
大V说
周末消息面较为平淡,但A股祖训不能忘!
1、当你接近回本时,反弹戛然而止!
当你获利出局时,黑马横空出世!
当你自鸣得意时,大跌如期而至!
当你身无分文时,好股遍地都是!
当你满仓抄底时,下跌才刚开始!
2、祖训:
1.不买半导体;
2.不买光伏;
3.不买医药;
4.高开必卖;
5.不做二波;
6.顺风61,退潮lv,绝境上塘路;
7.禁止盘中开香槟。
8.坚决不打券商涨停
下周最大的消息应该是特朗普上台了,
周末舆情热度一览
一、中美交流-1月17日,国家主席同美国当选总统特朗普通电话
1月17日,国家主席同美国当选总统特朗普通电话。中方表示,我们都高度重视彼此互动,都希望中美关系在美国总统新任期有一个好的开始,愿推动中美关系在新的起点上取得更大进展。据媒体报道,在电话中讨论了贸易、芬太尼和TikTok和许多其它问题。
以下是A股相关概念股梳理:
二、华为手机计划重返全球市场 将进军60个国家和地区
《日经新闻》近日报道,手机制造商华为正在积极布局新的全球化战略,计划进军多达60个国家和地区。目前,华为的新折叠屏产品Mate x6的广告牌已出现在中国香港、迪拜和吉隆坡等国际化都市的核心位置,这预示着华为回归全球市场的决心。
华为手机概念:
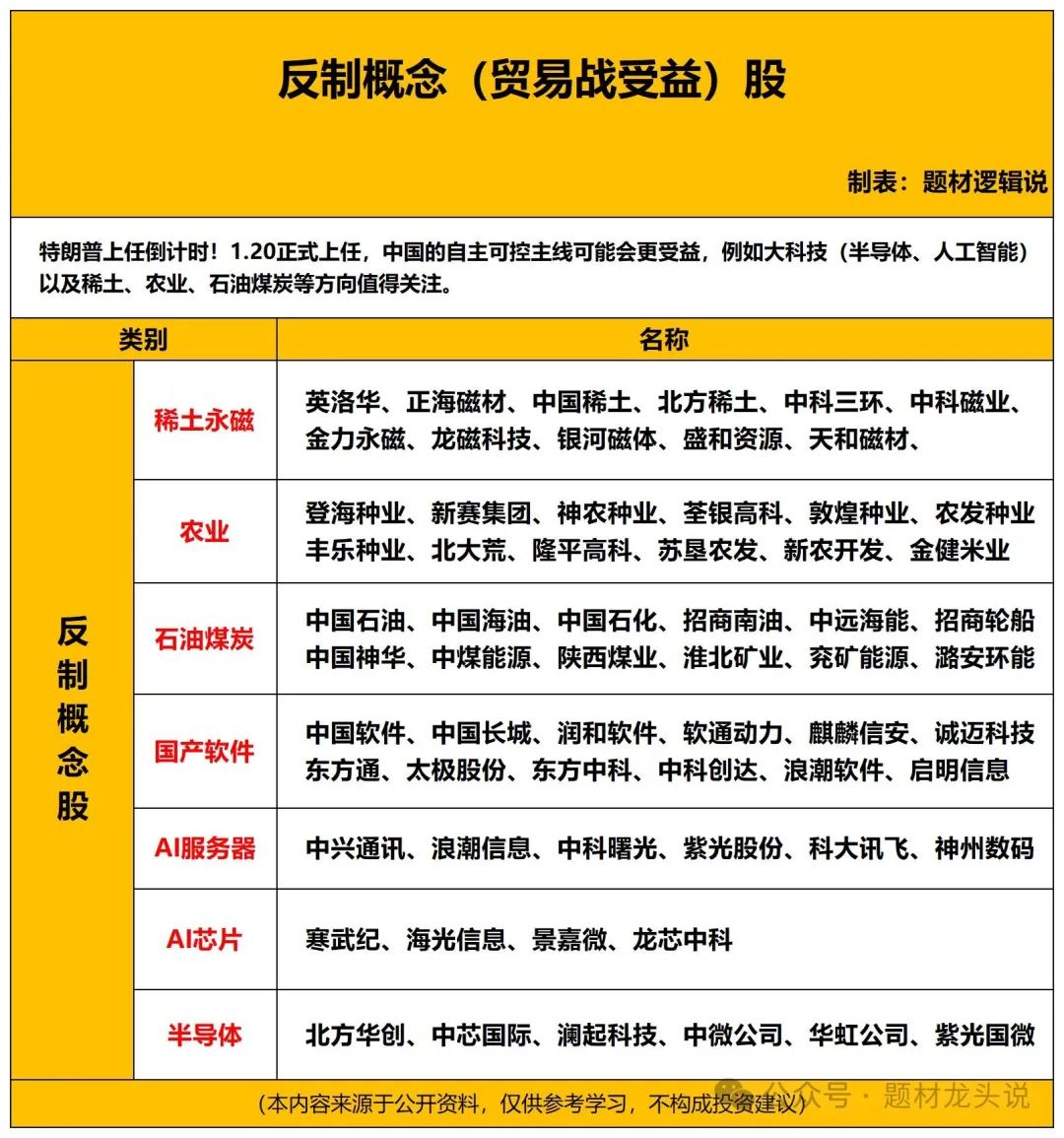
三、自主可控、反制概念
随着特朗普的上任,特朗普的贸易保护政策可能会对中国制造企业的出口和盈利造成影响,尤其是对美国出口比例较大的企业。这可能会对A股市场中的出口型企业造成压力。中国的自主可控主线可能会更受益,例如大科技(半导体、人工智能)以及稀土等方向。
反制(贸易战受益)概念股:
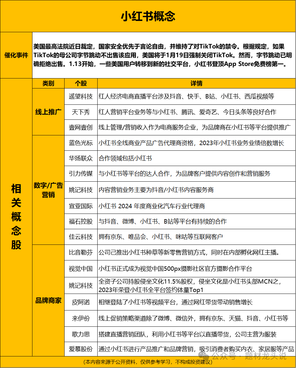
四、小红书:TikTok软件将暂时对用户停止服务
当地时间17日,短视频社交媒体平台TikTok发表声明称,拜登政府和司法部未向TikTok的服务提供商提供“不会强制执行禁令”的明确性保证,而这些服务提供商是维持超过1.7亿美国用户继续使用TikTok软件所不可或缺的。TikTok希望拜登政府和司法部立即提供明确性声明,表示不会强制执行即将生效的禁令,否则将不得不于19日暂停运营。
1月15日,第三方数据平台七麦数据显示,小红书在87个国家登上App Store的免费排行榜第一,包括美国、加拿大、澳大利亚、英国、意大利等国家。此外,它还在39个国家的App Store免费排行榜上位列第2至第10位。近日,小红书成为了社交媒体领域的焦点,由于TikTok 在美国面临被禁的风险,大量海外用户尤其是美国用户涌入平台发帖,带动了平台热度。
小红书概念:
五、2025年汽车以旧换新政策来了!报废旧车并购买新车最高可补贴2万元
商务部等8部门办公厅发布关于做好2025年汽车以旧换新工作的通知。2025年,对个人消费者转让登记在本人名下的乘用车,并购买乘用车新车的,给予一次性补贴支持,购买新能源乘用车补贴最高不超过1.5万元,购买燃油乘用车补贴最高不超过1.3万元。
汽车:比亚迪、长城汽车、长安汽车、赛力斯、江淮汽车、上汽集团、广汽集团等
其它重大题材前瞻梳理
三星计划在2025年1月22日的展示其AR眼镜原型【AR眼镜】;
OpenAI预计2025年1月发布AI Agent——Operator【AI助理】;
2025年春节为1月28日至2月4日,共放假调休8天【春节概念】;
哈尔滨第九届亚冬会将于2025年2月7日至14日举行【冰雪经济】;
尊界技术沟通会定档2025年2月,将披露更多细节【华为尊界】;
英伟达:GTC将于2025年3月17日至20日美举行【英伟达概念】;
英伟达公司宣布把今年3月20日设为首个“量子日”【量子科技】;
免责声明:本内容仅作为信息资讯参考,不构成具体的投资建议,据此操作风险自担。股市有风险,投资需谨慎,研究不易,望您多多点赞!
来源:题材龙头说
展开阅读全文
文章观点仅代表作者观点,或基于大数据智能生产,不构成投资建议。投资者依据此做出的投资决策需自担风险,与通联数据无关。