
热门主题产业链
机器人驱动方式可分为液压驱动、气体驱动和电机驱动三种,其中电机驱动是应用最广泛的方式,具有高精度、实时响应等优势,更适合如今机器人发展趋势。电机种类众多,根据不同方式可以划分为不同种类。随着人形机器人放量,行业均有更广阔的发展空间。目前海外电机公司技术水平、产品能力均较强,国产公司正不断深化自身能力,提升产品水平,为未来国产替代打下坚实基础。
本文以机器人为视角,着重探讨应用于机器人等领域的控制电机。我们将详细分析电机的结构、工作原理以及电机的分类。同时,将简要梳理整个产业链的概况。接着,我们将详细介绍在机器人领域具有广泛应用前景的几种电机,并对其市场规模、竞争格局以及行业壁垒等方面进行深入分析。最后,我们将列举一些业内知名公司,以期通过这些内容,增进大家对机器人电机的认识和理解。
电机是一种将电能转换为机械能的装置。大多数电机通过电流在导线绕组中与磁场的相互作用来产生扭矩,作用在电机轴上形成力。电机主要由定子和转子组成,定子上的绕组通电产生磁场,而转子则通过与磁场相互作用而转动。
主要组成部分可以分为:1)外壳:外壳由一个框架(或轴心)和两个端盖(或轴承座)组成。电机的外壳不仅可以将电机的组件保持在一起,还可以保护内部组件免受湿气和污染物的影响。此外,外壳类型还会影响电机的冷却,外壳可以分为开放式外壳,完全封闭式外壳。2)定子:定子承载磁场绕组和极。定子与转子一起构成机器的磁路或核心。3)转子:承载电枢绕组。电枢是承载负载的部分。4)绕组:通电后,会产生电磁力。
驱动系统是使机器人发出动作的机构,是机器人的关键部件,按照动力来源可分为液压驱动、气体驱动和电机驱动三种方式,其中电机驱动是应用最广泛的方式,具有高精度、实时响应等优势,更适合如今机器人发展趋势。美国波士顿动力公司在其Atlas机器人中使用液压驱动方式因其驱动强劲、爆发力强适用于弹跳、负重等活动,适用于注重运动能力的Atlas机器人。其余的大部分机器人公司采用电机驱动,如特斯拉人形机器人Optimus更注重智能化,采用高扭矩密度电机伺服技术。电机驱动在动作的精准控制方面与其他驱动方式相比更胜一筹,配合处理器编码器可获得实时运动状态反馈,更适合如今注重智能化、多功能的机器人发展趋势。
从广义上,电机可分为旋转电机和静止电机,旋转电机又有多种分类方法。旋转电机是根据电磁感应原理实现电能与机械能之间相互转换的一种能量转换装置;静止电机是根据电磁感应定律和磁势平衡原理实现电压变化的一种电磁装置,又称变压器。旋转电机按照用途可分为驱动电机和控制电机,按照电源类型可分为直流电机与交流电机。
按照用途:可分为驱动电机和控制电机。控制电机又可分为步进电机、伺服电机以及力矩电机。随着现代科学技术的发展,电机在实际应用中的重点已经从过去简单的传动向复杂的控制转移,特别是对电机速度、位置、转矩的精密控制。
按照电源:可分为直流电机与交流电机。直流电机按照电刷的有无可分为有刷电机与无刷电机。交流电机按照电源类型又可分为单相交流电机与三相交流电机;按照转子转速与定子旋转磁场的转速是否相同,可分为同步电机与异步电机。相比交流电机,直流电机具有更好的启动特性与调速特性、使用更为环保,但结构也更为复杂、造价更为昂贵。
其他分类方法:按照转子结构可分为笼型异步电动机和绕线转子感应电机;按照工作速度可分为高速、低速、恒速、调速电机等。
电机的上游主要是磁性材料、编码器、芯片和轴承等其他零部件,中游是电机制造,下游是机器人等行业应用。
磁性材料是电机主要原料之一,对电机性能影响较大。电机一般使用磁性较强的材料,强磁性材料包括了永磁材料、软磁材料以及功能性磁性材料。永磁的特性在于一经磁化,很难退磁,而软磁也容易磁化,但是磁化后容易退磁:永磁材料目前的划分有三大类,金属永磁、铁氧体永磁和稀土永磁,而软磁材料则有铁氧体软磁、金属粉芯、金属软磁和非晶纳米晶等。两种磁材料的最不同的特征在于矫顽力不同。矫顽力的定义为使已磁化的磁材无法向外磁路提供能量(但磁体内部仍具有一定能量)而必须施加的、与原磁化方向相反的外磁场强度,单位为Oe或A/m。简单一点理解就是矫顽力越高,材料越不容易退磁:
1)永磁材料的目标是不断追求更高的矫顽力,强化不退磁能力,在永磁电机中应用较多;
2)软磁通过降低矫顽力,追求更高的磁导率,可以起到电能参数变换,提高磁性元件效率并节省空间的作用,目前作为各类电机、变压器、继电器、电感器、滤波器等元器件的磁芯应用在新能源汽车、机器人、光伏等诸多领域。
钕铁硼性能较好,渗透率有望提升。钕铁硼材料在矫顽力上的表现较优异,同时在磁能积上也优于其他材料。磁能积较好也意味着单位磁场强度下钕铁硼体积更小,这也非常有利于节省电机空间。尤其是高性能钕铁硼磁材料(矫顽力与磁能积之和大于60),能大大减小电机体积,减轻电机质量,缩小电机能量损耗并提高整个电机系统效率。唯一的劣势在于温度稳定性比较差,需要通过添加钴等其他元素来改善温度性能,价格相对较高。
编码器的分辨率和精度与电机运动控制性能有着密切的联系。编码器是将信号进行编制、转换为可用以通讯、传输的信号形式的设备,如为伺服电机的闭环控制产生速度或位置的实际测量值。编码器种类繁多,按照读出方式可分为接触式和非接触式两种;按照检测工作原理,分为磁性编码器、光学编码器、电容编码器。磁性和光学编码器目前应用较为广泛,而CUI Device的电容编码器则可以应用在工业、自动化、机器人和可再生能源领域,未来高精度、环保型控制场景有望推动电容式编码器的提升。
1)磁性编码器:使用磁性码盘,磁性码盘上带有间隔排列的磁极,并在一列霍尔效应传感器或磁阻传感器上旋转,任何转动都会检测永磁体、转子旋转时产生的磁场变化。通常采用:霍尔元件、磁敏二极管、磁敏电阻器或专用集成电路等;价格相对便宜、优势在于更耐用、抗振和抗冲击、适合恶劣环境应用,但会受到电磁干扰,分辨率和精度相对较低。
2)光学编码器:转子上装有遮光板,LED光源(通常是红外光源)和光电探测器组成,转子旋转时,由于遮光板的作用,定子上的光敏元器件将会按一定频率间歇产生脉冲信号。分辨率更高,价格相对磁性编码器较贵,在工业应用等多尘且肮脏的环境中,污染物会堆积在码盘上,从而阻碍LED光透射到光学传感器、导致方波不连续或完全丢失。
3)电容式编码器:使用条状或线状纹路,一极位于固定元件上,另一极位于活动元件上,以构成可变电容器,并配置成一对接收器/发射器;转子上蚀刻了正弦波纹路,随着电机轴的转动,这种纹路可产生特殊但可预测的信号,由板载ASIC转换,以计算轴的位置和旋转方向。可提供更高的精度和分辨率,耐受各种环境污染物、承受振动和极端温度、坚固耐用有更长的使用寿命、更小的占地面积和更低的电流消耗,不受磁干扰和电噪声的影响。
编码器国产化进行时,看好国内企业突破高端编码器。当前,编码器中的一些芯片、码盘及磁头等重要元器件仍然依赖于进口,这是国内编码器厂商下阶段的主要突破目标。以码盘为例,码盘的码道数越多,其最外道被分割的区域就越多,即编码器的最小分辨率越高。码盘的生产要求每个码道刻划精准,并且要求彼此对准,给编码器的国产化进程造成了极大阻碍。除码盘之外,光电编码器的芯片属于光敏器件,光电结合紧密且工艺特殊,对参数控制要求较高,需要在高温条件下持续工作,还要保证信号形态正常,且电流输出能力较大,有特殊的封装工艺要求,是国产化的壁垒。
中游为电机的制造,中国电机产业超步较晚、目前中低端产品已实现国产替代、高端产品以国际厂商为主。人形机器人的高成长赛道将为中国企业突破高端电机带来机会。
不同的应用场景使用不同种类的电机。工业机器人对精度要求较高,一般使用伺服电机,协作机器人具有小型、轻量化特性,主要使用无框电机,人形机器人注重轻量化、灵巧性、结构紧凑,因此较多采用无框力矩电机和空心杯电机。
伺服电机(Servomotor)是指在伺服系统中控制机械元件运动的发动机,它可把所收到的脉冲信号转换成电动机轴上的角位移或角速度输出。与步进电机相比,它多了一个与电动机相连的传感器,用于位置反馈,这意味着伺服电机每收到1个脉冲,就会发出对应数量的脉冲,与接收的脉冲形成呼应,或者叫闭环,如此一来,就能实现对角速度或线的位置,速度和加速度的精确控制。
就内部结构而言,伺服电机主要由定子和转子构成。定子上有两个绕组,励磁绕组和控制绕组。转子是永磁铁或感应线圈等导磁材料。转子在由励磁绕组产生的旋转磁场的作用下转动。同时伺服电机装配有编码器,工作时驱动器实时接受到编码器的反馈信号,再根据反馈值与目标值进行比较来调整转子转动的角度。
对比控制精度、变频特性、过载能力、响应速度等性能,可以看到伺服电机控制精度更高;低频时运转平稳、高频时能恒力矩输出;闭环控制使得过载保护能力更强;开机时响应速度更快。就产品特性而言,伺服电机更适配机器人高精度要求、多变环境的应用需求。
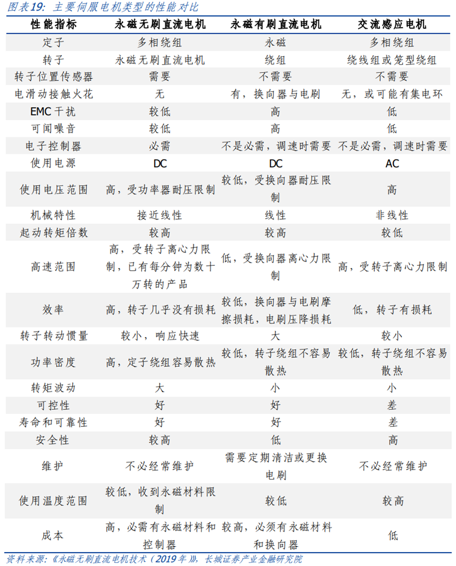
根据控制电源的不同,可以分为直流伺服电机和交流伺服电机。其中直流伺服电机根据是否具有电刷,又可以分为有刷直流伺服电机和无刷直流伺服电机。对比三种类型电机,可以看到直流伺服电机具有控制精准,转矩特性、线性调节特性较好,使用方便且价格便宜等优势。无刷直流伺服电机以电子转向器取代机械转向器,减少摩擦和噪音、延长寿命且安全性,但是一定程度增加了成本。根据《永磁无刷直流电机技术》一文,目前在航空航天和军事装备、工业自动化等领域,有刷直流伺服电机正在逐步被无刷直流伺服电机所取代。
工业机器人指面向工业领域的多关节机械手或多自由度机器人,在工业生产加工过程中通过自动控制来代替人类执行某些单调、频繁和重复的长时间作业,主要包括焊接机器人、搬运机器人、码垛机器人、包装机器人、喷涂机器人、切割机器人和净室机器人。工业机器人在机械结构上有类似人类的行走、扭腰、大臂、小臂、手腕、爪子等部件,由计算机控制。工业机器人广泛应用于电子、物流、化工等工业领域。按照机械机构分类,工业机器人可以分为线性机器人(又叫直角坐标机器人)、多自由度机器人(又叫多关节机器人)、并联机器人(又叫deltaΔ机器人)和水平多关节机器人(又叫scara机器人)等。
工业机器人对精度要求较高,一般使用伺服电机,伺服系统成本在机器人中的占比为25%。伺服系统作为工业机器人核心零部件,可以将控制层指令准确、及时、稳妥地传送到执行层。
受益于需求扩张,我国伺服电机市场保持稳健增长。近年来,受到下游工业机器人、电子制造设备等产业扩张的影响,中国伺服电机市场规模一直保持增长趋势。与此同时,伺服电机在新兴产业应用规模也不断增长。根据中商产业研究院发布的《2023-2028年中国伺服电机行业分析及发展预测报告》,2024年我国伺服电机市场规模将超200亿元。
目前国内伺服电机市场仍由外资主导,外资品牌占比达65%。国产品牌汇川技术市场份额占比排名第一,市占率达15.9%。安川、台达、松下及三菱,占比分别为11.9%、8.9%、8.8%及8.3%,国产化替代进行时。
空心杯电动机属于直流永磁的伺服、控制电动机。空心杯电机(又称无铁芯电机、无齿槽电机)通常尺寸较小,是一种无铁芯转子的直流伺服电机。空心杯电动机在结构上突破了传统电机的转子结构形式,采用的是无铁芯转子。这种转子结构彻底消除了由于铁芯形成涡流而造成的电能损耗。同时其重量和转动惯量大幅降低,从而减少了转子自身的机械能损耗。由于转子的结构变化而使电动机的运转特性得到了改善,不但具有突出的节能特点,更为重要的是具备了铁芯电动机所无法达到的控制和拖动特性。空心杯电机在搭配不同速比的减速机和不同分辨率的编码器后,也可以作为力矩电机以及位置反馈的装置使用。空心杯电机通常应用于便携式空气采样泵、仿人机器人、仿生手、手持电动工具等场景。
空心杯电机主要由后盖、接线端子、电刷端盖、电刷、换向器、杯形绕组(转子)、转轴、垫圈、滑动轴承、外壳、磁铁(定子)、法兰、定位环组成。定子由永磁体、壳体、法兰组成。外壳提供了恒定的磁场,使电机无铁损耗。没有软磁性牙齿。所产生的转矩是均匀的,即使在低速下也能使运行平稳。在较高的速度下,电机能减少振动,减少噪音。有绕组和换向器的转子。绕组通过所谓的换向板连接到轴上。线圈在磁铁和外壳之间的气隙中运动。换向系统使用一对贵金属刷减少了电刷火花。减少的电刷火花产生较少的电磁排放。
空心杯电机按照其换向方式可以分为有刷空心杯电机和无刷空心杯电机两种。空心杯电机分为有刷和无刷两种,有刷电机转子无铁芯,无刷电机(又称无刷无齿槽电机)定子无铁芯。
有刷电机:空心杯直流有刷微电机采用机械换向,磁极不动,线圈旋转。电机工作时,线圈和换向器旋转,磁钢和碳刷不转,线圈电流方向的交替变化是通过随电机转动的换向器和电刷来完成的。在转动的过程中会摩擦碳刷,造成损耗,需要定期更换碳刷。碳刷与线圈接线头之间通断交替,会发生电火花,产生电磁波,干扰电子设备。
无刷电机:无刷空心杯直流电机采取电子换向,线圈不动,磁极旋转。无刷空心杯直流电机,是使用一套电子设备,通过霍尔元件,感知永磁体磁极的位置,根据这种感知,使用电子线路,适时切换线圈中电流的方向,保证产生正确方向的磁力,来驱动电机。因为是自控式运行的,所以不会像变频调速下重载启动的同步电机那样在转子上另加启动绕组,也不会在负载突变时产生振荡和失步。 无刷电机具有噪音小、寿命长、易维护等特点,或是未来发展趋势。
空心杯电机是机器人灵活手的关键零件。以特斯拉2023年开始生产的擎天柱Optimus的人形机器人为例,空心杯电机占单台机器人成本的4.43%,属于占比较高的零部件环节。特斯拉Optimus单手有11个自由度,采用6个执行器,采用空心杯电机+蜗轮蜗杆+金属肌腱驱动的方案,空心杯电机占手部执行器成本的54.5%。
在原材料中,空心杯电机的永磁材料以高端钕铁硼(第三代稀土永磁)为主,2022年钕铁硼永磁材料中高端型占比43%。不同永碰体的特点和性能存在差异,在保证产生的磁场稳定的同时,需根据应用场县对工作温度、环垃的要求,合理的配置永磁材料,达到电机的性能和成本效应最大化。
目前稀土产量受限于企业的冶炼分离能力,中国头部企业产能利用率约为85%,钕铁硼永磁材料应用领城不断扩大。包括风电领域、变频空调、工业机器人等多方面对稀土需求形成有力支撑。
空心杯制作的难点在于如何实现自动化。空心杯电机由于体积小,大多使用螺旋管微型线圈。螺线管微型线圈是一个三维线圈,由多匝导线缠绕而成,缠绕内部空心,电流流入缠绕导线,并产生均匀磁场。传统螺旋管微型线圈制作方法以手工缠绕为主,第一步绕线和粘胶带;第二步压扁;第三步切线头,第四步浸锡;第五步取胶带;第六步卷圆;第七步浸酒精,第八步整形打圆。手工生产空心杯电枢线圈劳动生产率低,人工成本高,而且工作环境使用酒精,对工人的适应性有一定阻碍且增加了材料成本,已不能适应现代化大规模精细生产要求。因此,空心杯制作的难点在于大批量生产及较难的装配,手工制作方式在生产效率、产品稳定性方面无法满足客户需求。
空心杯电机的核心技术在于电机绕组。导线粗细、绕组匝数的不同,使得绕组电阻值,启动电流以及速度常数等电机参数存在较大的差异。电机绕组是电机的重要组成部分,绕组的质量决定了空心杯电机的质量,直接影响到电机可靠性和运行性能。随着科学技术的进步,电机绕组的生产方式不断地发生改变。发展历程经历了最初的完全手工绕线,半自动绕线机,直至现在的自动线圈绕制设备,电机绕组的生产过程趋于自动化,绕制质量和效率也在不断地提高。
空心杯电机常用的线圈绕法有直绕形、马鞍形、斜绕形三种形式。其中,直绕形绕制方法工艺较为复杂,多用于较长绕组结构,常为多次绕制而成。斜绕形和马鞍形在绕制工艺上相对简单,国内外绕线机多采用这两种方式。欧洲著名品牌Faulhaber电机采用的是斜绕形线圈,瑞士Maxon电机采用马鞍形绕制方法,电机有着较为优越的性能。
目前,空心杯电机线圈的生产技术按照线圈的成型方式主要分为两类:1)绕卷生产技术。卷绕生产技术工艺较为复杂,首先将铜线绕制成一定几何形状的空心线圈,多为菱形和四边形,进而将线圈挤扁,制成扁平的铜线板,最后再将线板绕成圆柱状的线圈。 2)一次成型生产技术。利用空心杯线圈绕制设备一次绕制成型。绕线机将铜线按照既定的规则缠绕在主轴上,一次成型,不需要卷圆压扁等多道工序。
绕线设备国外领先,国内企业起步较晚。作为电机制造行业鲜明的代表,瑞士的Meteor公司是全球占有率较高的绕线机供应商。Meteor在该行业具有较为先进的技术和强大的研发实力,研制出诸多类型的线圈绕制设备,攻克了较多技术上的难题,在多个方面有着独特的解决方案。另外,作为世界绕线机生产的鼻祖,日本田中精机株氏协会,第一个将计算机控制用于全自动绕线机上,发明了磁铁无摩擦张力器,研发出CNC可翻转的多轴绕线设备。受到空心杯电机关键技术和工艺的制约,其中核心技术即线圈的设计、绕制工艺以及绕制设备,先进的技术和工艺设备一直被德国、瑞士等少数发达国家所垄断,同时国外的高质量设备价格昂贵,我国对空心杯电动机制造设备的研发愈发重视,如中特科技、台立电子、勤联科技、昆山库克自动化等均有绕线设备产品。但是现有线圈绕制设备问题,包括一次成型的自动化绕制设备较少,马鞍形线圈多为卷绕式的成型方式,现有自动化的绕制线圈的类型多为斜绕形,且在线圈两端的质量较差等一系列问题。
产品矩阵和客户背书是空心杯电机的重要壁垒。以Maxon和Faulhaber两家公司为例进行分析,两者均具有完善的产品矩阵和优秀的客户背书,这也是其能够成为全球领先的空心杯电机制造商的重要影响因素。
1)Maxon:拥有完善的纵向一体化电机产品矩阵。公司产品包括有刷和无刷直流电机、无刷盘式电机;行星齿轮箱、正齿轮箱、特殊齿轮箱;传感器;运动控制器、电机控制器、位置控制器;客户定制驱动方案等。 多年来为高精尖领域提供创新解决方案,具有优秀的客户背书。公司产品应用于工业自动化、医疗技术、安全技术、仪器仪表、通讯技术、日用消费等领域。美国国家航空航天局火星探测车的驱动力来源就是Maxon电机;医疗、机器人、精密工业设备等领域也有Maxon电机的应用。以上领域均为高精尖领域,Maxon具有优秀的客户背书以及较强的客户粘性。
2)Faulhaber:产品矩阵完善。公司产品包括直流电机、直流无刷电机、线性电机、步进电机等,以及减速箱、线性致动器、编码器、电子控件等,每种驱动系统都致力于在实现最小尺寸和最轻质量设计的同时达到最大性能。 产品应用于高精尖领域,产品背书优秀。公司为医疗设备、航天航空、高精密光学仪器、机器人和自动化等高标准应用领域提供定制产品以及技术方案。
2022年空心杯电机全球市场规模超50亿元人民币。根据QY Research数据:全球空心杯电机市场规模在2022年约为7.48亿美元,折合人民币约53.56亿元(以美元/人民币=7.16的汇率进行折算),预计到2028年将达到11.86亿美元,2022-2028年复合年增长率为7.98%;若进一步区分有刷和无刷,2021年全球有刷空心杯电机市场规模占全球空心杯电机市场规模比例(按金额)为67.33%,并预计到2028年有刷空心杯电机全球市场规模将达到6.86亿美元,2022-2028年复合增长率为5.68%。
根据QY Research数据:分地区来看,2021年中国、欧洲空心杯电机市场规模分别约为2.36亿美元、1.75亿美元,占全球空心杯电机市场规模比例(按金额)分别为34.80%、25.85%。
对人形机器人空心杯电机市场空间进行了简单测算,核心假设如下:
(1)以特斯拉人形机器人Optimus为例,其手部共有12个执行器(双手),所用电机为空心杯电机,因此假设单台人形机器人空心杯电机用量为12个;
(2)随着人形机器人大规模量产,降本要求提高,空心杯电机平均价格逐渐下降;
(3)根据Market Research,全球领先的空心杯电机企业基本均位于海外,2021年全球空心杯电机前三大企业的市场份额(按收入)为55.43%。基于此,假设当人形机器人年产量为5万台时,中国企业市占率为30%,并且该市占率随着人形机器人年产量的增加而上升。
当人形机器人年产量分别为5/10/50/100万台时,假设空心杯电机平均价格分别为1000/800/600/500元/个,则对应市场空间分别为6/9.6/36/60亿元;若进一步假设中国企业市占率分别为30%/40%/50%/60%,则中国企业可获得市场空间分别为1.8/3.8/18/36亿元。
国外空心杯电机排名前列的公司分别是Maxon Motor、Faulhaber、Portescap、Allied Motion Technologies、及Nidec Copal Corporation;国内空心杯电机龙头公司是鸣志电器,拓邦股份、鼎智科技、伟创电气、昊升电机也是重要的空心杯电机公司。
可以发现,海外公司成立年份较早,产品横向、纵向布局均较为完善,具备大量的驱动配置方案,且均为全球化企业。国外龙头企业小尺寸电机设计能力强,直径最小尺寸可至6mm,而国内企业少有12mm以下尺寸的空心杯电机产品,直径上限也比较高。国内成立较晚,研发及生产则是以点带面,逐步丰富能力,随着能力不断深化,未来有广阔的国产替代的空间。
我们另以8mm有刷空心杯电机、16mm无刷空心杯电机相似口径,将国内外空心杯电机产品性能作比较。需要指出的是,无刷小尺寸直径空心杯电机国内尚无可比产品。对于8mm直径有刷空心杯电机:海外公司的产品效率更优,最大连续转矩也更优,而在转速方面差异不大,价格方面国内产品则更低;对于16mm无刷空心杯电机,国内产品效率、转速、连续最大转矩更优,价格也更便宜,说明国内产品的部分产品策略、产品性能是较为成功的。
中央及地方出台微特电机和空心杯电机相关政策助力空心杯电机国产化。
力矩电机是一种具有软机械特性和宽调速范围的特种电机,有低转速、大扭矩、过载能力强、响应快、特性线性度好、力矩波动小等特点。力矩电机的轴不是以恒功率输出动力而是以恒力矩输出动力。
力矩电机的特点是具有软的机械特性,可以堵转。当负载转矩增大时能自动降低转速,同时加大输出转矩。当负载转矩为一定值时改变电机端电压便可调速,但转速的调整率不好。因而在电机轴上加一测速装置,配上控制器,利用测速装置输出的电压和控制器给定的电压相比,来自动调节电机的端电压,使电机稳定。
力矩电机具有低转速、大扭矩、过载能力强、响应快、特性线性度好、力矩波动小等特点,可直接驱动负载省去减速传动齿轮,从而提高了系统的运行精度。
为取得不同性能指标,力矩电机有小气隙、中气隙、大气隙三种不同结构形式,小气隙结构,可以满足一般使用精度要求,优点是成本较低;大气隙结构,由于气隙增大,消除了齿槽效应,减小了力矩波动,基本消除了磁阻的非线性变化,电机线性度更好,电磁气隙加大,电枢电感小,电气时间常数小,但是制造成本偏高;中气隙结构,其性能指标略低于大气隙结构电机,但远高于小气隙结构电机,而体积小于大气隙结构电机,制造成本低于大气隙结构电机。
力矩电机应用:卷绕、开卷、无级调速、堵转等。
力矩电机分为有框力矩电机和无框力矩电机。无框力矩电机崛起背景:主要跟随人工智能的高速发展,对协作机器人,服务类型的机器人需求增多,要求也越来越高,而这类机器人关节部分使用的电机都是特殊定制的,与普通的步进或者伺服电机外形差距甚大,机器人关节狭小的空间内集成了电机,减速机,抱闸机构,编码器,驱动器,所以要求电机具有定制的尺寸,紧凑的体积和强大的供能,而无框力矩电机可以满足这类应用。
无框力矩电机是一种无框架式的无刷永磁同步电机,就内部结构而言,相较于传统伺服电机、有框力矩电机,无框力矩电机没有轴、轴承、外壳和端盖,只有转子和定子两个部件。转子通常是内部部件,由带永磁体的旋转钢圆环组件构成,直接安装在机器轴上。定子是外部部件,齿轮外部环绕钢片和铜绕组,以产生紧密攀附在机器壳体内的电磁力。
科尔摩根无框力矩电机典型构造:(1)内圈采用SS400系列(抗拉强度为400MPa的普通结构钢);(2)环形磁铁采用NdFeB,涂层采用环氧树脂;(3)集成电路PCB板;(4)线圈材料铜、涂层是清漆;(5)绝缘材料是合成树脂;(6)电源线;(7)叠片选用电工钢;(8)可选过热保护装置(PT1000铂热电阻、PTC热敏电阻);(9)可选霍尔传感器。
无框力矩电机非常适配于机器人关节。无框力矩电机的出现,让机器结构设计不再受制于电机壳体的束缚;可以利用机器的自身轴承支撑转子,将电机无缝内置于机器设计中。无框力矩电机具有体积小、质量轻、惯量低、结构紧凑、功率高、适配性强等特点,在机器人关节、医疗机器人、传感器万向轴、无人机推进和制导系统以及其他应用领域具有广泛的应用前景。
协作机器人追求轻量化、人机相互。协作机器人是在SCARA机器人以及垂直多关节机器人等机械结构基础上衍生出的新类型。协作机器人除在外观形态上与传统工业机器人有些差别外,在产品特性上也区别于传统工业机器人追求的“刚度”,协作机器人更多追求轻量化、柔性和安全协作性。此外在结构特点、交互方式、部署成本以及应用场景等方面与传统工业机器人也存在一定的差距。
协作机器人具有紧凑小型化、轻量化特性,因此选择更加紧凑、高效率的电机方案。协作机器人与传统工业机器人在构造上有一定差异, 协作机器人通常采用整体式的无框电机,采用关节一体化技术。能够认为随着未来机器人小型化的发展,协作机器人关节中狭窄的安装空间和末端力矩的要求显著增高,对无框电机本身性能的挑战也不断提升。
机器人需要无框电机具有较强的过载能力、高响应能力和可靠性。机器人诸如行走、跑、弹跳等动作均由机器人关节电机驱动产生。机器人关节电机作为机器人的核心硬件,直接决定机器人的重要性能。机器人对电机总体要求为质量轻、体积小、扭矩大。比如机器人在快跑、弹跳时,需要电机具有瞬时爆发式功率输出能力,因此关节电机需具备高过载能力、高动态响应能力;另一方面,在复杂工况下,对关节电机提出高可靠性的要求。
特斯拉人形机器人全身共有28个执行器,无框力矩电机也共28个。执行器分布在肩部6个、肘部2个、腕部6个、躯干2个、髋部6个、膝部2个、踝部4个,其中旋转执行器和线性执行器各14个。特斯拉的人形机器人Optimus就在14个线性执行器和14个旋转执行器中使用了无框力矩电机,以实现精准控制并节省空间。
国产人形机器人如宇树H1、远征A1、小米Cyberone、优必选X1、傅里叶GR-1,关节单元也都使用无框力矩电机,最大扭矩为360Nm。宇树、智元、小米机器人均自研关节电机,能够更好适配各自厂商的机器人产品。
从无框电机极槽配合的角度来看,根据陈靓《机器人关节无框电机转矩脉动抑制》论文所述,通过降低电机齿槽转矩与谐波转矩,即可降低电机的转矩脉动。不同的极槽配合也会对无框电机的性能造成影响,无框电机的产品标杆科尔摩根电机大多采取用12极39槽的极槽配合方案。
虽然14极39槽电机的反电动势波形畸变率较低,转矩脉动很小,具有一定的性能优势,但电机在14极39槽下的平均转矩不及10极12槽与12极39槽电机大。综合考虑电机的平均转矩与转矩脉动,12极39槽的极槽配合方案更优。
无框力矩电机的壁垒体现在磁路和工艺设计。转矩密度、功率密度是影响机器人性能的重要指标,能够通过调整电流、电压、环境温度和绕组等因素,在低压供电的环境下输出较大的功率,以快速优化电机,实现卓越性能,提高转矩能力。海外厂商具有悠久的发展历史和正向研发能力,能够通过产品和经验积累、模拟仿真软件快速实现产品设计,以满足客户需求。在以上方面,国内企业尚有一定差距。
无框力矩电机比传统的伺服电机定制化程度要高。无框力矩电机已在传统的工业机器人关节批量使用,体现了一定的定制化;而在未来的协作机器人和人形机器人中,由于产品样式及用途多样性,或将导致无框力矩电机的定制化要求越来越高。当前大部分机器人厂商自研线性执行器和旋转执行器,并开发无框力矩电机,亦能体现以上趋势。
因此,从无框力矩电机未来的竞争格局来看,能够认为或将比空心杯电机更加分散,且一体化程度更高。
无框力矩电机目前存在较高的技术壁垒,国内只有少量厂商能提供品质较高的无框力矩电机,市场呈头部集中的趋势。主要玩家包括步科股份、科尔摩根、航天电器、昊志机电、微精电机等。
全球无框电机主要生产企业包括瑞士MAXON MOTOR公司、美国穆格公司(MOOG)、美国森萨塔科技公司(Sensata)、美国科尔摩根公司(Kollmorgen)、美国Novanta集团等。科尔摩根为全球最早研发出无框电机的企业,具备高端产品核心生产技术,KBM系列无框电机为公司明星产品。与海外发达国家相比,我国无框电机行业起步较晚,产品质量相对落后,高端需求高度依赖进口。
我国无框电机行业集中度较高,龙头企业占据市场主导地位。我国无框电机市场主要参与者包括步科股份、昊志机电、江南奕帆等。步科股份为我国无框电机龙头企业,专注于机器人用无框电机以及空心杯电机的研发、生产及销售,目前公司已成功推出具有温度控制稳定、尺寸小、功率密度高等优势第三代无框电机,产品在高端人形机器人领域拥有广阔应用前景。据步科股份企业年报显示,2023年公司实现营收5.06亿元,同比减少6.09%。
新思界行业分析人士表示,无框电机作为人形机器人重要组件,市场需求不断增长。目前,我国无框电机行业尚处于起步阶段,市场参与者数量较少,产品质量与海外发达国家相比存在一定差距。预计未来一段时间,伴随本土企业自主研发实力提升,我国无框电机行业景气度将进一步提高。
根据海外市场研究公司Technavio数据,2023年全球力矩电机市场规模增长6.95%至6.57亿美元,市场空间较小。未来随着人形机器人逐步放量,无框力矩电机市场规模有望快速增长。若以2030年人形机器人出货量达100万台,同时无框力矩电机产品单价下降一半到500元/台来估算,预计人形机器人领域无框力矩电机市场空间将达到23.97亿美元,叠加传统领域市场空间的平稳增长,总市场规模有望达到33亿美元。
运动控制领域的知名制造商。公司专注于运动控制、智能LED照明控制和工业设备管理的关键部件制造,目前拥有步进电机、直流无刷电机、交流伺服电机、空心杯电机等控制电机类产品。公司的混合式步进电机产品在全球市场份额10%以上,打破了日本企业的垄断。公司海外业务覆盖北美、欧洲、东亚及东南亚,海外营收占比常年超过40%。
外延并购增强竞争力,产品矩阵不断丰富。公司通过收购美国AMP和瑞士T Motion两家国际知名专业电机驱动控制器研发企业,组建了由上海安浦鸣志、美国AMP、瑞士T Motion三家综合业务运营体组成的全球领先的电机驱动控制产品及系统级解决方案的研发、制造平台。经过十多年的应用经验积累,并通过整合公司核心的控制电机设计、制造技术,公司已拥有了多系列、多型号的步进系统、步进伺服系统、交流伺服系统、直流无刷系统和集成式控制系统等五大类平台化产品,广泛应用于3C非标自动化、电池装备、移动服务机器人(AMR+AGV)、太阳能光伏设备、电子半导体生产设备、医疗器械和生化分析仪器等自动化应用领域。
空心杯电机性能领先,有望有益于人形机器人的发展。公司空心杯电机国内起步较早,有刷空心杯电机基座尺寸可做到8mm。2019年收购瑞士Technosoft Motion AG,进一步加强其在空心杯电机领域的优势。
公司是以微特电机为主要构成的定制化精密运动控制解决方案提供商,主要从事线性执行器、混合式步进电机、直流电机、音圈电机及其组件等产品的设计、研发、生产和销售,公司现已具备集产品研发设计、样品打样制造、核心部件自制、柔性精密生产、产品检验测试一体化的服务能力,产品在医疗器械及工业自动化领域得到广泛应用。
空心杯电机业务情况:公司直流无槽电机(空心杯电机)可避免由于齿槽效应存在磁阻不均匀而引起气隙磁感应的脉振;可实现消除电枢铁心中产生的脉振损耗和主极极靴表面上产生的表面损耗,具有高耐用性、低电气噪声和高效率,高功率密度等特点。公司直流电机主要应用于医疗健康、国防航天、新能源汽车、防护面罩呼吸风机、外骨骼等领域。 公司直流无槽电机(空心杯电机)结构紧凑,可实现平稳的高低速转换、精准控制、高效率和功率密度,机座尺寸范围为16mm-42mm,功率范围为33W-120W,目前电机最大效率达到90%,转矩波动<3%,调速范围大于200,齿槽转矩<额定转矩5%,适用于快速动作、功率较大的随动系统中。
自1997年成立以来,公司聚焦于伺服电机驱动系统、步进电机驱动系统、运动控制PLC、运动控制卡等系列精品的研发、生产、销售和服务,经过二十年如一日的产品创新、市场开拓和应用服务,雷赛已成为全球产销规模领先的运动控制产品和解决方案提供商。由于雷赛产品兼具稳定可靠和性能优越的双重优势,在电子、半导体、物流AGV、新能源、机器人、机床、物流、医疗等行业获得上万家优秀设备厂家的长期使用,且远销美国、德国、印度等60多个国家。
无框力矩电机和空心杯电机业务情况:雷赛智能从2018年起持续耕耘机器人行业包括AGV/AMR以及协作机器人等领域,每年销售数万台伺服电机与驱动器,并且为协作机器人客户开发成功高性能圆环型驱动器。2023年11月24日发布的FM1无框电机和LD3mini驱动器,主要针对人形机器人和协作机器人的关节部分,FM1系列对标全球最优秀无框电机同行,具有转矩密度高、功率密度高、体积小、重量轻、转子内径大、发热小、转矩波动小等众多优点,2024年1月,FM1无框力矩电机小批量试产成功,包含4种规格,10个型号,产品具有高密度、高适配、低波动、低温升的特性,公司可根据客户需求进行电机尺寸和电气参数的优化定制。2024年3月,FM无框电机成功量产,采用全自动产线,产线具备高产能、高精度、高质量,高智能化的四高特色,实现无人生产,每分钟可产电机1台,年产能达30万台。公司无刷空心杯电机采用马鞍型全自动绕线技术、一次成型,对标全球最优空心杯电机技术水平,具有转矩特性好、功率密度高、转速范围大、使用寿命长、产品规格全等众多优点。
公司主要从事工业自动化设备及机器人核心部件与数字化工厂软硬件的研发、生产、销售以及相关技术服务,并为客户提供设备自动化控制、机器人动力、数字化工厂解决方案。目前已拥有人机界面、可编程逻辑控制器、伺服系统、步进系统、低压变频器等完整的工业自动化核心部件产品线,可为客户提供设备自动化控制、机器人动力产品及解决方案。
以步科从执行层到控制层到物联层到SaaS应用层的强大整体技术平台为基础,步科深耕人形机器人应用,在特种领域、工业制造领域、服务业领域、教育培训领域、娱乐休闲、医疗保健等领域,助力人形机器人快速落地、批量性应用、高质量发展。自2015年步科开发无框力矩电机以来,2016年步科首代无框电机以媲美国外某品牌的性能上市后,就未曾停止技术探索之路。接着突破了设计和工艺极限创造了国内市场上多槽分瓣式结构,极大提高了槽满率,降低了温升。推出了第二代无框力矩电机。这种基于18槽的灌封工艺属于首创。市场和需求是不断进化的,2022年8月,步科基于更多用户痛点推出了第三代无框力矩电机FMC系列,首创无框灌封工艺、轻量化机身设计、运动速度更快。
与同行相比,优势体现在:(1)专业化:通过深⼊优化电磁方案,获得更高的转矩密度;(2)精细化:目前有52mm-132mm10种框架尺⼨,覆盖3-25kg负载需求,相同转矩下,尺⼨更小,温升更低;(3)特色化:首创无框灌封工艺,轻量化设计、更薄机身,运动速度更快,更平稳,与市场产品相比,铜损下降率高达20%;(4)新颖化:与市场主流的谐波减速机尺⼨匹配,更⼤的中空内径满足多样化的穿线需求。(5)搭载可集成24bit绝对值中空编码器或者霍尔传感器,让运行更加平稳;(6)定转子激光标识保证追溯性;(7)提供定制化解决方案—可提供无机壳/有机壳等方案;(8)数字化工厂,持续稳定⽣产,全球分销,国内多地设有办事处提供支持和服务。
目前是半自动化生产。公司正在常州建设智能制造生产基地,预计明年年底竣工投产,为低压伺服规划了全自动生产线,产能设计能够满足下游行业扩张的需求。公司无框力矩电机主要应用在协作机器人领域,还有少量的仿生机器人领域。从第一代产品上市迄今,已经发展了七八年的时间,目前公司的无框力矩电机为第三代产品,已经得到市场充分的验证和认可。2023年,公司在协作机器人行业的销售实现了翻倍增长,无框力矩电机出货量约1.4万台;
昊志机电为一家专业从事中高端数控机床、机器人、新能源汽车核心功能部件等的研发设计、生产制造、销售与维修服务的国家高新技术企业。截至2023年,公司拥有2家全资子公司、1家控股子公司以及13家全资孙公司,并已成立机器人事业部、高速风机事业部、精密事业部、直驱事业部等多个事业部,生产基地分布国内外。公司产品涵盖数控机床领域的主轴、转台、直线电机、数控系统、直线电机等;机器人领域的谐波减速器、DD电机、低压伺服驱动、刹车机构、编码器、末端执行、力矩传感器等;新能源汽车领域的氢燃料电池空压机和曝气鼓风机等。
根据公司披露的2023年年报,公司的谐波减速器、机器人关节模组、末端执行机构(气动手指和快换模块)等产品能够满足协作机器人、轻型机器人生产的模块化、标准化、小型化要求,具有较好的市场前景。凭借在机器人领域深厚的技术积累,公司先后攻克了智能机器人用“高性能谐波减速器”、“高精度编码器”、“一体化关节模组”、“六维力传感器”、“控制系统”等一系列核心功能部件技术,打破了智能机器人核心功能部件依赖进口的局面,实现了智能机器人核心功能部件的全国产化。公司与客户共同开发的按摩机器人,已成功应用于美业专业连锁机构。
根据公司2024年5月11日披露的《投资者关系活动记录表》显示,公司机器人子公司成立事宜正在有序推进中,主要负责机器人核心功能部件(包括但不限于谐波减速器、无框力钜电机、刹车机构、编码器、电磁快换模块、六维度力钜传感器、控制系统、关节模组、末端执行机构(气动手指、快换模块)以及RV减速器等机器人领域功能部件)研发、生产、销售等。 公司现有的产品包括谐波减速器、无框力矩电机、驱动器、编码器、力矩传感器等可应用于人形机器人,但尚未应用于人形机器人领域,也没有签署相关协议。
国内工控行业重要的供应商之一。公司专注于电气传动和工业控制领域,产品种类丰富,包括0.4kW至5600kW的变频器、50W至200kW的伺服系统、控制系统包含运动控制器及PLC等,广泛应用于起重、矿用设备、轨道交通、高效能源、智能装备、电液伺服及石油化工等行业。
2022年公司成立机器人行业部,切入机器人产业链。公司主要以机器人大配套为主,主要面向移动类、协作类、服务类的机器人领域,提供低压伺服、空心杯电机、特种无框力矩电机等核心部件。
公司自主研发设计空心杯电机,主要应用于机器人和医疗领域。公司的空心杯电机具有高转速、高扭矩、低噪音振动的特点,有利于电机运行平稳、控制精确;结构紧凑使其拥有更高的效率和功率密度。公司首款产品面向医疗领域,可达13毫米8万转的功率密度,后续公司将推进研发更高功率密度的产品。
公司机器人系列产品包括空心杯电机和无框电机,均已实现小批量交付。基于多年的电力电子和自动控制技术领域的经验积累,公司重点进行机器人领域的产品开发,未来具有较大的发展空间。
免责声明:以上内容仅供学习交流,不构成投资建议。
展开阅读全文
文章观点仅代表作者观点,或基于大数据智能生产,不构成投资建议。投资者依据此做出的投资决策需自担风险,与通联数据无关。