
热门主题产业链
一、事件驱动:
OpenAI在周二(6月25日)凌晨明确,将从7月9日起停止其不支持的国家和地区的API使用,中国在禁用之列。阿里、百度、昆仑天工等主流国内大模型厂商均已上线免费的迁移方案。
6月25日,多个用户收到OpenAI的推送邮件,信中称,自今年7月9日起,将开始阻止来自非支持国家和地区的API(应用程序接口)服务。目前OpenAI支持的国家和地区中,不包括中国内地、中国香港和澳门。②国产大模型已基本超越GPT-3.5,预计接入GPT的应用,将陆续迁移至国产模型。③国产大模型在能力上持续提升:快手可灵大模型更新图生视频、视频续写和文本指令修改视频功能,目前申请内测人数超20万,环比10天前翻倍。
多家国内大模型厂商立刻上线了相应的“搬家”方案。
国产大模型消息
1)6月21日,华为发布盘古大模型5.0,包括十亿级、百亿级、千亿级、万亿级等不同参数规模,提供盘古自然语言大模型、多模态大模型、视觉大模型、预测大模型、科学计算大模型等。
2)6月25日,商汤科技宣布推出大模型0元购计划,即日起成为商汤“日日新SenseNova”新注册企业用户,将获得涉及调用、迁徙、训练等多项免费服务大礼包。
3)百度:6/27发布重磅应用;
4)讯飞星火:6月底发布V4.0对标GPT-4,对标GPT-4o产品在研;
5)世界人工智能大会:7月4-6日召开,会议上国产模型的进展;
6)百度、字节、阿里、昆仑万维等大厂有望推出对标GPT-4o的原生多模态模型产品。
关注目前获得大模型备案的【应用公司]:昆仑万维、万兴科技、值得买、华策影视、巨人网络、中文在线、汤姆猫等
OpenAI突停中国API服务,催化AI国产替代(互联网大模型和云业务)
国产AI大模型+算力/液冷睡狮将醒
open ai限制接入,从目前国内AI排名找机会
6月25日,API(应用程序编程接口)开发者论坛中有用户表示收到了来自OpenAI的告知信,信中写道“根据数据显示,你的组织有来自OpenAl目前不支持的地区的API流量。从7月9日起,我们将采取额外措施,停止来自不在OpenAI支持的国家、地区名单上的API使用。”OpenAl在信中贴上了目前支持API服务的国家和地区清单的官网链接,并表示,要继续使用OpenAl的服务,需要在受支持的地区访问该服务。
套壳的模型不能用了,利好目前国内大厂自研的模型,可以直接从最新的月度排行榜里找受益标的。
国内各家大模型:
第一梯队:华为,百度、阿里、腾讯、字节
第二梯队:京东、讯飞、商汤、360和其他。
二、AI大模型概念股梳理
软通动力:华为盘古大模型+华为算力+华为(ERP+欧拉+鸿蒙+华为云+华为鲲鹏) +软通智核平台+无人驾驶+金融信创+人工智能Al+微软合作GPT-4+CPU芯片+软通智核平台+互联金融+国产软件+AI Powerforc+RPA数字机器人+阿里+腾讯+百度文心一言+商汤+京东+抖音+小米+微软等均是合作伙伴+智能医疗+目前已经接入百度文心一言模型以及其他先进模型,不仅是华为,阿里,腾讯,抖音这些大企业的+ 成立人工智能研究与创新中心,并且已经获得20项人工智能相关的专利和软件著作权;收购同方计算机有限公司100%股权;率先完成鸿蒙PC OS适配,深入参与到鸿蒙生态的共建中,是昇腾 AI 生态圈践行者,软通动力作为中国领先的软件与信息技术服务商,长期深耕数字创新服务+AI 赛道,拥有完整的技术创新体系,并成立了专注于 AI 领域的人工智能研究与创新 中心(AIC),为客户的 AI 服务体系提供支撑。软通动力打造了具有端云协同、软硬一体、安全可信三大优势的 AI 端云一体化产品(昇腾版),该产品已与华为 Atlas 300I/V Pro 推理卡完成兼容性测试。
昆仑万维:天工大模型,4月17日,“天工大模型3.0”正式发布,并同步开源4000亿参数MoE超级模型,性能超Grok1.0,目前,昆仑天工已形成AI大模型、AI搜索、AI游戏、AI音乐、AI视频、AI社交六大AI业务矩阵,是国内模型技术与工程能力最强、布局最全面、同时全身心投入开源社区建设的企业之一。
科大讯飞:星火大模型,测评显示,讯飞星火V3.5的语言理解、数学能力、语音交互能力已超过GPT-4 Turbo,综合能力逼近GPT-4 Turbo,星火大模型具备接入手机提供AI服务的能力。将于6月27日召开讯飞星火大模型升级发布会
万兴科技:天幕大模型,“天幕”大模型涵盖文生视频、视频生视频、文生音乐、视频配乐、文生音效等能力,已在万兴科技旗下产品规模化商用。
三六零:3月20日,三六零正式发布360安全大模型3.0,并通过智能体框架,赋能企业已有的探针、平台,提炼专家知识赋能增强360安全云,帮助企业数字安全体系提质增效。
拓尔思:拓天大模型,公司拓天大模型具备海量全域实时数据能力、多模态大模型训练和集成能力,拥有包括多模态交互(语音交互/以文生图等)、知识型搜索、逻辑推理、安全合规在内的10大基础能力。
三六零:3月20日,三六零正式发布360安全大模型3.0,并通过智能体框架,赋能企业已有的探针、平台,提炼专家知识赋能增强360安全云,帮助企业数字安全体系提质增效。360集团首席科学家兼360数字安全集团CTO潘剑锋表示,该产品在多个专业任务效果上超过GPT4。
中文在线:目前“中文逍遥”已用于短剧剧本创作,未来随着大模型的不断升级,应用可以延伸到产出高质量的对话和剧本,为影视创作者提供创意灵感和创作辅助。
岩山科技:1月,子公司岩芯数智正式发布了国内首个非Attention机制的通用自然语言大模型——Yan模型。
kimi大模型概念股:
掌阅科技:公司已接入月之暗面旗下的AI对话助手产品Kimi。
华策影视:与月之暗面进行了模型接入层面的深度合作。
中文在线:公司拥有海量的IP,未来或可运用Kimi或类似应用生成短剧/短视频。
中广天择:公司与Kimi智能助手的关联主要体现在为AI大模型提供数据支持和交易平台方面。
金山办公:WPS AI有望接入Kimi长文本大模型,实现产品持续升级。
福昕软件:PDF编辑器已集成AIGC,有望接入Kimi大模型,AI助手将实现产品升级。
人min网:作为Kimi内容合规核心合作方,训练数据审核方。
海天瑞声:为大模型数据提供数据训练。
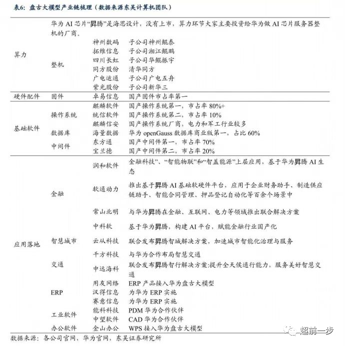
1、华为盘古大模型:
面向To B/G政企端客户,服务产业的ToB、To政府的大模型。
华为盘古大模型的优势在于人才储备和算力自主可控,有望成为国内领先的大模型,其生态产业链标的有望迎来加速发展,
华为盘古大模型分别为自然语言处理NLP大模型、图像视觉CV大模型以及科学计算大模型(气象大模型)。其中,盘古NLP大模型是被认为最接近人类中文理解能力的AI大模型。华为的MetaERP宣誓,完全用自己的操作系统、数据库、编译器和语言……,做出自己的管理系统MetaERP软件。许多设计工具也上华为云公开给社会应用,逐步克服断供的尴尬,解决卡脖子问题;
华为盘古AI大模型
--------------------
①【大模型】2021年发布中国千亿参数多模态大模型【超过同期GPT】
②【算力】3年前的昇腾芯片【超过同期英伟达】V系列。
③【AI+】以鲲鹏和昇腾等沃土生态使能各行各业。
④【芯片】唯一全栈IDM自研,芯片自给。
⑤【软件工具】摆脱西方封锁,从Meta到EDA
华为盘古AI大模型!
生态链:麒麟海量英方
国产链:华创华海华大
芯片链:景嘉微紫光安路
温控链:强瑞技术、申菱环境、 高澜股份、 同飞股份、 中石科技
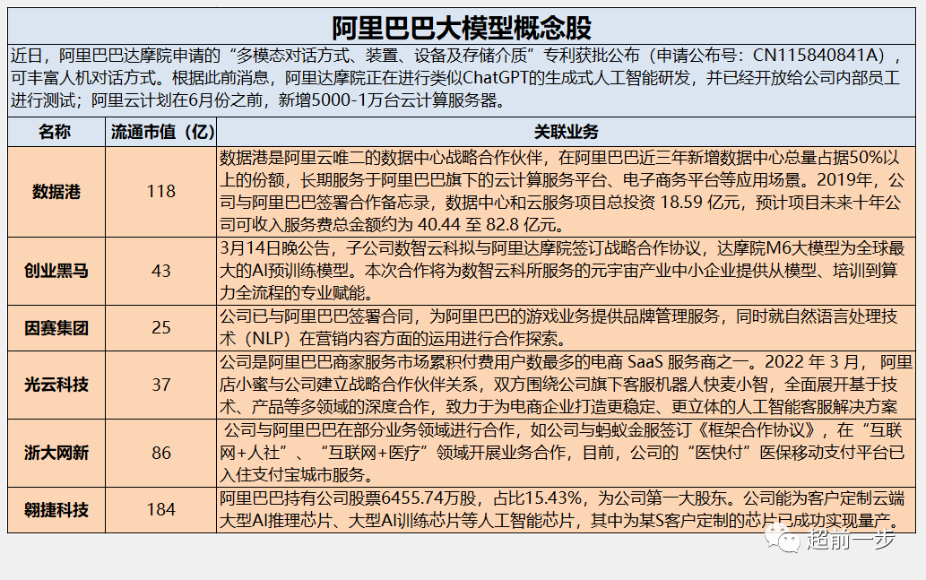
2、阿里系:
阿里大模型+金融:恒生电子
阿里大模型+交通:千方科技
阿里大模型+政务:南威软件
阿里大模型+教育:新开普
阿里大模型+电商:光云科技
阿里大模型+网安:安恒信息
阿里大模型+法律:金桥信息
阿里大模型+税务:税友股份
阿里大模型+设计:超图软件
阿里大模型+医疗:卫宁健康
阿里系公司:
光云科技(阿里持股4.3%)、
分众传媒(阿里持股6.13%,是第三大股东)、
丽人丽妆(阿里持股17.57%,是第二大股东)、
值得买(电商导购有流量合作)、
盛天网络(阿里旗下灵犀互动是第八大股东,天戏互娱和阿里文娱有深度IP合作)、
蓝色光标(和阿里达摩院合作虚拟直播间)、
易点天下(阿里巴巴是其重点合作客户)、
创业黑马(子公司和阿里达摩院合作,为中小企业提供模型、培训到算力全流程专业赋能)
创业黑马:阿里达摩院合作将基于达摩院AI开源社区“魔搭社区”与数智云科运营的”北京市数字人基地“,魔搭社区旨在打造下一代开源的模型即服务共享平台(MaaS)为泛AI开发者提供灵活、易用、低成本的一站式模型服务产品。
拓尔思:2月13日在互动平台表示,公司已与阿里云计算有限公司达成阿里云合作伙伴框架协议,双方基于阿里云在云计算平台、大数据、人工智能等多方面的优势资源,通过资源共享,建立合作伙伴自有资源和阿里云平台相结合的业务合作及市场推广机制。
梦网科技:公司目前已经接入了GPT3.5 turbo,GPT4正在接入审核中
2023年3月27日,梦网科技(002123.SZ)在互动平台表示,公司目前已经接入了GPT3.5 turbo,GPT4正在接入审核中。
公司目前暂未计划推出自己的大模型,后续公司将持续加大在AIGC领域的投入,继续积极引入华为的盘古等其它优秀大模型。
在其基础上,公司对自身的业务数据建模,通过对各类大模型做本地业务数据的fine-tune来获得垂直知识领域的专业型AI大模型,不断提升公司在智能云通信等方面的能力。
天源迪科:ChatGPT+阿里概念+ 腾讯概念+华为(欧拉+鲲鹏)+华为ITC+聊天机器人+国产软件+人工智能+大数据+人工智能+跨境支付+产业云+跨境支付 ,智能语音对话机器人分为开放领域对话系统和任务型对话系统两大类,天源迪科目前研发的是智能任务型对话系统,面向特定任务,比如银行电话客服,属于特定任务的人机交互,还不满足开放域的人机对话需求,比如人形机器人对话。
南威软件:数字中国+蚂蚁金服+政务云+电子政务及自主可控领先供应商。
科蓝软件:金融IT/软件+次新+自主可控+创投+蚂蚁金服合作+并购重组+互联网金融+金融科技+京东金融,持有嘉兴科蓝光荣一号投资42.86%+为微众服务:微众推出国内首个银行区块链业务+IT解决方案业务在国内市场占有领先地位+恒生电子举牌,香港子公司拟收购韩国SUNJESOFT公司67.15%。
君正集团:公司为天弘基金(余额宝发行方)的第三大股东,持股比例为15.6%,蚂蚁金服持股51%
京能置业:公司实控人北京能源投资集团间接参与蚂蚁金服私有化
财通证券:大金融+蚂蚁金服+永安期货+混改+阿里, 5.5亿元设浙江财通创新投资+实际控制人浙江省财政厅持有32.25%+主营业务为证券,持有永安期货51.09%+(2018年11月)浙江省财政厅将浙江金控持有的10%股权无偿划转至浙江省财开+永安期货已经进入IPO程序
合肥城建:公司控股股东通过参股建信信托27.5%股权,成为海南建银建信的间接股东,后者是蚂蚁金服的股东之一
永安行:蚂蚁金服合作、参股;公司第二大股东上海云鑫是蚂蚁金服全资子公司。
润和软件:公司与蚂蚁金融云签订战略合作协议;随后蚂蚁金服受让公司5.05%股份,合作研发新一代分布式互联网核心产品
湘邮科技:集团公司通过中邮资本管理有限公司参股蚂蚁金服,与上市公司无关。
合肥城建:公司控股股东通过参股建信信托27.5%股权,成为海南建银建信的间接股东,后者是蚂蚁金服的股东之一
易联众:公司与蚂蚁金服在全国范围多个地区已启动电子社保卡、就医支付服务等方面的合作
张江高科:公司持有上海金融发展投资基金二期(壹)8.33%股份,该基金为蚂蚁金服股东。
燧原科技:首都在线(联合燧原科技研发自主大模型
京东大模型:法本信息
京东大模型,京东科技与法本信息签署战略合作协 议。双方将重点聚焦DevOps、Al、区块链等前沿 技术,共同推进在产业数智化领域的深入合作,强 强联手,整合双方优势资源,合力打造更具竞争力 的联合解决方案。
BAAI-悟道大模型:拓维信息、云天励志、中科曙光、三六零、寒武纪等
3、微软系:
4、百度文心一言
百度作为国内AI龙头之一,百度目前已经形成“模型层 + 工具与平台层 + 产品与社区层”的整体布局,成为国内目前业界规模最大的产业大模型体系之一。百度文心一言已经与超过400余家企业正式达成战略合作,覆盖消费、工业、旅游、传媒等各个领域,将有望推动中国AI市场迎来爆发性需求增长。
与百度相关的,有些是上市公司本身,有些是集团,母公司,
1、比较有特色且百度直接持股的:
1)每日互动(直接持股)
2)汉得信息(直接持股)
3)中文在线(直接持股+文心一言)
2、迄今为止公开宣布与“文心一言”合作的企业
中科曙光——算力支持
慧博云通——软件技术
利欧股份——数字营销
汉得信息——B端数字化转型
金财互联——参与内测,全场景智能财税解决方案
中科金财——软件
凡拓数创——全场景数智展馆人工智能解决方案及服务
科蓝软件——金融互联网
科创信息——智慧政务
博瑞传播——旗下成都每经传媒有限公司是首批接入用户
东软集团——智能汽车,智慧城市
宇信科技——探索在金融领域的解决方案
天娱数科——虚拟数字人
巨人网络——游戏+AI
金融领域:长江证券、兴业证券、百信银行
3、其他未接入,但与百度合作的个股:
神思电子——百度是公司合作伙伴
视觉中国——公司与百度达成整体战略合作
雷柏科技——公司与百度合作加码智能硬件
华扬联众——百度是公司重要股东
宣亚国际——公司与北京百度网讯科技有限公司同意充分发挥各自领域的人才、资源、技术、产品及市场优势开展全方位合作
每日互动——百度是公司的客户+供应商+间接股东
银江技术——公司加入百度Apollo智能交通生态,将在车路协同、智能信控方面展开合作
国光电器——公司自2019年2月开始为百度供应人工智能语音交互音箱
中海达——公司与百度Apollo在高精度差分定位方案产品及相关技术领域合作
高新兴——百度与高新兴正式签署合作协议,高新兴加入百度Apollo生态
高鸿股份——公司是百度ApolloC-V2X模组、RSU和OBU产品的供应商
奥飞数据——公司与百度等AI行业优秀公司有着长期合作关系,为AI业务提供算力服务支持混元大模型)
5、 腾讯(混元大模型)
1.岭南股份(子公司恒润全面合作腾讯)
2.浙文互联(和腾讯全面合作).
常山北明:华为(鲲鹏+鸿蒙)+华为盘古+腾讯大模型+文心一言+国产软件+数据中心+国资云+华为第一大经销商+华为ISV(独立软件开发商)合作伙伴.云领先级合作伙伴+腾讯为常山北明第三大股东+实际控制人石家庄市国资委。官微:北明软件为百度文心 一言首批生态合作伙伴。
1)华为称在PCB、CAD、EDA三大工具软件均取得巨大突破。北明软件为华为ICT领域最大的合作伙伴,是华为的核心战略合作伙伴, 是华为钻石级经销商、华为云战略级经销商、 领先级鲲鹏展翅解决方案伙伴、 领先级解决方案伙伴、 领先级咨询与规划能力伙伴, 在数通、 IT等多种产品具备五钻的交付能力, 与华为在华为云、昇腾、鲲鹏等领域深入合作。公司签署了鲲鹏一体机合作协议,联合华为打造了首个采用全鲲鹏架构的长沙望城新型智慧城市项目。公司与华为在央国企数字化转型、金融、能源、交通、教育等多行业多业态不断拓展合作。
2)腾讯持续优化混元模型,作为常山北明的第三大股东,腾讯与北明形成了紧密的产品融合和解决方案融合。公司旗下至信链由公司和腾讯共同打造,并为腾讯推出的国内首个NFT交易平台“幻核”以及腾讯音乐正在内测的NFT加密艺术品服务“TME数字藏品”提供技术支持,北明软件致力于为行业客户提供综合性IT解决方案,业务范围包括系统集成及行业解决方案、代理产品增值销售、定制化软件及服务等。
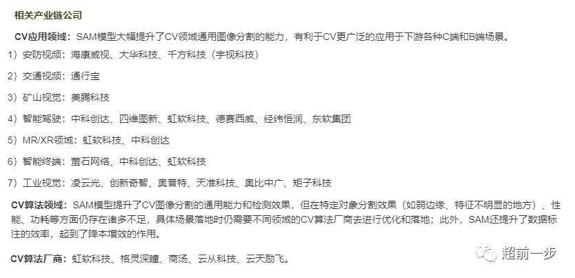
6、meta的sam大模型
SAM本质意义在于大幅降低图像识别门槛,最大受益者还是得视频与图像数据卡位者,【海康威视】、【大华股份】与【千方科技】、【视觉中国】、【网达软件】等
SAM的开源降低AR/VR门槛,提供技术底座为XR行业安装了一台核动力引擎,【中科创达】、【超图软件】与【丝路视觉】或受益行业发展红利。
视觉芯片:
🔺韦尔股份:CIS龙头厂商,Meta CIS核心供应商,22年Q4存货和周转天数拐点已现,预计23年Q2库存水位回归正常,下半年需求复苏+新品催化向上趋势确定;
🔺思特威:安防和机器视觉CIS龙头,汽车CIS+手机高端定制CIS打造第二增长曲线;
🔺富瀚微:国内智慧视频SOC芯片领军企业,产品覆盖前端ISP/IPC和后端XVR芯片以及车载ISP和传输芯片,同时加大高性能机器视觉芯片研发;
视觉方案:
🔺奥比中光:MX系列深度引擎芯片配合专用感光芯片可以实现高效的图像采集及3D数据计算,降低3D视觉传感器的整体功耗、提升性能。且有产品落地:基于微软Azure Kinect,内置英伟达Jetson Nano算力平台,推出3D iToF相机Femto Mega
AR产业链:
🔺歌尔股份:布局声、光、电全领域零件到智能硬件整机,作为全球VR代工龙头,卡位Meta、Pico、Sony等头部厂商
🔺高伟电子:立景创新(立讯精密关联企业)旗下摄像机模组厂商,深度绑定北美大客户,并布局车载激光雷达及MR业务
其他重点标的:海康威视、大华股份、奥普特,云天励飞,当虹科技,虹软科技等
7、商汤大模型:
【商汤科技拟发布大模型】国金计算机
事件:4月10日下午3点,头部AI公司商汤科技拟线上线下同步举办技术交流日,同日发布大模型,提请关注。
点评:公司SenseCore大装置研发已久,意在以MaaS的方式降低模型开发成本,提供算力、平台和算法全栈能力。目前公司可调用2.7万块GPU,可支持20个千亿参数大模型同时训练,目前已支持超过10个大模型训练项目,包括视觉/语言/文生图/多模态等大模型。
大模型进展:
1)视觉:拥有320亿参数的全球最大通用视觉模型;
2)语言:千亿参数规模的预训练大模型预计将于近期推出,对标文心一言;
3)多模态:3月开源了30亿参数的多模态多任务通用大模型“书生2.5”,可实现图像描述、视觉问答、视觉推理等功能,可为自动驾驶、机器人等通用场景任务提供高效精准的感知和理解支持;
4)AIGC模型:已实现多个文生图大模型训练,相关产品正在打磨中,对标Midjourney;
A股产业链相关公司包括:科大讯飞/国中水务(直接/间接股东)、上海临港(持股)、盛通教育/中汇集团(教育)、海兰信(IDC)、北大荒(农业)、招商蛇口(地产)、广汽集团(汽车)、飞利信(智慧城市)、瑞芯微(芯片)、TCL(智能家居)
来源:超前一步
展开阅读全文
文章观点仅代表作者观点,或基于大数据智能生产,不构成投资建议。投资者依据此做出的投资决策需自担风险,与通联数据无关。