
大V说
国内本土芯片产业将再一次得到资金的强力支持。
据天眼查显示,国家集成电路产业投资基金三期股份有限公司(国家大基金三期)于5月24日正式成立,注册资本达3440亿元。
根据过去两期国家大基金投资版图估算,通过地方政府、社会资本、企业自身现金流和银团信贷的多轮杠杆,有望撬动超过1万亿的投资额。
受该消息影响,5月27日,A股芯片半导体板块大涨,其中光刻机(胶)方向领涨。蓝英装备(300293.SZ)、容大感光(300576.SZ)、张江高科(600895.SH)等10余股涨停或涨超10%。
(来源:Choice数据)
什么是国家大基金?成立的意义是什么?
国家大基金的全称是“国家集成电路产业投资基金”,诞生于2014年9月,由工信部、财政部指导设立而成,是我国为推动集成电路产业发展而设立的产业投资基金。
基金重点投资集成电路芯片制造业、芯片设计、封装测试、设备和材料等产业,致力于扶持中国本土芯片产业国产化快速崛起。
在美国对华半导体出口管制升级,从限制英伟达先进AI芯片对华供应,到荷兰阿斯麦的高端光刻机禁令,加上全球科技产业激烈竞争的背景下,国家大基金势必为国内本土芯片产业提供强劲的助力。
大基金一期于2014年9月正式设立,在2018年投资完毕,投资总规模达1387亿元。
该基金的资金出发点是完成产业布局,重点投向集成电路芯片制造领域,自上而下带动产业链发展,同时兼顾芯片设计、封装测试、设备和材料等环节。
截至一季度,大基金一期重仓了北方华创(002371.SZ)、沪硅产业(688126.SH)、拓荆科技(688072.SH)等主营半导体设备公司。
(来源:Choice数据,市值风云制表)
大基金二期成立于2019年10月,募集规模2042亿元,定位为投资布局核心设备以及关键零部件,覆盖的领域更加多元化,涵盖晶圆制造、EDA工具、芯片设计、封装测试、设备、零部件、材料以及应用等。
截止到一季度、大基金二期重仓了中芯国际(688981.SH)、中微公司(688012.SH)等半导体企业。
(来源:Choice数据,市值风云制表)
通过上述持股公司名单我们可以发现,有5家公司(北方华创(002371.SZ)、士兰微(600460.SH)、沪硅产业(688126.SH)、通富微电(002156.SZ)、燕东微(688172.SH))的前十大股东名单之中,出现了大基金一期、二期共同在列的情形。
如一季度末,大基金一期和二期分别位列北方华创的第4大和第9大股东。
(来源:Choice数据)
因此,不同期数的国家大基金不排除有重复投资的可能。
大基金一期总投资额约为1300亿,大基金二期总投资额约为2000亿,此次大基金三期约为3400多亿,超过了此前一、二期的总和。
虽然基金三期并未披露投资方向,但从5月27日盘面反馈来看,光刻机、光刻胶方向得到资金青睐,这两个方向有可能获得大基金扶持,此外,一期、二期大基金所投资过的上市公司有望获得再次投资。
从宏观的视角出发,国家大基金三期的成立无疑是对半导体行业的一次重大推动,这样力度的政策支持,无疑会为半导体行业带来更多的资金投入和研发动力。
而对于国内半导体产业来说,除了政府与资金的大力支持之外,随着华为机型的热销、国产替代趋势的推进,在近期也有可能迎来它的上升周期。
半导体是一个具有较强周期性的行业,在供需关系的演变下不断被推动的“缺芯-扩产-产能过剩-削减产能”循环。
将全球半导体销售额拉长二十年来统计,我们可以发现在销售额稳步上升的过程中总是在波峰和波谷之间循环往复,最近两个循环周期显著缩短至2-3年。
而本期的销售额高峰发生在2022年初,在经历过一年多的回调之后便逐步拉升,存在突破前期高峰的可能性。
(来源:Choice数据)
再考虑到今年年初以SORA为代表的文生视频人工智能领域的新突破为需求端确立了新的方向,行业有望在近期开启新一轮上升周期。
为什么第三期国家大基金成立的消息一出,光刻机、光刻胶便立马受到资金追捧?
首先,光刻机是半导体制造的核心设备,直接决定了半导体制程的先进程度。
竞争格局上,ASML、Nikon、Canon是全球光刻机产业三大龙头,占据绝大部分市场份额。其中ASML在高端浸没式DUV及EUV方面绝对领先,Nikon在浸没式DUV方面也有少量出货,Canon则聚焦中低端领域。
根据《半导体制造光刻机发展分析》数据预测,2017—2026年,全球光刻机市场规模将从约83亿美元增长到约310亿美元,总体呈现稳定的上升趋势,其间复合增速约为15.8%。
(来源:Gartner,《半导体制造光刻机发展分析》,平安证券研究所)
光刻胶方面,光刻胶是光刻工艺中的关键材料,约占晶圆材料制造成本的13%,主要成分是树脂、感光剂、溶剂和添加剂。
根据智研咨询信息,2022年全球光刻胶市场规模在101.6亿美元,同比增长6.4%。而2022年中国光刻胶市场规模为190.7亿元,同比增长8.5%。在自主可控逻辑下,未来国内光刻胶市场增速有望保持高于全球市场的增速。
(来源:智研咨询)
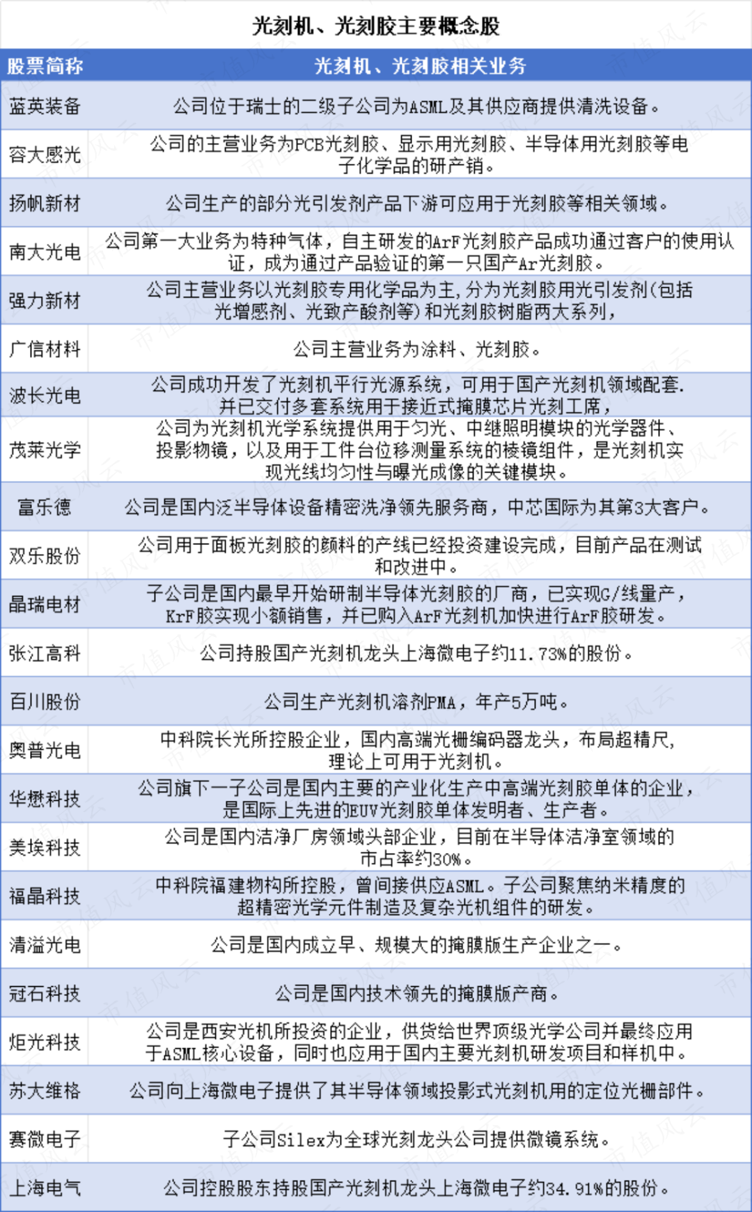
风云君根据上市公司资讯、公告、行业研报,梳理出了A股中主要的光刻机、光刻胶概念股,供大家参考。
(来源:Choice数据,市值风云制表)
此外,在国家大基金的支持下,国产光刻机领域有重大进展的话,对于中国芯片产业来说也是重要的突破,而市面上芯片ETF涵盖了国产芯片产业上下游一篮子投资,投资者不妨也可以关注芯片ETF领域。
(来源:Choice数据,市值风云制表)
来源:市值风云
展开阅读全文
文章观点仅代表作者观点,或基于大数据智能生产,不构成投资建议。投资者依据此做出的投资决策需自担风险,与通联数据无关。