
萝卜投研公众号
英伟达自最新财报发布以来首跌,除了媒体报道称美国限制其向中东出售AI芯片之外,似乎瑞银也“补了一刀”。
据媒体报道称,瑞银在最新报告中写道,英伟达可能拥有一个“VVVVIP”客户,而这位神秘客户为英伟达贡献了2024财年总营收的19%。
瑞银猜测,这个客户有可能是微软。
而且英伟达“间接承认”了这位单一客户的存在,这也加深了瑞银分析师的猜测。英伟达在最新披露中对这位客户进行了模糊的描述:
两个间接客户在 2025 财年第一季度分别占总收入的10%或更多。
如果英伟达都将鸡蛋都放在一个篮子里,是否会为潜在的风险埋下伏笔?今年迄今为止英伟达股价已暴涨130%,市值逼近3万亿美元,距离苹果仅一步之遥。
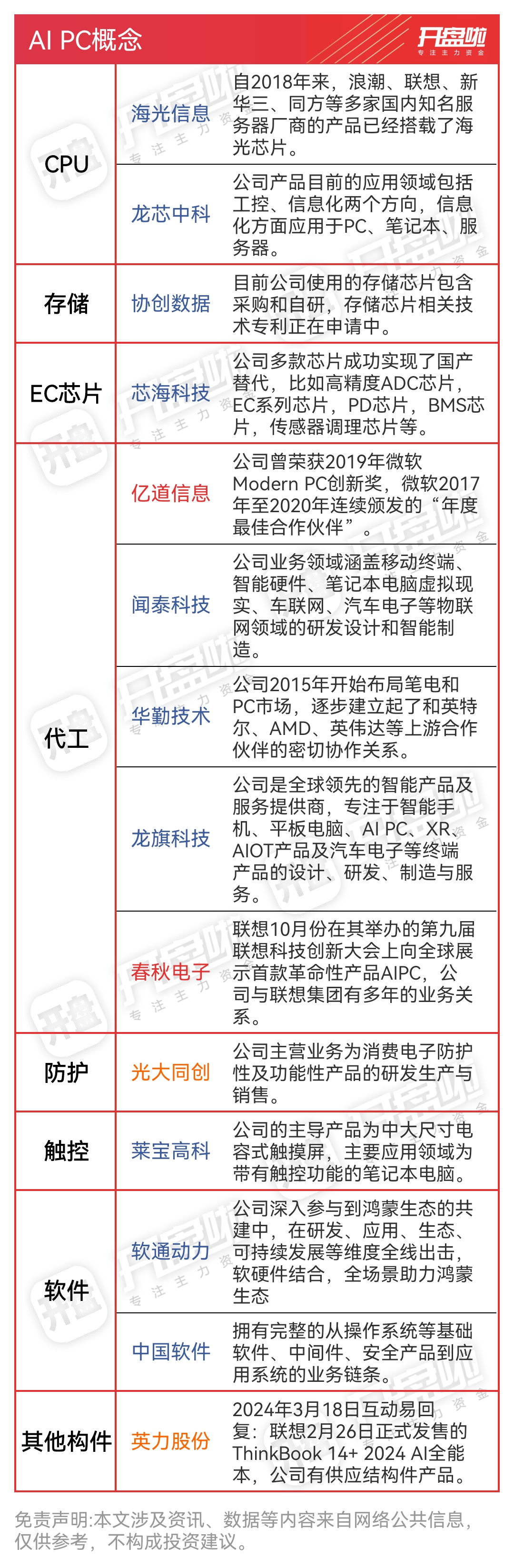
A股消费电子概念股持续拉升,AI PC方向领涨,信音电子、超频三、光大同创、万祥科技均20cm涨停,春秋电子、得润电子、亿道信息等多股封板,雷神科技、智迪科技、飞荣达、英力股份、思泉新材等涨超10%。大型专业B2B PC展COMPUTEX 2024即将开幕。
消息面上,一年一度的大型专业B2B PC展览会——2024 台北国际电脑展(COMPUTEX TAIPEI)将于6月4日至7日举行。
台北国际电脑展始创于 1982 年,目前已成为全球第二大、亚洲最大的国际电脑展览会。台北国际电脑展周期为一年一届,每年都会吸引来自全球的上千个厂商参与。
本次展会还包括主题演讲(COMPUTEX Keynote),目前已知的演讲企业包括了 AMD、Qualcomm 高通、intel 英特尔、MEDIATEK 联发科技、SUPERMICR 美超微、NXP 恩智浦、DELTA 台达等,共同分享对 AI 生态系的未来洞见。同时,还将举行 COMPUTEX 2024 论坛(COMPUTEX Forum),首度以人工智能为主题,从应用布局及硬件创新深入剖析生成式 AI 新赛局。
AI PC 方面,Canalys 预计,2024年AIPC出货量将达5100万台,2026年为1.54亿台,2028年将达2.08 亿台,2024年-2028年的五年复合增长率为 42%。在个人电脑(PC)处理器厂商发布一系列产品之后,COMPUTEX 2024将成为APC的战场。
高盛:2024年电动汽车销量可能出现下滑 混动和插电混动有望超预期增长
5月21日,高盛的一篇分析报告指出,电动汽车的销量增长在全球呈现放缓态势,而混动和插电混动汽车的销量却在加速增长。但是,如果电动汽车的成本能够有效降低,电动汽车的优势将会再次成为焦点。
电动汽车(EV)的销售增长在全球范围内呈现出放缓态势,而混合动力汽车(HEV)和插电式混合动力汽车(PHEV)的竞争优势比最初预期的要大。随着销售势头减弱,高盛研究分析师Kota Yuzawa表示,对于电动汽车销售的悲观预测很有可能实现。
与此同时,拥有强劲资产负债表和多元动力系统产品线的汽车制造商存在更多的投资机会。该团队还预计,在追求碳中和的过程中,对电动汽车的需求将会逐步增长。
电动汽车销售势头疲软
电动汽车市场面临的挑战有哪些?
有三个主要因素削弱了电动汽车的普及速度。
首先,由于二手电动汽车实现的价格走低,人们对于电动汽车资本成本的担忧日益增加。
例如,在英国,近几个月来二手电动汽车价格大幅下跌。
其次,今年多国即将举行的大选带来的不确定性降低了对政府政策潜在变化的预见性,这些政策变化可能会影响到电动汽车产业。
第三,快速充电站的短缺。随着电动汽车普及率的加速提升,快速充电站基础设施的问题已经成为一个实实在在的难题。多家汽车制造商表示,对续航里程和充电设施的担忧正在加剧。这些问题可能导致消费者在购买电动汽车时产生更多顾虑。
电动汽车销售放缓如何影响预测?
鉴于上述三大负面因素,2024年电动汽车销售量同比下滑,变得更为可能。
之前曾指出,在不同的情况下,电动汽车的普及程度可能会有显著差异。尽管目前电动汽车市场出现放缓,我们的基本预测仍是2024年电动汽车销售量同比增长21%。
然而,在悲观情景下,我们预计电动汽车销售量将同比下降2%,这种负增长很可能导致电动汽车供应链出现过剩。
高盛的悲观预测正变得越来越有可能实现
混动汽车的销售情况如何?
在电动汽车销售放缓的同时,混动汽车和插电混动汽车的销量却在加速增长。在美国,过去几个月里,其增长速度超过了电动汽车。
因此,我们认为全球混合动力汽车的销量可能会超出预期100到200万辆。虽然混合动力汽车被视为介于传统燃油车与纯电动汽车之间的过渡技术,但对其关注度的提升,旨在利用这一技术有效减少二氧化碳排放,同时最大化车企利润,并为电动汽车的研发和生产提供资金支持。
混合动力汽车销量加速,可能会超过预期
相比电动汽车, HEVs在回报周期方面具有显著优势。我们估计,考虑到每年的燃料节省,HEVs的投资回收期仅为三年多一点。
此外,鉴于首款HEV早在1997年就已问世,相信市场对于HEVs二手车价格持有高度的信心。
但我们同时认为,消费者选择HEVs并不纯粹基于经济理性。事实上,混合动力汽车已经展现出比传统汽油车更好的马力性能。在加速时电动机的辅助很大程度上会给驾驶员带来安全感,例如当他们需要在高速公路上并入快速行驶的车流时。
随着汽油发动机小型化的趋势,我们认为混合动力车的性能优势可能会获得更多关注。然而,如果到2030年电动汽车的成本能够有效降低,相信电动汽车的优势将会再次成为焦点。
这一切对投资者意味着什么?他们应该寻找什么样的公司?
当前是垂直整合前期投资的关键时期。由于我们预计需求最终会转向电动汽车,以追求碳中和目标,我们认为汽车制造商在未来几年会果断行动,核心电动汽车技术(如电池、功率半导体、电机等)将至关重要。
同时,我们认为强大的资产负债表以及从现有业务中产生自由现金流的能力,对于支撑这种持续投资也将同样至关重要。
因此,我们对那些拥有强劲资产负债表和包含多种动力系统(如HEVs)产品阵容的汽车制造商持乐观态度。
以上内容,均来自公开信息整理,来自信息有误可以告知后台修改/删除
免责声明:本文仅为对历史数据的客观分析,不构成任何投资建议,不对用户依据本文做出的任何决策承担责任
来源:萝卜投研
展开阅读全文
文章观点仅代表作者观点,或基于大数据智能生产,不构成投资建议。投资者依据此做出的投资决策需自担风险,与通联数据无关。