
热门主题产业链
盘中消息,据工信部消息,北京时间5月29日16时12分,我国在山东省日照市黄海海域使用谷神星一号海射型遥二运载火箭,成功将天启星座25星至28星共4颗卫星送入预定轨道。为支持商业航天发展,工业和信息化部向北京国电高科科技有限公司(以下简称国电高科)颁发上述卫星无线电频率使用许可证和空间无线电台执照,同意其开展卫星物联网相关技术验证。
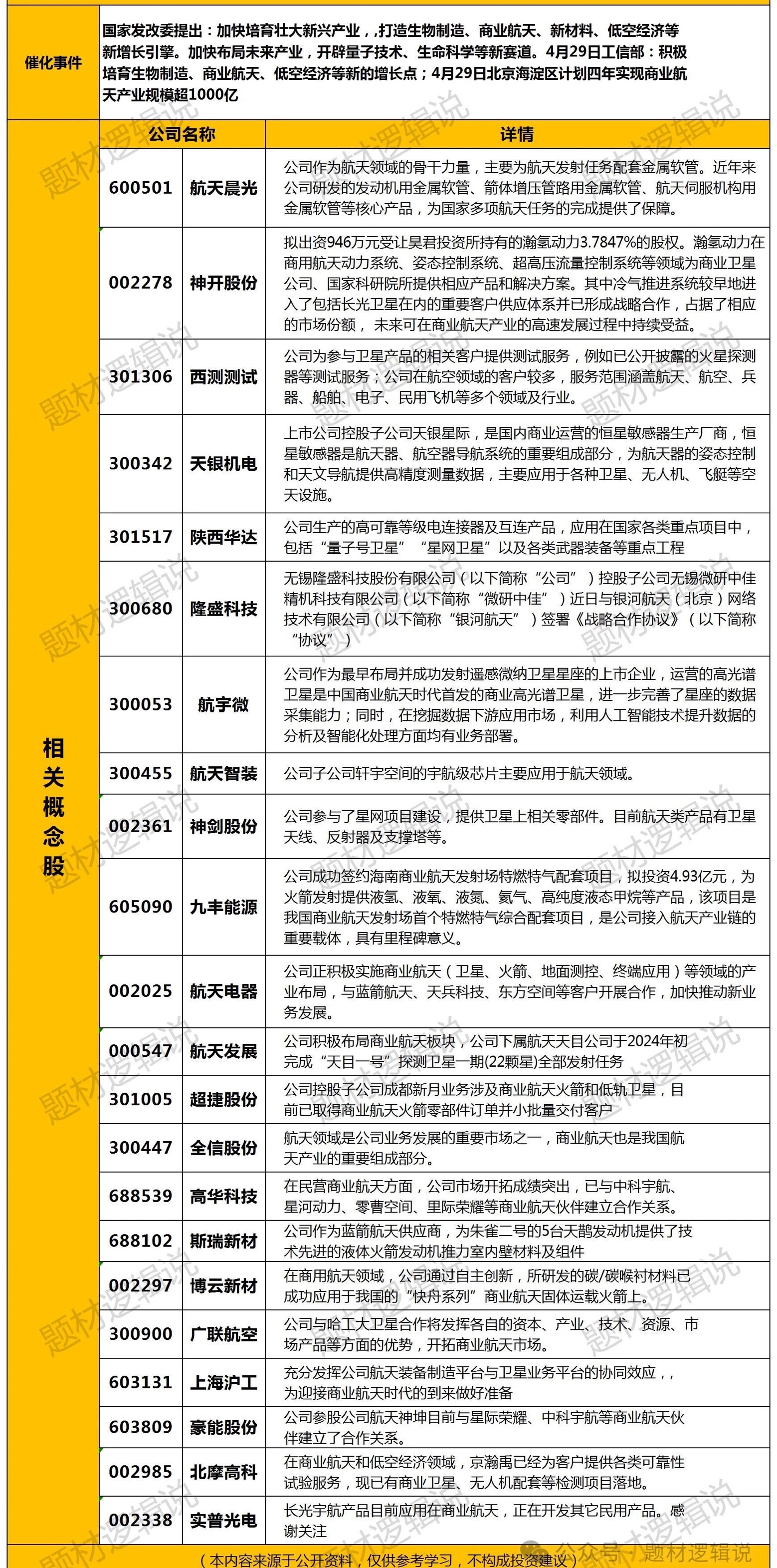
近期商业航天迎来密集催化,以下是催化事件:
今年《政府工作报告》提出:大力推进现代化产业体系建设,加快发展新质生产力,积极培育新兴产业和未来产业,积极打造生物制造、商业航天、低空经济等新增长引擎。作为新增长引擎之一,“商业航天”首次被写入政府工作报告。“商业航天”是具有挑战性和广泛带动性的高新技术领域之一,具有高技术、高风险、高效益和长周期的特点。
5月24日,商业航天企业蓝箭航天旗下鸿擎科技,向ITU递交Honghu-3星座预发信息,计划在160个轨道面上发射10000颗卫星;
5月27日,沙特公共投资基金(PIF)发布声明,宣布成立卫星与太空公司Neo Space Group(NSG),旨在发展和加强沙特的商业航天业务,并在当地和全球提供卫星与航天解决方案;
5月28日,SpaceX猎鹰9运载火箭将23颗StarLink卫星(StarLink-169/StarLink6-60)发射到近地轨道,同时SpaceX发文称星舰的第四次飞行测试最早将于6月5日启动;
当前我国商业航天或将迎来了重要的发展机遇期,伴随着GW星座、G60星链日益成熟以及海南卫星超级工厂建设落地, 我国商业卫星产业发展将进一步加速,火箭发射能力或将日渐提高,同时卫星发射成本及卫星建造成本或将进一步降低,未来卫星制造及发射需求将呈井喷式爆发,低成本卫星制造产业链有望优先受益。
以下A股商业行业核心公司梳理(仅供参考):
来源:题材逻辑说
展开阅读全文
文章观点仅代表作者观点,或基于大数据智能生产,不构成投资建议。投资者依据此做出的投资决策需自担风险,与通联数据无关。