
热门主题产业链
3月18日至21日举行的全球顶级AI会议——英伟达GTC(GPU Technology Conference),GTC作为英伟达每年最重要的技术发布平台之一,已经被业界公认为“AI风向标”。值得注意的是,本届GTC大会是时隔5年后首次以线下形式举行,这进一步提升了市场对其的期待值。
英伟达GTC 2024大会已进入倒计时,机器人有望成为一大重头戏!
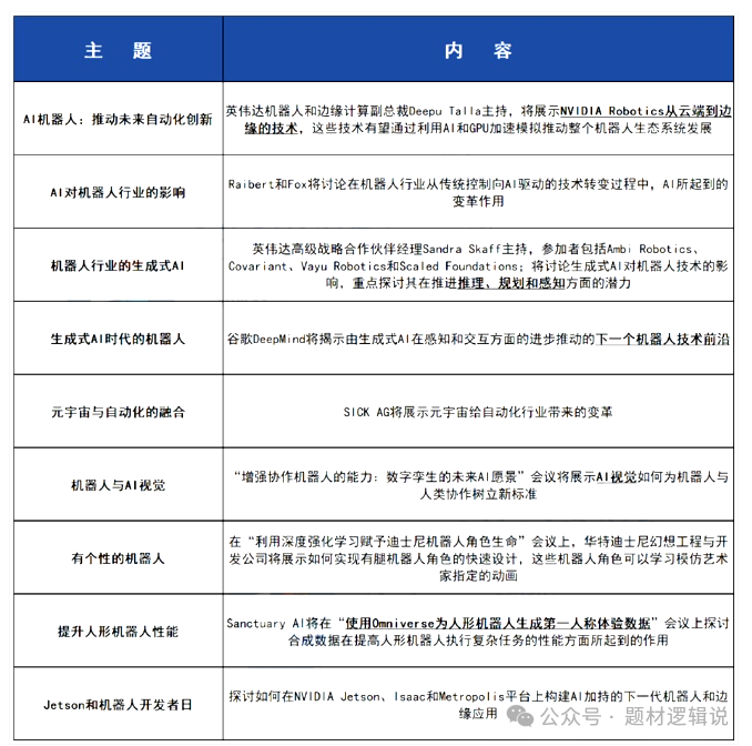
在今年的GTC上,有多场会议与机器人有关,涵盖机器人操纵、导航、感知、计算、仿真/合成数据生成等多方面内容。
届时将有超过77家英伟达生态系统合作伙伴和超过25台合作伙伴机器人亮相GTC,展馆与演示区中将展示最新的机械臂、机器人视觉系统和高精度3D扫描系统等。
据英伟达介绍,这次“组团”参加机器人相关会议的阵容颇为豪华:
波士顿动力人工智能研究所执行董事Marc Raibert将与机器人研究高级总监Dieter Fox进行炉边谈话;迪士尼、谷歌DeepMind、亚马逊等重量级企业将参加专题讨论会等;“熟面孔”英伟达高级研究科学家Jim Fan等也将在大会上进行分享。
在今年的英伟达GTC主题演讲上,黄仁勋将分享“塑造未来的AI突破,见证AI的变革时刻”,不过英伟达始终并未透露具体是什么变革。 而被问到“眼下正在发生哪些你认为将改变一些的事情”时,他表示,“有几件事。其中之一没有真正的名字,但它是我们在基础机器人领域做的一些工作。如果你可以生成文本、生成图像,你也可以生成运动吗?答案可能是可以。那么,如果你可以生成动作,你就可以理解意图并生成通用版本。因此,人形机器人技术应该指日可待。”
以下是A股“英伟达机器人”概念核心上市公司梳理:
九号公司:本届GTC或将更多展示前沿的自主机器 AI 应用,包括时下热门,由英伟达与九号公司联合打造的全新一代自主机器人平台。九号公司与英伟达 Isaac Sim 平台合作自主移动机器人底盘。早在2023年5月的中国台北国际电脑展(COMPUTEX)上,英伟达CEO黄仁勋就发布的多款产品,其中便包括面向仓储物流AGV领域的全新自主移动机器人平台Isaac AMR(Autonomous Mobile Robot),而为该款机器人平台提供底层智慧移动能力支撑的正是九号机器人移动平台RMP Lite 220,同时由九号机器人负责整车集成。
奥比中光:专注 3D 视觉感知业务,作为英伟达机器人业务的核心合作伙伴、绑定巨头+卡 位视觉&算力、将 3D 相机集成到英伟达新版 NVIDIA Isaac Sim 平台,有望卡位机器人视觉闭环。此外,公司已与优必选、斯坦德、云迹科技、高仙机器人等多家机器人客户达成业务合作。
博杰股份:为英伟达提供板卡制程工艺服务,收购哈挺,哈廷是全球三大磨床之一,能够提供丝杠制备的磨床、车床。
东方精工:目前直接持有嘉腾机器人19.8366%的股权,全球人工智能领导者英伟达(NVIDIA)公司对嘉腾领先推出的生成式AI高度认可,并在智能创新项目云集的美国CES展会对该应用进行了多场景多模态展示,特别是嘉腾生成式AI在激光叉车上成功应用的案例,成为英伟达在CES上面向全球的人工智能玩家重磅推出的典型。
中科创达:中科创达将参加英伟达GTC2024,公司的机器人产品支持不同的芯片平台, 也包括英伟达平台。(董秘回复)
北斗星通:公司GNSS定位模组与NVIDIA 平台已完成多源融合适配,携手为自主机器人及相关行业应用提供基于精准定位的稳定、高效、便捷的应用开发环境。作为NVIDIA自主机器系统生态合作伙伴,和芯星通可为自主机器提供高精度GNSS数据。
天准科技:是NVIDIA Jetson产品线的金牌合作伙伴,是NVIDIA Jetson产品线在国内最大的合作伙伴,公司基于etson Al边缘计算控制器产品广泛应用于自动驾驶、泛机器人、智慧交通等领域,服务了国内大部分的自动驾驶公司和机器人公司。
兄弟姐妹们,分享不易!点赞是对逻辑哥最大支持!谢谢大家!
本内容仅作为信息资讯参考,不构成具体投资建议。您需独立做出投资决策,风险自担。市场有风险,投资需谨慎。研究不易,多多点赞支持!
来源:题材逻辑说
展开阅读全文
文章观点仅代表作者观点,或基于大数据智能生产,不构成投资建议。投资者依据此做出的投资决策需自担风险,与通联数据无关。