
大V说
节前换了新村长,最后一个交易日数百股涨停,大A历史上救市套路都比较一致,基本就是以上这10个步骤:
对于龙年的展望:
每一轮都要等到大招出的差不多了,市场才会见底回升,很多新投资者遇到的问题就是利好刚开始出或者出到一半就重仓抄底,利好全出完了已经亏的受不了选择割肉了。这一轮熊市时间比较长,沪深300指数从21年开始下D,21-23年连跌三年,创造历史。
今年沪深300大概率不会再度下D,在春节前就进行人事调整,肯定也希望尽快把市场拉起来。这个位置大盘股和中盘股应该都已经见底,后续有望逐步回升。小盘股和微盘股受量化减仓的冲击,未来一段时间依然有比较大的压力。
春节期间最热舆情梳理:
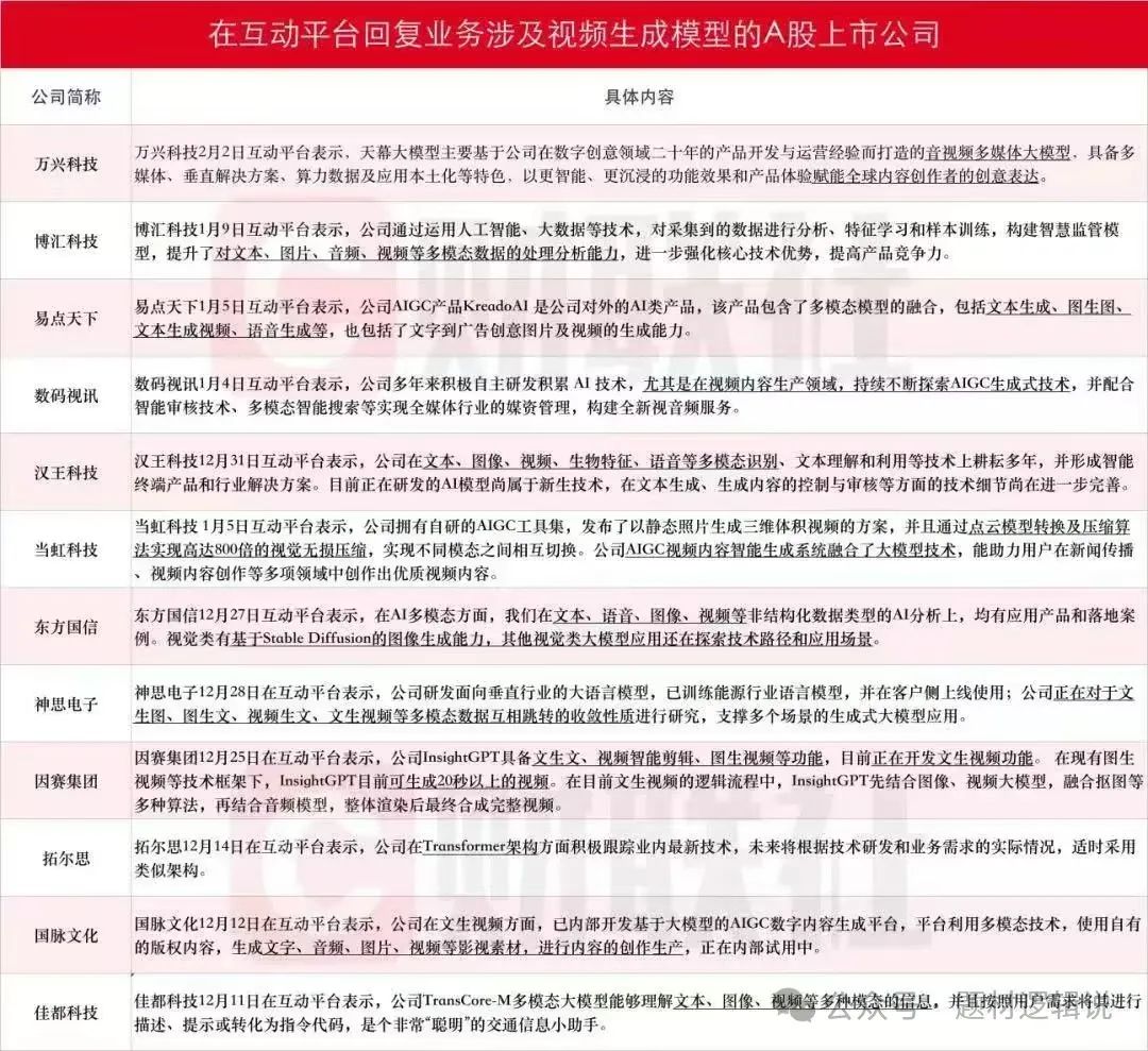
1、AI:OpenAI公布首个文生视频模型Sora, 去年春节假期后,Chatgpt引爆了A股主题炒作风,整个上半年了,AI是最强主线。 今年春节假期,引爆龙年资本市场第一个热门话题的,依然是AI。 北京时间2月16日凌晨,全球人工智能模型领跑者OpenAI推出了一款能根据文字指令即时生成短视频的模型,命名为Sora,Sora能够从文本说明中生成长达60秒的视频,并能够提供具有多个角色,特定类型的动作和详细的背景细节的场景。Sora还能在一个生成的视频中创建多个镜头,体现人物和视觉风格。
相关概念股梳理:
2、影视:长达8天的“史上最长春节档”终于落下帷幕,截至17日18时,档期票房已经突破80亿元,总人次1.62亿,总场次383.6万,全面刷新春节档影史纪录。节日电影市场火爆、票房打破纪录的同时,今年春节新片的整体水准也获得观众普遍肯定,出现多部高口碑并引发话题效应的佳作,但同时也因为竞争过于激烈,陆续有4部影片宣布撤档。而歌手薛之谦引发的“盗摄”事件和争议,也将这一长期困扰影院、观众和片方的观影问题再次暴露出来。
3、减肥药:贾玲电影引发热度 美股减肥药概念假期大涨假期,贾玲电影暴瘦100斤火了,虽然她是通过运动减肥,但资本市场更关注的是减肥药市场空间巨大,美股减肥药龙头礼来、诺和诺德等假期也有不俗涨幅,可能会刺激减肥药板块。
相关概念股梳理:常山药业、翰宇药业、普洛药业、普利制药、泰恩康、甘李药业等
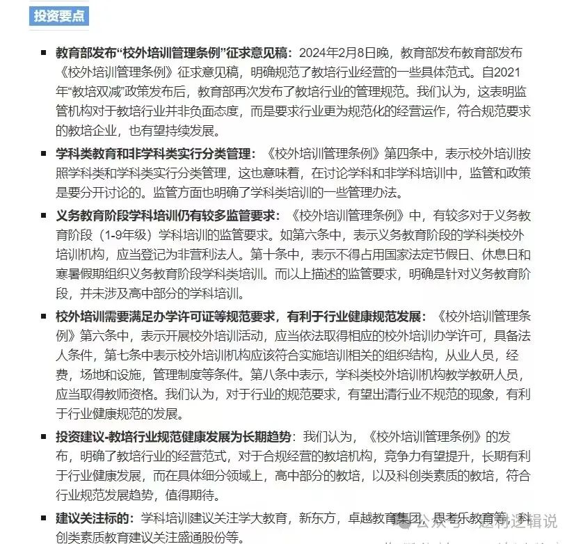
4、教育:节前最后一个交易日盘后,教育部发布了《校外培训管理条例》征求意见稿,明确教培行业经营范式,多家机构解读利好教培和教育股,假期港美股教育股已经率先反弹,节后A股相关概念可能也有表现。
相关概念股梳理:中公教育、科德教育、中国高科、凯文教育、美吉姆、昂立教育等
祝大家龙年大发!行远至稳!
来源:题材逻辑说
展开阅读全文
文章观点仅代表作者观点,或基于大数据智能生产,不构成投资建议。投资者依据此做出的投资决策需自担风险,与通联数据无关。