
大V说
炒上海地图,扩散成了炒全国所有可能有政策预期的地图。或许这就是,相信的力量,A股就这样。
炒地图怎么去理解呢?
是好事,说明这个题材力度很大,可以容纳的资金比较大,一般来说持续的时间会相对比较长,但过早的炒全国地图会存在隐患。
本来这个题材可以炒作比较大的空间,但是过早就把后面的力量提前消化了,那么对于前面的这波上涨空间就会大打折扣。
按照题材的炒作周期来说,一个题材从最开始的发酵,比如上海板块在周二出现发酵,而且是逆势走强,然后是走强,这个在周三的时候基本就是走强,甚至有点爆发的感觉。
周四将情绪推向高潮,基本算是全面爆发了。
正常来说爆发之后题材会出现分歧,这个时候龙头要慢慢的从分歧中走出来,题材并未结束。
分歧的时候就是龙头的二次机会,之后就是加速过程了,直到龙头的高位再次分歧,如果题材比较强,不会直接走A而是高位震荡,如果这个时候题材能够出现扩散,比如从上海地图扩散到全国地图,这样题材还能进一步往前推进。
当现在是龙头都还没完全走出来,就提前扩散了,那么后面的龙头空间高度会比预期中要低点,个股的溢价也容易打折。
但不管怎么说,当下国企改革的这种炒作,已经是抽干了其他题材的血,不玩国企改革,其他地方更弱,那么还不如在国企改革里面进行投机。
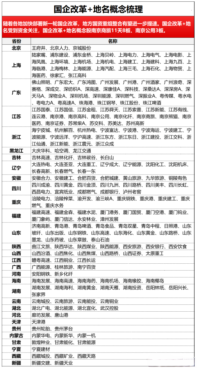
梳理各地概念:
上海概念股:锦江股份、锦江投资、氯碱化工、三爱富、双钱股份、百联股份、上海物贸、光明乳业、金枫酒业、上海梅林、上海电气、上海机电、海立股份、广电电气、飞乐音响、上实发展、强生控股、隧道股份、交运股份、上海建工、上海贝岭、兰生股份、老凤祥、新世界、亚通股份、益民集团、上海九百、上工申贝、浦东建设;
广东概念股:广弘控股、中金岭南、风华高科、广晟有色、星湖科技、佛塑科技、省广股份、生益科技、粤高速A。粤电力A、白云机场、粤水电;
北京概念股:中国国贸、大龙地产、有研新材、首旅酒店、北京城建、首开股份、金自天正、中电广通、京能置业、北京城乡、北辰实业、金隅股份、中信银行、金融街、经纬纺机、顺鑫农业、安泰科技;
深圳概念股:深圳燃气、深振业A、农产品深纺织A、深深宝A、深深房A、深物业A、深振业A、沙河股份;
浙江概念股:物产中大、嘉凯城、浙江东方、浙江建投、杭钢股份、浙报传媒;
新疆概念股:新农开发、新中基、新赛股份、天富能源、冠农股份、青松建化,天康生物,北新路桥;
西藏概念股:西藏天路、西藏发展、西藏珠峰、西藏矿业、西藏城投。
来源:金融财学堂
展开阅读全文
文章观点仅代表作者观点,或基于大数据智能生产,不构成投资建议。投资者依据此做出的投资决策需自担风险,与通联数据无关。