
大V说
1、今日盘面解析:
1、上证指数今天连续突破2850、2900的压力位,收出放量大阳线。意味着本轮下跌的低点2724.16底部确认。
2、方向上:上海+中字头确认春节前的绝对主线!
2、题材逻辑梳理:
中字头上涨逻辑回顾:
(1)昨日行情:
国务院新闻办公室在1月24日(星期三)上午10时举行新闻发布会,国资委副主任介绍聚焦增强核心功能、提升核心竞争力,更好实现中央企业高质量发展有关情况,并答记者问。
当时发布会开到10:23分的时候,讲了一条:
【国务院国资委:将着力提高央企控股上市公司质量 强化投资者回报】
然后当时中字头股票第一次异动,中成股份率先涨停:
随后11:16分新闻发布会上讲了第二条重磅消息:
【国务院国资委:将进一步研究将市值管理纳入央企负责人业绩考核】
随后到11:30分收盘前,中字头第一批涨停个股爆发
然后在下午,金融方向爆发与中字头一起带动指数强势上攻。
(2)今日的行情:
中字头就是明显带着任务来的,全天持续保持强势,是指数上涨的绝对主力军。
最大的标志就是中国石油,这个央企巨无霸,时隔九年,再次涨停!
全天除昨日涨停的中字头个股连板外,其他也出现大批量的涨停
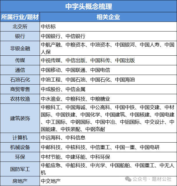
3、“中字头”相关个股梳理:
连板梯队:
3连板:中华企业:中字头地方国企+上海+房地产
中视传媒:中字头央企+上海+传媒
10cm2连板:中国海诚:中字头央企+上海+建筑咨询
中成股份:中字头央企+设备出口
中粮资本:中字头央企+保险期货
中公高科:中字头央企+公路养护
中航产融:中字头央企+多元金融
20cm2连板:中铁装配:中字头央企+装配式建筑
30cm2连板:中纺标:中字头央企+北交所
10cm首板:中铝国际、中交地产、中国联通、中国医药、中青旅、中国动力、中国科传、中国出版、中钢国际、中公国际、中远海科、中煤能源、中国石油、中信金属、
其他“中字头”个股梳理:
流通市值最小的10家企业(截止1月24日数据):
免责声明:
本内容仅作为信息资讯参考,不构成具体的投资建议,据此操作风险自担。
股市有风险,投资需谨慎,研究不易,望您多多点赞!
来源:题材公社
展开阅读全文
文章观点仅代表作者观点,或基于大数据智能生产,不构成投资建议。投资者依据此做出的投资决策需自担风险,与通联数据无关。