
智能制造
1、人形机器人风起,潜在市场空间广阔
全球机器人行业蓬勃发展
机器人是一种能够通过编程和自动控制来执行诸如作业或移动等任务的机器。 机器人根据应用领域可以分为工业机器人、服务机器人和特种机器人三个大类。
全球机器人市场规模持续增长。全球机器人市场规模从2017年的267亿美元持续增长至2022年的 513亿美元,且预计至2024年将继续增长至660亿美元。市场结构:2022年,服务型机器人成为第一大市场,占比42.3%;工业机器人市场规模占比 38.0%;特种机器人市场规模占比19.7%。
2022年中国市场占全球机器人市场30%以上的份额
2022年中国机器人市场占据全球30%以上份额。中国机器人市场规模从2017年的64亿美元增长至 2022年的174亿美元;且预计至2024年将增长至251亿美元。 中国机器人市场规模占全球市场规模的比例也从2017年的24.0%增长至2022年的33.9%。
人口老龄化和用工成本增加是机器换人的核心驱动
人口老龄化叠加用工成本增加,倒逼制造业和服务业中用机器人取代人工。 我国劳动人口数量2015年达到7.81亿的高点后,便开始呈现下降趋势;且人口老龄化程度也在不 断提高,60岁及以上人口占比从2011年的13.70%持续提升至2021年的18.90%。 用工成本方面,我国制造业平均工资从2013年的4.29万元/年持续增长至2022年8.69万元/年。
全球机器人市场竞争格局
传统四大家族占据工业机器人市场领先地位。分地区看,中国是全球最大的工业机器人市场,其 他主要市场包括日、美、韩、德等。格局上看,2020年发那科、ABB、安川和库卡四家合计占到 全球工业机器人市场58%的份额,市场集中度较高。 服务机器人及特种机器人的市场格局则较为分散。
人形机器人是实现具身智能的最佳物理形态之一
人形机器人一般是指具有与人类类似的身体结构和运动方式(双足行走、双手协作等)的智能机 器人。人形机器人既需要极强的运动控制能力,也需要具备非常强的感知计算能力。 人形的意义:人形机器人更能适应于各类现实生活场景,使得机器人能从专用转向通用,增大规 模效应降低成本。
具身智能可以粗略定义为:智能体通过与环境产生交互后,通过自身的学习,产生对客观世界的 理解和改造能力。具身智能是有身体并支持物理交互的智能体。 人形机器人是实现具身智能的最佳物理形态之一。
全球人形机器人玩家加速入局
全球玩家加速布局人形机器人赛道。在特斯拉之前,已有波士顿动力、本田、优必选等厂商进入 人形机器人赛道,但早期的人形机器人产品发展较为缓慢。2022年,特斯拉在AI DAY上展示了 其人形机器人方案,特斯拉入局有望加速人形机器人行业发展迭代。
人形机器人实现大规模普及前面临的瓶颈
技术水平:人形机器人的产品力能否满足需求,取决于机器人运动控制、人工智能等方面的技术 进步。 生产成本:人形机器人的成本仍处于高位,如ASIMO和Atlas成本在200万美元水平;Walker X、 CyberOne、Ameca等成本在10万美元的水平。展望远期,特斯拉期望将人形机器人的量产成本下 降至2万美元上下。
人形机器人远期市场空间广阔
我们对全球人形机器人的远期市场空间进行了测算,结果如下: 核心假设:(1)全球人口数量保持稳定低速增长;(2)人形机器人每万人销量在2030年达到 1.77台/万人,在2035年达到9.07台/万人;(3)人形机器人单价从2025年刚量产时的6.96万美元 持续下降至2030年的2.50万美元。 测算结果:2030年全球人形机器人市场规模为375.00亿美元,至2035年将进一步增长至2000亿美 元。
2、特斯拉入局,加速人形机器人产业化落地
从概念机到实体,特斯拉人形机器人持续迭代
特斯拉最初于2021年的AI DAY发布了人形机器人的概念机,并在两年不到的时间内实现了快速 迭代,完成了开发平台建造、Optimus产品亮相以及电机扭矩控制、环境探测与记忆、双手复杂 任务等能力的实现。
特斯拉两大能力推动人形机器人加速落地
系统性降本的能力+车端工具的复用能力助力特斯拉加速人形机器人落地。 系统性降本的能力:特斯拉在汽车制造领域就表现出了强大的系统性降本能力,通过技术创新和 规模化实现了整车成本的持续下降,如一体化压铸、集中式电子电气架构、4680电池、纯视觉自 动驾驶方案和48V低压电架构等。
系统性降本的能力+车端工具的复用能力助力特斯拉加速人形机器人落地。 车端工具的复用能力:特斯拉在车端已经形成了非常多的软硬件能力,如动力电池、自动驾驶硬 件(如AI超级计算机Dojo)、自动驾驶软件(如自动驾驶算法)和汽车模拟分析能力,而这些能 力可以直接快速复用到机器人领域,并且得益于车端成熟供应链的加持,均将加速特斯拉人形机 器人实现产业化落地。
特斯拉人形机器人主要结构拆解
拆分来看,特斯拉人形机器人主要包括躯干、四肢和手部等结构。特斯拉人形机器人的躯干中集 成了电池包模组,且机器人的“大脑”同样位于躯干中;四肢部分主要为28个执行器,分为直线 和旋转两类;手部则是采用六个执行器,拥有11个自由度(单手)。
特斯拉人形机器人执行器梳理
执行器布置方案为14个直线执行器+14个旋转执行器,分布在肩部(3个旋转)×2、大臂(1个直 线)×2、小臂(2个直线+1个旋转)×2、腰部(2个旋转)、髋部(2个旋转)×2、大腿(2个直 线)×2和小腿(2个直线)×2。
旋转执行器方案
旋转执行器方案:电机+谐波减速器+双编码器(位置传感器)+扭矩传感器+轴承。 电机类型:我们预计人形机器人旋转关节将采用无框力矩电机方案,无框力矩电机为无框中空设 计,可以直接嵌入机械件中,具有效率高、安装便捷、同等扭矩尺寸更小、可通过中空轴心布局 走线等特点,可以实现机器人小型化和轻量化的要求。
直线执行器方案
直线执行器方案:电机+行星滚柱丝杠+编码器(位置传感器)+力传感器+轴承。 行星滚柱丝杠:行星滚柱丝杠是一种低摩擦的精密丝杠式传动装置,可将旋转运动转换为直线运 动。行星滚柱丝杠价格相对滚珠丝杠更高,但具有高精度和高承载能力,适用于精度要求高、高 速、重载等应用场景。
灵巧手方案
灵巧手方案:空心杯电机+蜗轮蜗杆。 特斯拉人形机器人灵巧手采用了仿生设计,确保能够具备在现实世界中的工作能力。灵巧手预计 采用空心杯电机+蜗轮蜗杆的设计方案,单手共有6个执行器,共11个自由度,还具备防反驱能力。空心杯电机采用无铁芯转子,也就是空心杯转子,这种结构消除了铁芯形成涡流而造成的电能损 耗。空心杯电机具备体积小、效率高、功率密度高和噪音小等优势。
人形机器人核心赛道梳理
人形机器人产业链主要包括上游的核心零部件、中游的机器人本体制造以及下游的机器人应用。 我们判断更多的投资机会将集中在上游的人形机器人供应链中,如电机、减速器、滚珠丝杠、执 行器总成等。
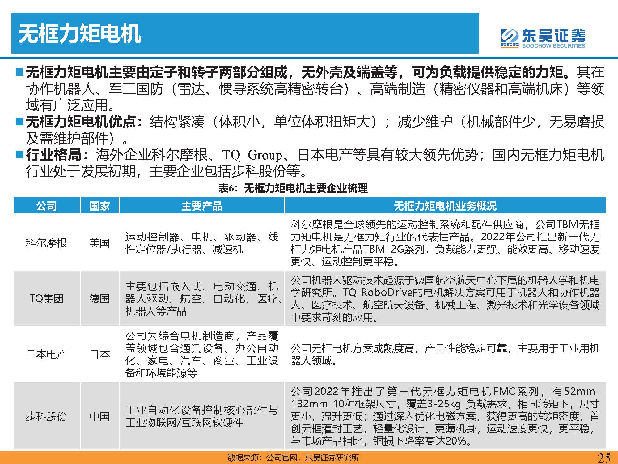
无框力矩电机
无框力矩电机主要由定子和转子两部分组成,无外壳及端盖等,可为负载提供稳定的力矩。其在 协作机器人、军工国防(雷达、惯导系统高精密转台)、高端制造(精密仪器和高端机床)等领 域有广泛应用。 无框力矩电机优点:结构紧凑(体积小,单位体积扭矩大);减少维护(机械部件少,无易磨损 及需维护部件)。 行业格局:海外企业科尔摩根、TQ Group、日本电产等具有较大领先优势;国内无框力矩电机 行业处于发展初期,主要企业包括步科股份等。
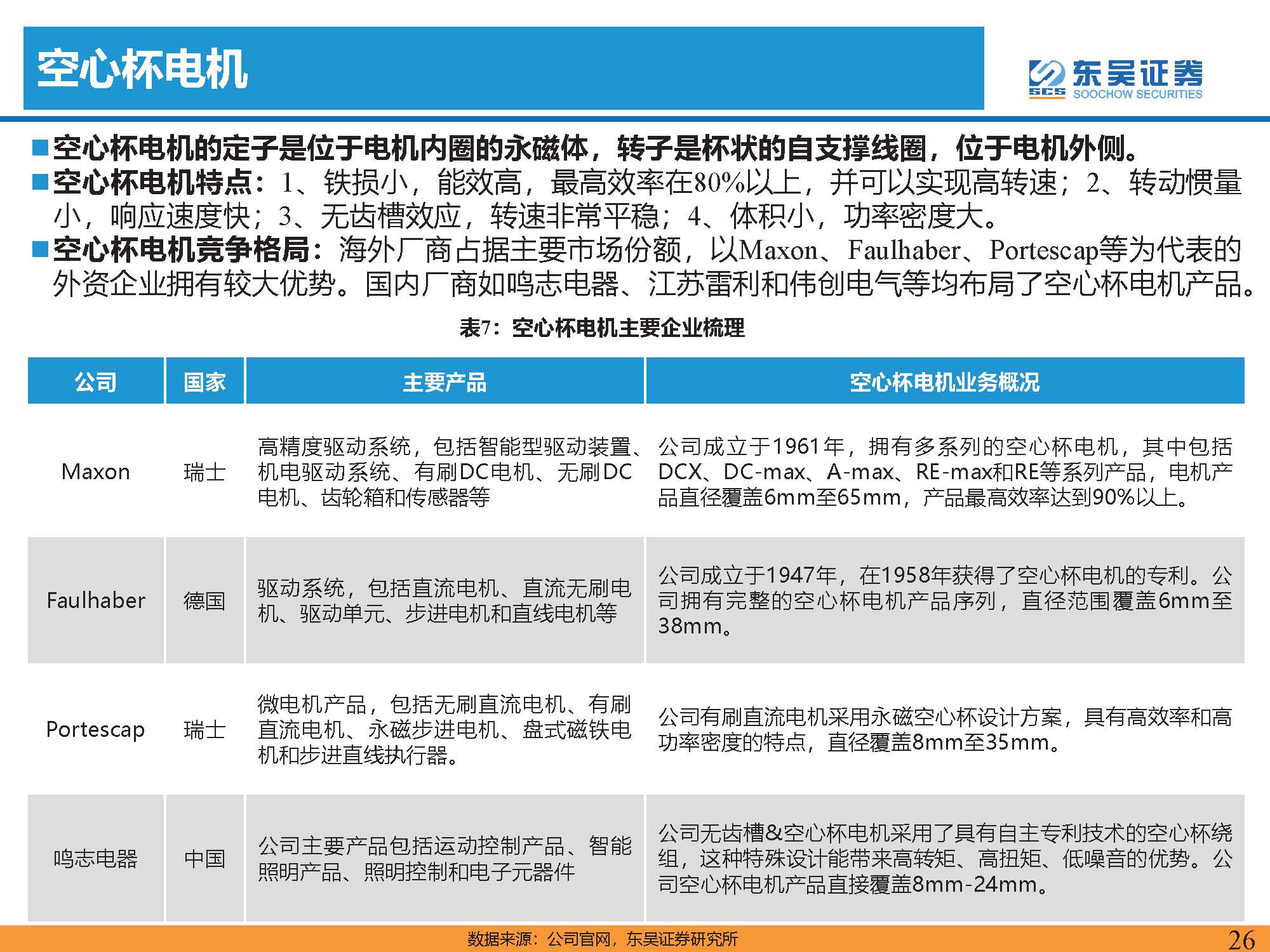
空心杯电机
空心杯电机的定子是位于电机内圈的永磁体,转子是杯状的自支撑线圈,位于电机外侧。 空心杯电机特点:1、铁损小,能效高,最高效率在80%以上,并可以实现高转速;2、转动惯量 小,响应速度快;3、无齿槽效应,转速非常平稳;4、体积小,功率密度大。 空心杯电机竞争格局:海外厂商占据主要市场份额,以Maxon、Faulhaber、Portescap等为代表的 外资企业拥有较大优势。国内厂商如鸣志电器、江苏雷利和伟创电气等均布局了空心杯电机产品。
精密减速器
RV减速器和谐波减速器作为工业机器人领域主要的两种减速器形式,传动原理、结构特点和应 用领域均有所不同。
日系厂商在精密减速器行业占据领导地位。在RV减速器市场,2021年日企纳博特斯克占据国内 市场51.80%的份额,为行业领先企业;在谐波减速器市场,2021年日企哈默纳科占据国内市场 35.50%的份额,位列行业第一。 国产精密减速器厂商发展迅速,市场份额持续提升。在RV减速器市场,国内企业包括双环传动、中大力德、南通振康和秦川等,其中双环的市场份额从2020年的9.3%增长至2021年的15.1%,位 列行业第二。在谐波减速器市场,绿的谐波2021年市场份额为24.70%,位居行业第二的位置。
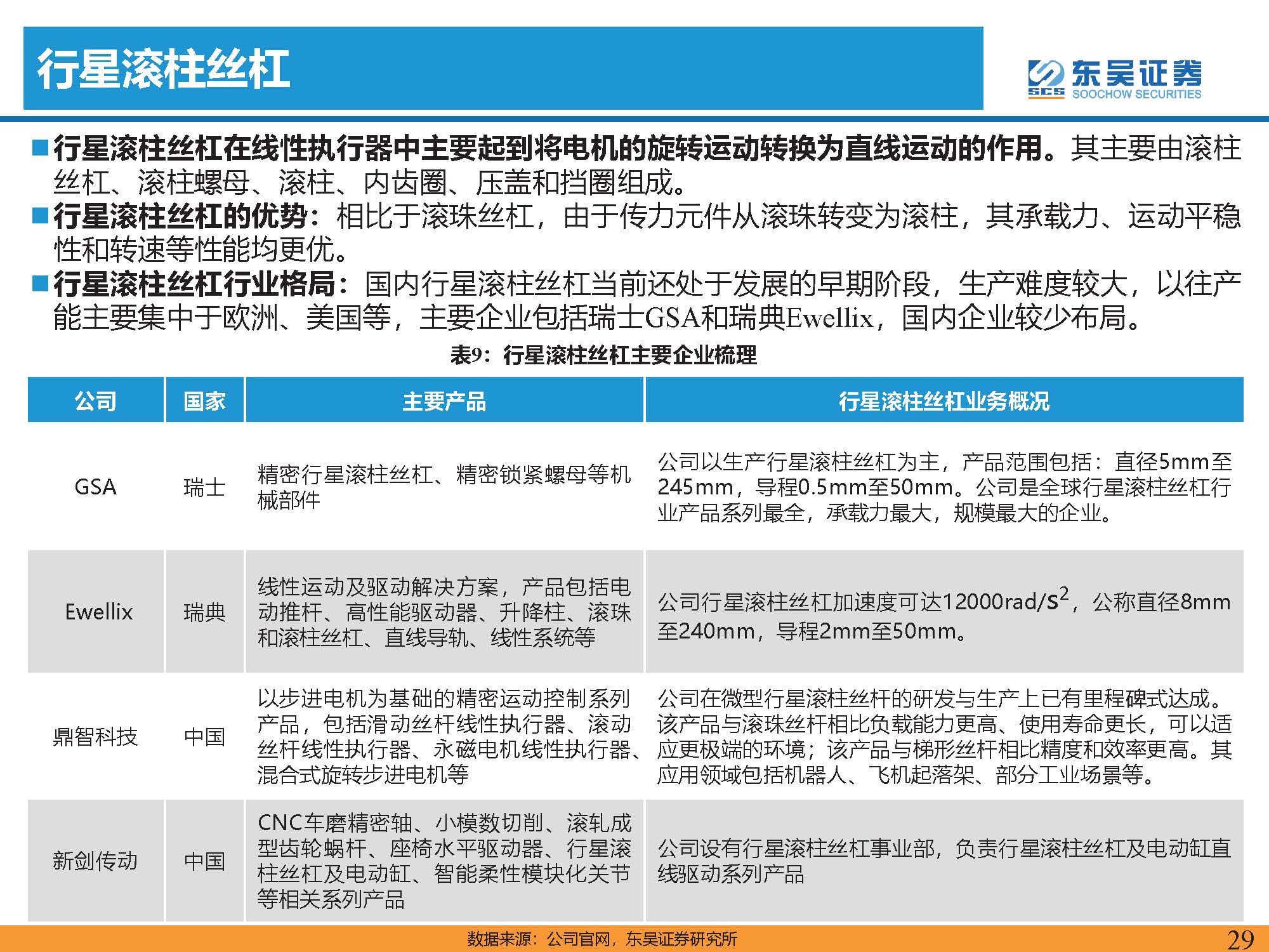
行星滚柱丝杠
行星滚柱丝杠在线性执行器中主要起到将电机的旋转运动转换为直线运动的作用。其主要由滚柱 丝杠、滚柱螺母、滚柱、内齿圈、压盖和挡圈组成。 行星滚柱丝杠的优势:相比于滚珠丝杠,由于传力元件从滚珠转变为滚柱,其承载力、运动平稳 性和转速等性能均更优。 行星滚柱丝杠行业格局:国内行星滚柱丝杠当前还处于发展的早期阶段,生产难度较大,以往产 能主要集中于欧洲、美国等,主要企业包括瑞士GSA和瑞典Ewellix,国内企业较少布局。
3、汽零行业相关人形机器人标的梳理
拓普集团:设立机器人事业部,发力机器人执行器
拓普集团,Tier 0.5级供应商。拓普集团于1983年成立,总部位于中国宁波,在汽车行业中已专 注笃行近40年。公司是一家从事汽车核心零部件研发、生产与销售的模块化供应商,设立伊始聚 焦橡胶减震产品与隔音产品。后经逐步发展,公司主营业务包括汽车NVH减震系统、内外饰系统、 轻量化车身、智能座舱部件、热管理系统、底盘系统、空气悬架系统、智能驾驶系统和机器人执 行器共九大业务板块。
依托汽车零部件行业能力积累,横向开拓机器人执行器业务。公司研发智能刹车系统IBS项目多 年,在机械、减速机构、电机、电控、软件等领域形成了深厚的技术积淀,并以此横向拓展至机 器人执行器领域,公司人形机器人执行器已实现对客户的送样,进展顺利。2023年7月,公司拆 分设立机器人事业部,推动机器人业务与汽车零部件业务的协同发展。
三花智控:全球冷配龙头,新能源热管理快速发展
公司专注于冷热转换、温度控制的环境热管理解决方案业务。公司专注于冷热转换和温度控制的 环境热管理解决方案开发,主要业务包括制冷空调电器零部件业务和汽车零部件业务两大板块。 三花智控新能源热管理产品谱系齐全,具备底层核心零部件的自制能力。三花在新能源汽车热管 理领域拥有广泛的产品布局,具备热泵集成模块和底层泵类、阀类、换热器以及其他部件的能力。
双环传动:精密传动龙头,电动化+机器人发力
公司自成立以来专注于齿轮传动行业。公司成立于1980年,自创建以来一直专注于机械传动核心 部件——齿轮及其组件的研发、制造和销售。公司产品主要应用的领域涵盖汽车传动系统(变速 箱、分动箱),新能源汽车动力驱动装置(混动变速器、电驱系统减速箱),非道路机械的减速 和传动装置以及轨交、风电、电动工具、机器人等多行业中的驱动和传动应用场景。
公司已经成长为高精密齿轮行业龙头企业。随着我国高端装备行业的持续发展,公司基于在机械 传动领域多年的积累和优势,逐步完成了从传动齿轮产品向高精密齿轮传动的转型和升级,特别 是在新能源汽车电驱动系统领域,公司已经成为了高精密齿轮龙头。
银轮股份:热管理行业老将,新能源业务发力
公司成立至今六十余载,热管理行业经验超四十年。公司前身为“天台机械厂”,成立于1958年, 至今已有六十余年的历史。其中,公司于1980年与上海内燃机研究所合作,开始研发内燃机板式 换热器产品,正式进入热管理行业。
公司在新能源热管理领域拥有全面的产品布局。通过不断加大研发投入,公司逐步形成了 “1+4+N”的新能源汽车热管理产品布局。“1”指的是一整套新能源热管理系统;“4”代表的 是构成系统的四大主要模块,分别为冷媒冷却液集成模块、前端模块、空调箱以及车载电子冷却 系统;“N”指的是组成各大模块的零部件,包括Chiller、高低温水箱、水空中冷器、油冷器、 电控单元、电子水泵、冷凝器、电子风扇、管路和铸件等。
报告节选:
(本文仅供参考,不代表我们的任何投资建议。如需使用相关信息,请参阅报告原文。)
精选报告来源:【未来智库】。
展开阅读全文
文章观点仅代表作者观点,或基于大数据智能生产,不构成投资建议。投资者依据此做出的投资决策需自担风险,与通联数据无关。