
Datayes
8月2日上午,机器人板块震荡反弹,新时达涨停,禾川科技、双环传动、步科股份、鸣志电器涨超5%。消息面上,工信部、国家发改委等五部委开展2023年度智能制造试点示范行动。此外,GGII预计2023年中国工业机器人全年销量约33.3万台,同比增长9.9%。
机器人行业发展历程
技术积累期(1938s-1959s):伴随机器人理论和技术的发展,第一台工业机器人诞生,机器人从理论迈向实践。
工业应用期(1960s-1990s):以通用汽车为首的美国企业率先将工业机器人应用在生产线上,欧洲、日本、中国先后入局,推陈出新,工业机器人产业发展加快步伐。
智能机器人(概念期)(2000—至今):随着感知、计算、控制等技术的迭代升级和图像识别、自然语音处理、深度认知学习等人工智能技术在机器人领域的深入应用,机器人智能化提升明显,但受限于高昂成本,尚未进入广泛商业化阶段。
智能机器人(应用期):我们预计数年后,伴随机器人充分降本,智能化水平大幅提升,机器人实用性和性价比显著提升,将逐步进入商业化阶段,逐步进入各类场景。
具身智能:第一人称视角,强调感知与理解环境
具身智能:能够感知并理解周边环境,通过自主学习完成任务的智能体。1950年,图灵在论文《Computing Machinery andIntelligence》中首次提出了这一概念,具身概念的可测量性、可解释性和可检验性,使得机器能够通过学习理解具身概念,具身智能成为迈向通用智能的起点。英伟达创始人兼首席执行官黄仁勋在ITF World 2023半导体大会上表示:“人工智能的下一个浪潮将是具身智能(embodied AI)”。
智能受脑、身体与环境协同影响,侧重智能体与环境的“交互”,利用行为实现学习。从认知的角度来看,人类为第一人称视角的智能,以1963年的一个实验为例,被绑起来的猫,只能看这个世界,是一种旁观的智能;另一只猫可以主动去探索,是具身的智能。前者有点像现在基于大量数据的智能,比如我们给机器很多盒子,并且标注这就是盒子,然后机器就会觉得这种pattern 是盒子,属于第三人称的智能,而我们人类是通过体验才知道的。具身智能基于智能体具身行为的学习机制可以将数据的采集、模型的学习融为一体,真正实现主动交互的学习,这也是对人类学习过程的更高级模拟。
具身智能运行框架:交叉学科发展,包含具身感知、具身想象、具身执行
多学科交叉+政策加速具身智能发展。具身智能包含具身感知、具身想象和具身执行三个模块,涉及机器人学、计算机视觉、认知科学、博弈学等诸多学科,各学科相对成熟的积累为具身智能进一步发展提供基础。2023年5月,北京市发布的《北京市促进通用人工智能创新发展的若干措施(2023-2025 年)(征求意见稿)》中提出探索具身智能、通用智能体和类脑智能等通用人工智能新路径,包括推动具身智能系统研究及应用,政策支持加速具身智能技术突破。
具身感知(Perception):通过视觉、触觉等传感器交互感知,构建模型,定义、获取、表达可以被机器人使用的具身概念。
具身想象(Imagination):构建仿真引擎,模拟具身任务,为机器人具身执行提供支撑。
具身执行(Execution):基于计算机视觉、机器人学和计算机图形学,通过多模型训练,在多传感器合作下完成任务执行。
产品智能化升级+充分降本是人形机器人广泛商业化应用的关键问题
我们认为,阻碍人形机器人商业化量产主要原因有三:
1、大规模应用场景不足,应用场景直接影响机器人需求的刚性程度,目前人形机器人应用场景仍有待挖掘。
2、诸多技术问题亟待解决。目前人形机器人尚处于功能相对简单、初步智能的形态。
3、机器人成本高企。人形机器人机构复杂,制造成本高昂,成本控制有赖于大规模生产的基础及多方位的技术。
人形机器人商业化量产解决路径:
1、核心仍是机器人功能和智能化水平提升,支撑机器人从封闭场景走向开放场景,从单一场景进入复杂场景。
2、以ChatGPT、PaLM为代表的AI多模态大模型显著智能化水平,增强机器人的人机交互能力、机器人自编译能力;此外,电机、减速器、传感器,芯片等硬件环节,持续升级迭代。
3、放量降本+引进国产供应链。特斯拉人形机器人目前仍处样机阶段,尚未量产和交付,随着商业化落地放量,以及在供应链环节引入国产供应商后,成本有望充分下降,使得人形机器人有望得到进一步普及。
滑动查看更多
人形机器人产品解析(软件)
多模态大语言模型快速迭代进化赋能机器人:微软发表论文提出了利用ChatGPT操控机器人的基本思路,谷歌PaLM-E模型实现了视觉语言任务融合的训练,英伟达开发多模态具身智能系统Nvidia VIMA,马斯克认为通用型AI算法支持的机器人,是特斯拉未来长期价值所在。
ChatGPT在机器人领域的应用主要体现在两个方面:自然语言交互和自动化决策。
自然语言交互:ChatGPT作为一种预训练语言模型,可以被应用于机器人与人类之间的自然语言交互。例如,机器人可以通过ChatGPT来理解人类的自然语言指令,并根据指令进行相应的动作。
自动化决策:机器人在执行任务时需要做出各种决策,例如路径规划、物体识别等。ChatGPT可以应用于机器人的自动化决策中。例如,机器人可以通过ChatGPT来生成任务方案,根据任务要求做出相应的决策。
ChatGPT与机器人的结合,可解决机器与人的自主语言交互难题,完成上下文理解、多语种识别、多轮对话、情绪识别、模糊语义识别等技能,从而实现智能化、人性化的沟通与服务,降低使用者的学习成本,有效提升机器人在各个行业的渗透率。
2023年3月,谷歌推出5620亿参数的大模型PaLM-E,其模型能力实际上综合了ViT(Vision Transformer,220亿参数)和PaLM(5400亿参数)两个模型的能力。前者将大模型能力泛化至CV领域,赋予大模型视觉能力;后者凭借优秀的语言理解、逻辑推理、代码生成等能力,赋予大模型思考能力。
2023年5月,谷歌于I/O大会上正式发布PaLM-2。作为谷歌下一代语言大模型,谷歌在三方面实现大模型能力的升级,进一步优化计算效率、丰富训练语料、完善模型架构,使得性能相较初代PaLM模型呈现二次提升。
人形机器人产品解析(硬件)
1、旋转关节:无框电机+减速器,实现多角度、精细化、高动态移动需求。
2、伺服电机:运动控制核心部件。
3、减速器:人形机器人对减速器需求有明显拉动,谐波减速器增量空间大。
4、线性关节:无框电机+滚柱丝杠,追求低成本、低功耗、高可靠性。
5、空心杯电机:结构紧凑、能量密度高、功率低、契合人形机器人灵巧手。
6、传感器:让机器人具备知觉功能和反应能力。
7、视觉感知:纯视觉方案,高性能+低成本。
8、决策和运动控制:在FSD芯片基础上适应修改,匹配人形机器人。
机器人产业图谱与产业链图谱
滑动查看更多
特斯拉人形机器人激发市场活力,有望推动机器人行业快速落地和发展
特斯拉人形机器人Optimus预计3-5年内研发成功,届时价格有望不超过两万美元,意在创造人形机器人性价比之选。马斯克对于其愿景为从事“危险、重复、无聊”的工作。马斯克对于项目的重视程度以及特斯拉以往制造电动车的技术与降本经验使得人形机器人发展开启新篇章。特斯拉人形机器人的入场,激发了服务机器人行业市场活力,科技大厂纷纷快速入局。
相较人形机器人,泛人形机器人或率先引爆市场,未来空间广阔多场景开花
相对于人形机器人,其他泛人形服务类机器人拥有:成本较低、稳定性强、应用场景明确的三大优势,较大概率率先落地。在社会问题+经济发展+技术进步三重驱动下,机器人市场规模快速增长。据弗若斯特沙利文预计(转引自优必选招股书),2026年将中国/全球服务机器人市场规模达到1558亿元/676亿美元市场规模,行业空间前景广阔。
类比智能手机发展历程,机器人产业链零部件领域料将率先起势
机器人目前类似智能手机发展的初期,2007年的“苹果时刻”类似于特斯拉Optimus原型机发布,吸引各方势力纷纷抢滩机器人市场。
后续随着机器人“联发科时刻”到来与供应链逐步成熟,代工模式有望成为主流,驱动品牌端格局呈发散趋势高中低端并存。更远未来品牌端格局有望类似智能手机成熟期逐渐收敛,带动供应链纵横整合打造平台型供应商。
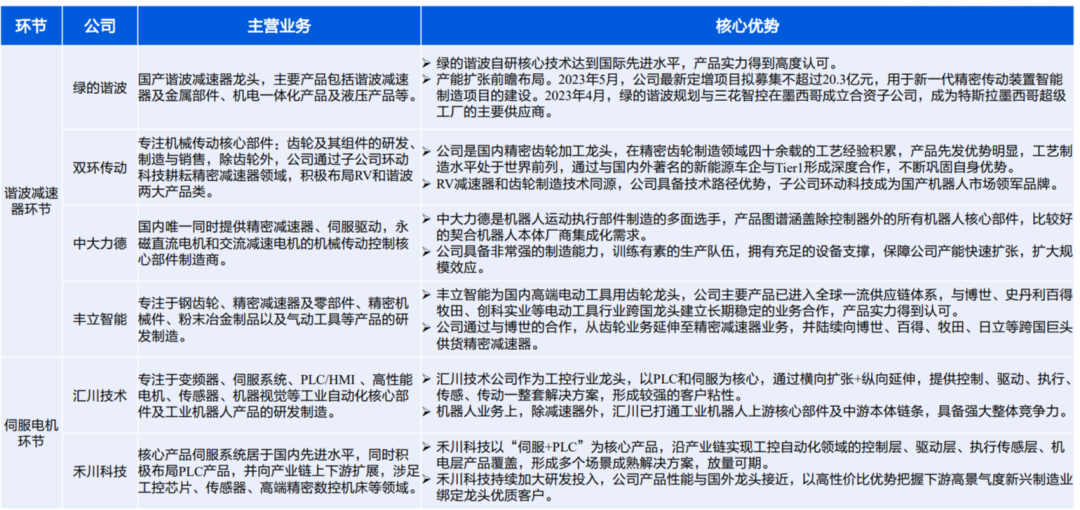
人形机器人的国产供应链机遇
在机器人上游零部件产业链中,美、日、欧具有先发优势,目前占据价值生态位的高中端位置。国产品牌一般从集成商切入,逐步攻克上游核心零部件技术。凭借完整产业链规模优势+研发持续投入+人力成本优势,我们预计国产供应商未来将深度参与机器人供应链。国产硬件供应商具备较强的低成本大规模量产能力,迎来了导入特斯拉机器人硬件供应链的重要机遇。
以终为始,重点关注价值占比高、增量空间大、毛利率较可观的环节,包括谐波减速器、滚柱丝杠、伺服电机、传感器四个部分。
相关股票
国海证券《机器人系列专题报告:人形机器人的国产供应链机遇》
中信证券《新能源汽车行业特斯拉机器人专题:机器人:科技行业新一轮创新周期的起点》
来源:Datayes
展开阅读全文
文章观点仅代表作者观点,或基于大数据智能生产,不构成投资建议。投资者依据此做出的投资决策需自担风险,与通联数据无关。