
调研纪要
第一部分:特大城市改造的政策来源
4月28日,中共中央政治局召开会议,分析研究当前经济形势和经济工作,会议提出:在超大特大城市积极稳步推进城中村改造和“平急两用”公共基础设施建设。
7月21日,国务院总理李强主持召开国务院常务会议,听取当前防汛抗旱工作情况汇报,审议通过《关于在超大特大城市积极稳步推进城中村改造的指导意见》。
第二部分:特大城市的标准
2014年11月,国务院印发《关于调整城市规模划分标准的通知》,对原有城市规模划分标准进行了调整,新的城市规模划分标准以城区常住人口为统计口径,将城市划分为五类七档,其中城区常住人口500万以上1000万以下的城市为特大城市;城区常住人口1000万以上的城市为超大城市。
图:《关于调整城市规模划分标准的通知》中规定的城市标准
口径一:根据住建部住建部2021年城乡建设统计年鉴,若严格按照常驻人口划分,则超大+特大城市只有12个,若包含暂住人口广义来看,则包含19个。
口径二:由国家统计局2021年提供的《经济社会发展统计图表:第七次全国人口普查超大、特大城市人口基本情况》显示,根据第七次全国人口普查数据,按照城区人口排序,全国现有超大城市7个,分别是上海、北京、深圳、重庆、广州、成都、天津。特大城市增至14个,分别是武汉、东莞、西安、杭州、佛山、南京、沈阳、青岛、济南、长沙、哈尔滨、郑州、昆明、大连。(在下表中最后一列列示)
表:住建部2021年城乡建设统计年鉴中的城市人口情况统计(标红为根据住建部数据的超大特大城市,最后一列为根据统计局数据的超大特大城市)
第三部分:城中村vs棚改vs旧改
1)旧改:的概念可以是广义的“旧城改造”,也可以是狭义的“老旧小区”改造,旧城改造更倾向于拆了重建、大兴土木,老旧小区改造则是对小区环境、道路水电、外墙等的修缮与整改。
2)棚改:棚改面向的棚户区,指城市建成区范围内、平房密度大、使用年限久、房屋质量差、人均建筑面积小、基础设施配套不齐全、交通不便利、治安和消防隐患大、环境卫生脏、乱、差的区域。也是拆了重建的概念。
3)城中村改造:从狭义上说,城中村改造是指农村村落在城市化进程中,由于全部或大部分耕地被征用,农民转为居民后仍在原村落居住而演变成的居民区,亦称为“都市里的村庄”。从广义上说,城中村改造是指在城市高速发展的进程中,滞后于时代发展步伐、游离于现代城市管理之外、生活水平低下的居民区。
因此,我们认为,城中村改造过程中,重新规划、拆了重建或占比更高,相对更接近于棚改与旧城改造的投资力度,而与老旧小区改造相比单位面积的建设量要大。此外,从范围来看,旧改、棚改聚焦全国,而城中村改造这次聚焦在超大、特大城市。
此外,考虑到2021年国家曾出台规定,对城市更新中的大拆大建做出限制,此次城中村改造的拆除与建设力度,或弱于以往的改造案例,但强度判断仍会高于老旧小区改造。
表:住建部2021年曾就城市更新防止大拆大建做出规定
第四部分:建筑行业有哪些受益
粗略来看,城中村改造受益的环节,大致可以从产业链划分为:前期评估——整体规划——房屋/市政/园林设计——土建与装修(在土建与装修环节,会有建筑材料的介入)。具体来看:
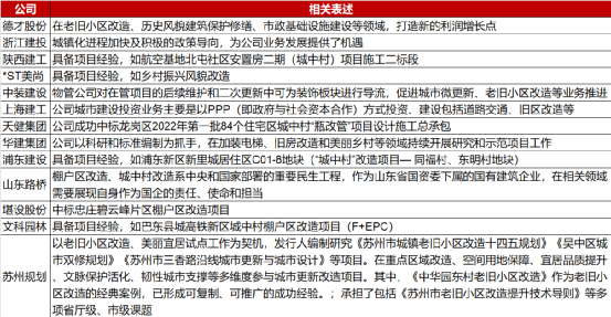
1、一体化规划、设计、土建、装修:【德才股份】立足青岛,向市外与省外逐步扩张,公司资质较全,可以一体化完成旧城改造过程中的设计、土建、装修等各个环节。2023Q1公司新签旧改订单已达6亿元,占总新签接近20%。此外,公司业务还包含历史风貌建筑保护修缮、新市政(生态环境治理、海绵城市、城市更新)等,上述三项业务(旧改、历史风貌建筑保护修缮、新市政)新签占2023Q1新签超过50%。
2、前期评估环节:城中村改造的主要需求点之一便是提高建筑物的安全性,因此在进行全面改造之初需要对城中村进行安全排查,或进一步推动建筑安全风险评估市场。【深圳瑞捷】是一家专业从事建设工程第三方评估、驻场管理和咨询服务的企业,业务涵盖对工程实体、工程材料质量进行随机取样抽查检测,对工程质量、安全等方面存在的明显或潜在工程风险进行评判,公司建立了覆盖全国500多个城市,包含超36万标段次的工程质量安全风险评估数据及数百个驻场及咨询项目经验的“瑞捷数据库”,2022年更新500多家客户的1,500多套评估体系,新增30多万风险案例及1,700多个优秀案例,收集工程质量及安全图片超过100万张。
3、整体规划环节:城中村改造项目正逐步从传统的粗放式转变为精细化,同时需要统筹兼顾城中村改造对城市整体人居环境、城市功能、土地资源配置、历史文化传承等综合需求,因此后续或对规划提出更高要求,目前已有多个城市开展了城市更新专项规划,或带动规划类企业业绩增长。
苏州规划:从20余年前开展苏州市各类城市更新改造工作,其间为城市更新工作积累了丰富的项目经验和知识技术储备,编制研究《苏州市城镇老旧小区改造十四五规划》《吴中区城市双修规划》《苏州市三香路沿线城市更新与城市设计》等项目,《中华园东村老旧小区改造》作为老旧小区改造的经典案例,已形成可复制、可推广的成功经验。
蕾奥规划:2022年公司成功入选广东省住房和城乡建设厅第一批“广东省城市更新研究工作站”认定名单,公司参与《老城社区韧性评价标准》、《老旧小区改造项目全过程工程咨询管理标准》等多项标准研究制定工作。
新城市:公司具备从事城市发展研究、总体规划、详细规划、城市更新规划、各类专项规划及各层次城市设计的专业能力。公司承接《前海合作区十九开发单元越海地块城市更新单元规划水资源论证专项研究》等重点项目。
4、建筑设计:城中村改造,不论是拆除重建还是翻新改造,均需要根据当代居民需求提出新的设计方案,带动设计行业迎来新的增长点。我们认为建筑设计类标的均可关注,包括:华阳国际、华设集团、甘咨询、中设股份、建研院、设计总院、建科院、华建集团、启迪设计等。
5、园林建设:城中村改造涉及对城市环境的整体提升,包括城市黑臭水体消除,绿化覆盖等目标,园林建设需求亦将在此次城中村改造中得到拉动,可关注多个园林类公司等。
6、土建与装修:城中村改造直接催生工程建设需求,相关土建、装饰类标的或将受益,包括央企、地方建工/路桥国企、以及天健集团/金螳螂/亚厦股份等民营企业。
7、华铁应急:的高空作业平台可以广泛应用于市政、房建以及各类设施的更新改造,若城中村改造推进,预计华铁应急有望充分受益。
第五部分:量化测算城中村改造对建筑需求的拉动
特大超大城市的面积与人口测算:考虑到规划、设计、土建、装饰等都按照城中村人口/面积以及后续改造新建的建筑面积等进行计价,这里首先需要估算城中村改造涉及的总人口与面积。这里按照较并集全口径,即22个城市的口径,进行估算。1)面积估算:22城的市区面积为15.5万平方公里(不含北京),城区面积为4.8万平方公里(不含北京),建成区面积为1.7万平方公里(不含北京),若包含北京,假设三个面积分别为16万平方公里(市区面积)、5万平方公里(城区面积)、1.9万平方公里(建成区面积);2)人口估算:22城的市区常驻+暂住人口为2.5亿人,城区常驻+暂住人口为2.1亿人。
表:22特大、超大城市的城市人口、面积,以及建成区人口
城中村的面积估算:参考广州案例,目前广州共272条城中村,其中中心城区有137条。城中村村域面积743平方公里,占广州的1/10,其中常住人口674万人,占全市常住人口的35.8%。根据广州占比,估算全国情况,按照全国22城市城中村占市区面积5%、10%、15%估算,对应22城的城中村面积分别为8000、16000、24000平方公里,中值约为16000平方公里。
但考虑到部分城市的市区偏激失真(例如重庆,市区面积43264平方公里,远大于广州的7434,但建成区只有1645平方公里略大于广州的1350),因此按照城中村面积与建成区面积的比例,测算城中村总面积。广州城中村面积为743平方公里,建成区面积为1350平方公里,比值约为55%,那么按照40%、50%、60%作为比例,测算城中村的面积,对应22城市分别为7600、9500、11400平方公里,中值为9500平方公里。
表:22城市城中村涉及面积估算情况(单位:平方公里)
城中村投资估算:此外,广州市政府工作报告提出,2023年全市城市更新年度固定资产投资目标将达2000亿元,同比增长超过60%。其中,对于计划推进的127个城中村改造项目,广州今年预计完成固定资产投资983亿元,占上述全市城市更新固定资产投资目标的49%。若按照广州的投资强度推广全国,即全部272条城中村中,广州127个改造即投资983亿元,即单位城中村改造投资7-8亿元,判断272城中村全部改造完成,或将带动2000亿元投资。同样根据面积推算全国,广州743平方公里改造投资2000亿元,则全国9500、16000平方公里两个口径的城中村面积对应2.6万亿、4.3万亿(或分到多年中投资落地)。
预计这一投资将主要体现在拆迁、设计规划、土建、装饰装修等各个环节,其中拆迁安置、土建与装饰装修的人工、材料等或是投资的主要分布。
具体来看——规划环节的总投资测算:根据2017修订《城乡规划设计计费指导意见》,在《更新改造类专项规划》中列示的明确计费标准,特大城市按照3万元/万人计价,超大城市协商计价,暂且按照2万元/万人计价;另据《湖北省规划设计计费指导意见》,按照面积计价,特大城市单价为每平方公里1万元,超大城市为每平方公司里0.5万元,均价暂且列为0.8万元/平方公里。按照22城市两种口径下分别为9500、16000平方公里面积测算,则对应的规划总市场空间约为7600万、12800万元。
(考虑到建筑设计、规划、以及装修装饰等本身很难定量,本测算仅对规划环节的投资进行大体测算,且本测算仅供参考)
图:2017修订《城乡规划设计计费指导意见》中规划费用参考单价
图:湖北省关于城市更新改造的规划计费标准
第六部分:根据公告整理的与城中村改造、老旧小区改造的相关标的
近期公告中体现城中村的相关标的
近期公告中体现老旧小区改造的相关标的
来源:调研纪要
展开阅读全文
文章观点仅代表作者观点,或基于大数据智能生产,不构成投资建议。投资者依据此做出的投资决策需自担风险,与通联数据无关。