
大V说
产业基金先进制造产业盯上了它

大家都在看:
导语
国产大飞机再迎利好,相关概念股有哪些?
昨日上午,两架C919客机从上海飞往北京首都机场,注册号分别为B-001F和B-001J.据报道,这两架C919客机飞往北京,主要是为取证做准备。
从飞机立项到取得生产许可证,需经过多项步骤。如今,C919已完成最艰难、耗时最长的前六个环节。目前,C919客机已完成历时5年的取证试飞工作,等待获颁型号合格证,最快本月取证,并计划年内向首个客户东航交付首架飞机。
据不完全统计汇总,近期大飞机C919利好消息不断。
受此利好消息刺激,大飞机板块昨日大幅拉升。
大飞机一般定义为:起飞重量超过100吨的运输类飞机,包括拥有150座以上的民用客机和一次航程达到3000公里的军用飞机。通常所说的大飞机,主要指民航大飞机,也就是民用领域的干线客机,分为单通道的窄体客机和双通道的宽体客机两种。
据华夏时报获悉,按照目前的计划,在9月19日这个具有象征意义的日子,中国民用航空局将在京为C919颁发为适航证,这也意味着该机型将可以开始向运营商交付。而按照目前的计划,年底前首架机也将交付给第一家运营商中国东方航空股份有限公司,而东航方面可能会将新机首次投入运营的时间放在2023年第一季度。
C919大型客机是我国按照国际民航规章自行研制、具有自主知识产权的大型喷气式民用飞机,重点满足国内外大运量和中运量市场需求,适应“点对点”国内航线和短途国际航线。座级158-168座,航程4075-5555公里,已累计有28家客户815架订单。
其中,C919首个客户东航去年已与中国商飞签署购机合同。之后,东航又在5月发布定增公告,拟募集资金总额不超过150亿元,其中105亿元将用于引进38架飞机项目,包括4架C919飞机。除东航之外,国航、南航、海南航空等也均现身客户名单。
据中国商飞发布的《中国商飞公司市场预测年报(2021-2040)》,2023年全球航空市场将恢复至疫情前状态,未来20年全球旅客周转量(RPKs)将以每年3.9%的速度增长,在2040年达到19.1万亿客公里。到2040年,中国的机队规模将达到9,957架,占全球客机机队比例22%,成为全球最大的单一航空市场。
浙商证券分析师邱世梁7月19日发布的研报中指出,中国商飞三款产品ARJ21支线客机、C919大型客机、CR929远程宽体客机具有跟波音、空客等主要产品一较高下的能力。预计2031年以后,国产客机实现全系列量产,国产民机市场规模爬升到千亿以上。
从产业链角度来看,大型客机的产业链长度长、复杂度高。大飞机产业链包括:设计研发、先进制造(新材料、零部件、机体制造、机载系统、总装集成)、运营维修。
C919所属的干线窄体客机是民航客机市场中需求最大的机型,研制进展引人关注。当前C919供应商中外资/合资企业占比较高,未来中国航空制造产业链将受益于“国产整机市占率提升+供应链国产化程度加深”双重驱动。
C919 大飞机实现商用交付之后,其不断增加的订单带来的“量”和“质”的需求,有望延伸至相关产业链,打开众多制造产业供给端的创新空间,从而引领本土高端制造产业的崛起。
中泰证券另一份报告预计,到2040年我国平均每年将新增客机418架,其中单通道客机312架。假设未来C919国内市场占有率达1/3,则未来20年C919每年销量约104架;按照每架6.53亿人民币计算,则C919平均年销售额约679.1亿元。
若将大飞机制造环节进行价值拆分,则前瞻产业研究院数据显示,机体、发动机、机电系统、航电系统和其它等部分的价值占比约为36%、22%、13%、17%和12%——按C919每年销售额 679.1 亿元估算,则上述五个系统的年价值量分别对应为244.4、149.4、88.3、115.4、81.5亿元。
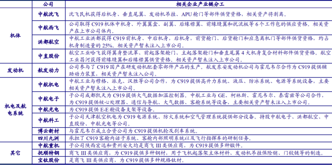
落实到具体标的上,A股中,C919产业链相关公司包括:
业绩贡献方面,洪都航空承担C919机体价值量约1/4的份额且营收较少(2021年航空产品销售额70.63亿元),未来C919对其业绩拉动作用更为明显;发动机方面,目前中国商发(中国航发集团持股40%)为C919研制国产CJ-1000发动机,CJ-1000实现国产后年销售额有望达航发动力2021年航空产品营收的27%,对国内航发产业链具有显著带动作用;未来C919机电系统和航电系统价值量约为中航机电、中航电子2021年航空产品营收的46%和77%,对航空机载设备行业带动作用明显。
此外,在航空航天领域,有“一代飞机、一代材料”的说法,新材料的应用是航空技术发展和进步的最重要推动力之一。邱世梁指出,C919所使用的主要材料包括铝合金、复合材料、钛合金、高强度钢等。
C919的新材料应用比例高于对标机型波音737、空客320,多种新材料更是首次大规模应用于民机。邱世梁指出,其中铝合金占C919飞机总净质量的65%,中国铝业和南山铝业有相关业务;钛合金使用量在机体结构重量占比达9.3%,宝钛股份是行业龙头,西部超导产品毛利率高;超高强度钢占比约6.9%,宝钢股份和抚顺特钢是钢铁巨头;复合材料结构占比11.5%,涵盖机身、尾翼、活动面、雷达罩、发动机、刹车等,中航高科、光威复材、中简科技、中复神鹰、恒神股份、楚江新材有相关布局。
(声明:文章内容仅供参考,不构成投资建议。投资者据此操作,风险自担。)
来源:股助手
展开阅读全文
文章观点仅代表作者观点,或基于大数据智能生产,不构成投资建议。投资者依据此做出的投资决策需自担风险,与通联数据无关。