
大V说
从4月底开启反弹行情以来,新能源板块成为了市场上热议的对象,其细分行业如光伏、储能、新能源车等轮番上涨。
谈到新能源的投资价值,国家政策永远是绕不开的点。在双碳政策的加持下,大力发展新能源成为国家战略,这吸引无数投资与目光聚集。借此,新能源基也扶摇直上,成为目前资本市场上的“当红辣子基”。
那么,谁有可能是下一个新能源?不妨来看看,一个低调的,但同样“政策面风很大”的赛道——数字经济。
今年初,国务院发布《“十四五”数字经济发展规划》,紧接着没几日,《求是》杂志发表重要文章《不断做强做优做大我国数字经济》,在文章中,不断强调要大力发展数字经济。
而上一次出现针对某个行业的顶层指示,还是2021年3月,那次的主题是[碳中和]。
而后续大家也看到了,碳中和成为2021年最强主题,而在2022年的今天,它也依然红红火火。
那么,数字经济会是下一个“新能源”赛道吗?
今天就来聊聊这个话题。
今非昔比,国家战略位置再次提高
其实,数字经济已经慢慢渗透到我们的衣食住行里:
• 当你想吃饭时,你用手机在线上点外卖;
• 当你想买衣服时,你不去商场,而是选择线上购物;
• 当你出门时,你选择线上打车;
• 当你出去旅游时,你选择在线上提前下单住宿;
这些,都属于数字经济。
数字经济是一个比较大的概念,简单来说,它就是一种经济社会发展形态,我们从农业经济走到了工业经济,而接下来,我们或将迎接数字经济时代。
数字经济覆盖范围很广,云计算、人工智能、大数据、物联网、工业互联网、区块链、软件服务、虚拟现实(VR)和增强现实(AR)等均为数字经济重点产业。
其实数字经济早在1995年便由TapscottDon提出,他认为数字经济是由信息通讯行业以及企业和个人的电子商务组成。而我国在2016年也首次将数字经济列为峰会的一项重要议题,主持起草了《G20数字经济发展与合作倡议》。
数字经济年年提,为啥从2022年开始,我们要格外重视?
因为战略位置提高了。数字经济首次进入国家规划,从严监管转变为谋发展。
2022年1月12日,国务院发布《“十四五”数字经济发展规划》。仅仅是开篇第一大点,便凸显数字经济的战略地位:
除此之外,还指出数字经济十四五规划发展目标之一为数字经济核心产业增加值占国内生产总值比重达到10%。
这是数字经济首次进入国家级规划体系,从顶层设计明确未来几年数字经济发展方向。
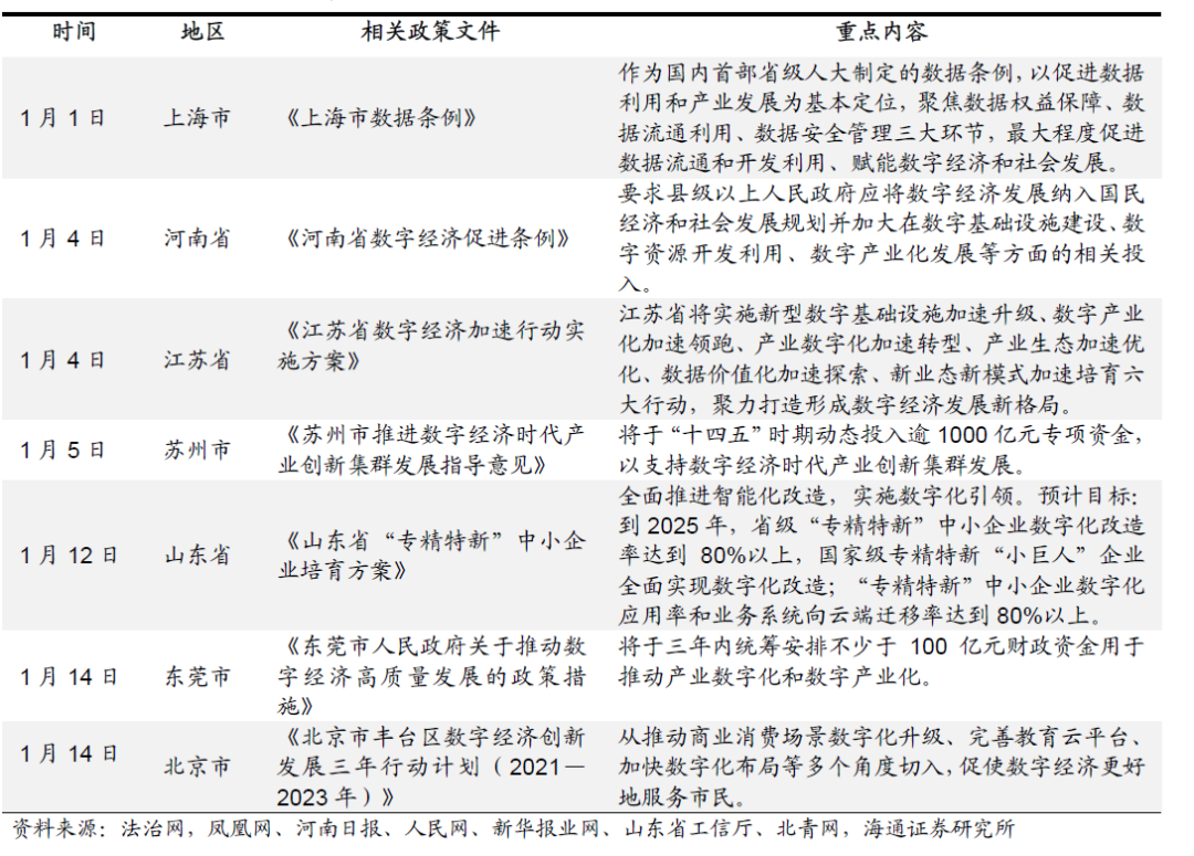
而在执行层的地方层面,2022年伊始,各大城市就已紧锣密鼓加快数字化布局及产业转型工作。
数字经济进入国家规划,意味着财政支持力度将大幅提升,有望成为中长期内激发经济活力的新动能,更是中长期的发展主线。
我国数字经济规模还有1倍以上增长空间
从国际对比来看,我国数字经济发展与发达国家相比仍有较大差距,这也意味着我们的增长空间是巨大的。
2020年美国数字经济规模达13.6万亿美元,高于我国的5.4万亿美元;德国、英国、美国数字经济占GDP比重已经超过60%,分别为66.7%、66.0%、65.0%,而我国同期只有38.6%。
数据来源:中国通信院,中泰证券研究所
而美国五大数字经济龙头公司(简称“FAANG ”), Facebook(FB)、苹果(AAPL)、亚马逊(AMZN)、奈飞 Netflix(NFLX)和谷歌母公司 Alphabet(GOOG),2015 年至今,FAANG 市值加权组合上涨 627%,同期纳斯达克指数上涨 206%,标普 500 上涨 109%。从全球市场表现来看,其涨幅远高于其他板块。
数据来源:wind ,截至 2021 年 10 月 31 日
未来我国数字经济将保持提速发展
在这么大的增长空间面前,我国数字经济的发展一直保持着快速且健康的发展状态。
我国数字经济增加值规模从2005年的2.6万亿元增加到2020年的39.2万亿元,占GDP比重从2005年的13.9%上升至2020年的38.6%,已经成为我国经济的重要组成部分。
即使是在疫情冲击和全球经济下行的叠加影响的2020年,我国数字经济依然维持9.7%的高速增长,高于同期GDP名义增速约6.7个百分点。
根据统计局定义,数字经济核心产业指数字产业化部分,以其占数字经济20%的比例推算,2025年,我国数字经济规模约占GDP的50%,进一步接近发达国家的水平。
假设在十四五期间GDP增长年均增长5%,如果数字经济核心产值从7.8%提高到10%,年均增长率或将达到10.41%,远高于GDP的年均增速。
这意味着,未来我国数字经济将保持提速发展。
数字经济投资机会何在?
目前市场上唯一涵盖数字经济领域的主题指数——中证数字经济主题指数,涵盖数字经济的主要标的,一键布局数字经济投资机会。
从指数编制上看,主要是从这两个方向来选股:
• 基础设施领域:通信设备、电子设备、电脑与外围设备、半导体等;
• 主要应用领域:线上购物、快递物流、影视娱乐、网络游戏、视频直播、在线教育、远程医疗、车联网等;
从行业分布看,半导体、软件开发、计算机设备占比超过50%。伴随着全球科技进步,5G技术、人工智能、新能源汽车等技术的产业化应用,全球半导体市场预计将持续增长,叠加国内半导体政策利好频传,未来仍有较大增长空间。
数据来源:wind,时间截至2022.08.30
在其十大重仓股中,70%标的都与信息技术有关,其中,东方财富为国内稀缺互联网财富管理运营商,海康威视为安防行业龙头,也是A股AI龙头之一,其他标的也为各行业龙头企业,标的优良。
数据来源:wind,时间截至2022.08.30
根据Wind数据显示,当前数字经济指数估值处于历史中位数,离2021年底最高点有一定的差距。在预计数字经济未来向好的前提下,现在或是入局良机!
数据来源:wind,时间截至2022.08.30
左侧布局或当时:
中证数字经济ETF(159658)看这里!
数字经济涉及标的多,研究门槛高。与其在“茫茫股海”中拼命寻找最优越的战舰,不如通过ETF,网罗一众品相优良的大船。待风起时,众多船只的力量或能帮助你走得更远更稳健。
对数字经济感兴趣的小伙伴,不妨关注华安中证数字经济主题ETF(159658)。该只ETF自2022年9月13日起至2022年9月21日在各大券商平台发售,个人投资者可以通过各大券商的渠道或者APP直接购买即可。
华安基金也是我们的老朋友了,作为基金管理经验丰富的“老十家”,在第十九届中国基金业金牛奖评选中,华安基金摘得两项“金牛奖”。
产品层面,旗下一只绩优主动权益产品荣获“五年期开放式混合持续优胜金牛基金”奖;公司层面,华安基金也凭借出色的被动投资管理能力荣获“被动投资金牛基金公司”奖。可谓是主动权益与被动投资皆优。
在投资的道路上,与其踽踽独行,不如和靠谱的伙伴一起,走得更稳更安全,赚取属于自己的“时间果实”。
- end -
来源:ETF研究室
展开阅读全文
文章观点仅代表作者观点,或基于大数据智能生产,不构成投资建议。投资者依据此做出的投资决策需自担风险,与通联数据无关。