
大V说
导语
9月交易已经开启,9月券商金股有哪些?机构又给出了哪些配置建议?
回顾刚刚过去的8月,A股在内外因素扰动下走势震荡,沪指累计跌1.57%,深证成指累跌3.68%,创业板指跌3.75%。具体来看,申万31个一级行业中,共有9个行业上涨,涨幅前三名分别为煤炭、石油石化、综合,涨幅分别达7.85%、4.14%、2.40%;共有22个行业下跌,跌幅前三名分别为汽车、电力设备、机械设备,跌幅分别达11.85%、7.89%、7.34%。
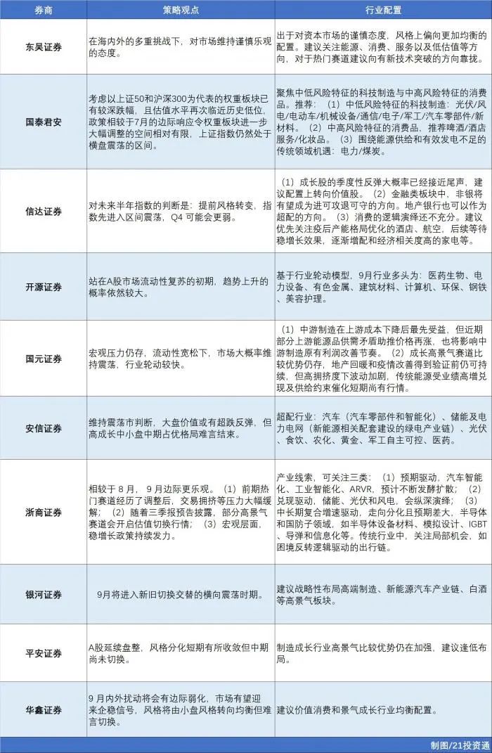
据不完全统计,目前已有20余家券商发布了2022年9月投资组合和最新市场观点。
截至9月2日,已有20家券商发布9月金股名单。具体名单见下表:
个股方面,获推荐次数最多的是贵州茅台,为5次;博敏电子、东方财富、光线传媒、国联股份、山西汾酒、舍得酒业、长安汽车、中国中免、泸州老窖获得3家券商共同推荐;大金重工、享通光电、大北农、中矿资源等多只个股获得2家券商共同推荐。
部分推荐情况如下:
(声明:文章内容仅供参考,不构成投资建议。投资者据此操作,风险自担。)
来源:股助手
展开阅读全文
文章观点仅代表作者观点,或基于大数据智能生产,不构成投资建议。投资者依据此做出的投资决策需自担风险,与通联数据无关。