
大V说
今天和大家分享下观典防务的主要逻辑。
【公司简介】公司是中国领先的无人机整机、服务提供商,是国内最早介入无人机禁毒领域的公司。公司是国家级专精特新“小巨人”企业,是国内领先的无人机禁毒服务供应商,具备完整的军工资质,公司的业务涵盖行业上中下游,主要为工业级无人机的系统集成和服务提供商。
目前公司的收入全部来自于无人及业务,具体为无人机飞行服务与数据处理和无人机系统及智能防务装备的研发、生产与销售。因为公司是全市唯一的全部业务来自无人机的标的,公司也被称为“无人机第一股”。
【运作路径】工业无人机业务
相对于消费无人机,工业无人机各方面要求更严格,未来发展潜力也更大,经过了几十年的技术储备,公司在工业无人机领域取得了很多核心技术,比如针对任务需求,公司研制出了具有长航时、大载荷、多功能、易部署的无人机整机产品,并且以海量飞行作业数据为基础,建立起了高安全性、高精度和智能化处置的飞行控制体系。
【运作路径】军用无人机业务
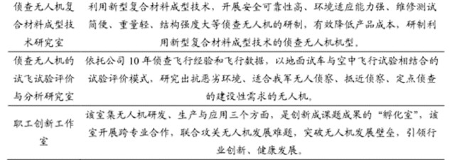
鉴于公司无人机禁毒技术通过人机互联及数据处理等方式实现了对毒品原种植的精准侦测,技术可平移到军事侦查领域,很早公司就建立了三个研究室和一个创新工作室,专门进行军用无人机的研发。
【行业分析】
无人驾驶飞机简称“无人机”,是利用无线电遥控设备和自备的程序控制装置操纵的不载人飞机。机上无驾驶舱,但安装有自动驾驶仪、程序控制装置等设备。地面、舰艇上或母机遥控站人员通过雷达等设备,对其进行跟踪、定位、遥控、遥测和数字传输。可在无线电遥控下像普通飞机一样起飞或用助推火箭发射升空,也可由母机带到空中投放飞行。回收时,可用与普通飞机着陆过程一样的方式自动着陆,也可通过遥控用降落伞或拦网回收。可反复使用多次。广泛用于空中侦察、监视、通信、反潜、电子干扰等。
无人机产业链大致可分为研发、生产、销售、服务等细分领域。无人机产业链的各个环节,包括:
1、上游——零部件及分系统的研发与制造供应商。主要包括机体、动力系统、飞行控制系统、机载任务系统、地面站、综合保障设备等。主要参与的企业有观典防务、广联航空以及航天彩虹等;
2、中游——负责总体系统的集成和服务。主要参与的企业有观典防务、纵横股份、航天彩虹以及极飞科技等;
3、下游——以终端应用为导向的无人机产品与服务等。主要参与的企业有观典防务、中航无人机、科比特、大疆创新以及极飞科技等。
近年来,在信息化战争的发展形势下,无人机等新型装备需求大幅提升,再加上不断爆发的安全问题、领土争端,装备无人机成为了以较低成本增强自身国防实力的有效手段,导致全球军用无人机需求不断扩大。
目前全球具备自主生产高性能军用无人机能力的国家较少,其中美国是拥有很大的先发优势,市占率接近一半,以色列、欧洲、日本、韩国、中国无人机位居第二梯队,有相对完整的产业链和一定的生产规模。
近期俄WU冲突,无人机在战场的作用明显提升,各个国家也意识到无人机将会是未来战争的一个主要武器之一,因此相较传统武器装备,在“十四五”期间,军用无人机或将成为最具有潜力的发展方向之一,相关供应商有望持续受益。
综合来看,公司是是中国领先的无人机整机、服务提供商,被称为A股市场"无人机第一股"。公司是国内最早从事无人机禁毒产品研发与服务产业化的企业。目前,在禁毒领域公司已经是绝对的行业龙头,并且构建了很高的护城河优势,业务范围已经拓展到全国,还有很大的发展潜力,依靠在禁毒领域的技术积累,公司已成为国内领先的无人机数据处理提供商。无人机将是空中资源节点,成为大数据端口,无人机行业的商业模式将从服务盈利逐渐转变为数据盈利,公司也把工业无人机的业务范围拓展至资源调查、环境监测、电力巡检、森林防火、安防巡检等领域,非禁毒领域的服务收入逐年快速增加。
除了民用无人机之外,军用无人机未来也会是公司新的利润增长亮点,2019年公司已经成功取得军工四证,2021 年公司的军工储备技术开始转化,侦察无人机、察打一体无人机等机型也即将量产。
【风险提示】1、公司业绩达不到预期。
2、猜测的路径没有发生。
声明:
以上内容仅供参考,并不构成对任何人的投资建议。市场有风险,投资需谨慎。
来源:好股零零柒
展开阅读全文
文章观点仅代表作者观点,或基于大数据智能生产,不构成投资建议。投资者依据此做出的投资决策需自担风险,与通联数据无关。