
大V说
私募英雄冯柳相中了谁

今天跟大家聊聊复星医药。
越是医药寒冬,我们就越是要聊医药,过几年回头看,这里都是金子。
其实复星这家公司一直就想花时间去研究一下,继续提升我们对创新药行业的研究深度,这不最近高毅的冯柳也盯上了复星,这让我们对复星的兴趣也增加了不少。
2022 年 7 月 26 日,公司公告《非公开发行 A 股股票发行情况报告书》,10名投资者以 42 元/股的价格现金认购 1.07 亿股 A 股股票;此次定增,公司共募集 44.84 亿元。
冯柳管理的高毅邻山1号远望基金,获配了复星医药的股数约4761.9万股,获配金额将近20亿元,“包揽”了此次定增的超40%的额度,看好程度可见一斑。
通过这篇文章我们希望解决几个问题:
1)目前复星的研发管线是怎样的,创新药增长情况如何;
2)复星前端储备技术如何,未来有哪些新的增长点;
3)当前的复星医药是否值得挥杆?
闲话不多说,开始我们的深度分析。
01 业务&行业分析
复兴直接运营的业务包括制药、医疗器械与医学诊断、医疗健康服务,并通过参股国药控股覆盖到医药商业领域。
在“4IN”(创新 Innovation、国际化 Internationalization、整合 Integration、智能化 Intelligentization)战略的指导下,秉承“创新转型、整合运营、稳健增长”的发展模式以及为股东创造价值的信念,不断加强创新研发和许可引进能力,丰富产品线,强化全球化布局,提升运营效率;同时积极推进医疗健康产业线上线下布局。
本集团以制药为核心业务,具体运营模式如下:
1、研发创新
本集团持续以创新和国际化为导向,加大研发投入和科研人员引进,通过自主研发、合作开发、许可引进、深度孵化等多元化、多层次的合作模式,丰富创新产品管线,提升新药研发及临床能力,加快创新技术和产品的研发和转化落地。
2、生产运营
为进一步提高生产体系竞争力、加强运营效率并落实国际化战略,本集团不断梳理内部优势产能,深化生产端整合。在国内,本集团积极布局国内综合制剂制造中心,整合特色制剂生产基地,加快建设和提升原料药生产能力,持续扩充产能。在海外,Gland Pharma 已建有并运行通过美国、欧盟、日本、澳大利亚等主流法规市场 GMP 认证的多条针剂生产线,深耕全球市场。
3、商业化
本集团持续强化专业化、品牌化、数字化、合规化的营销体系的建设和整合。根据产品属性、适应症、市场区域等差异,已形成创新药和新零售等国内专业化营销团队,以非洲、美国和印度市场为主的海外营销团队,以及临床医学、市场准入、医学战略联盟、品牌推广等销售支持体系。
复星医药给人的感觉更像是一家投资公司,旗下控股了多家医药企业,其业务性质和主要产品服务如下:
子公司涉及的重要技术平台如下:
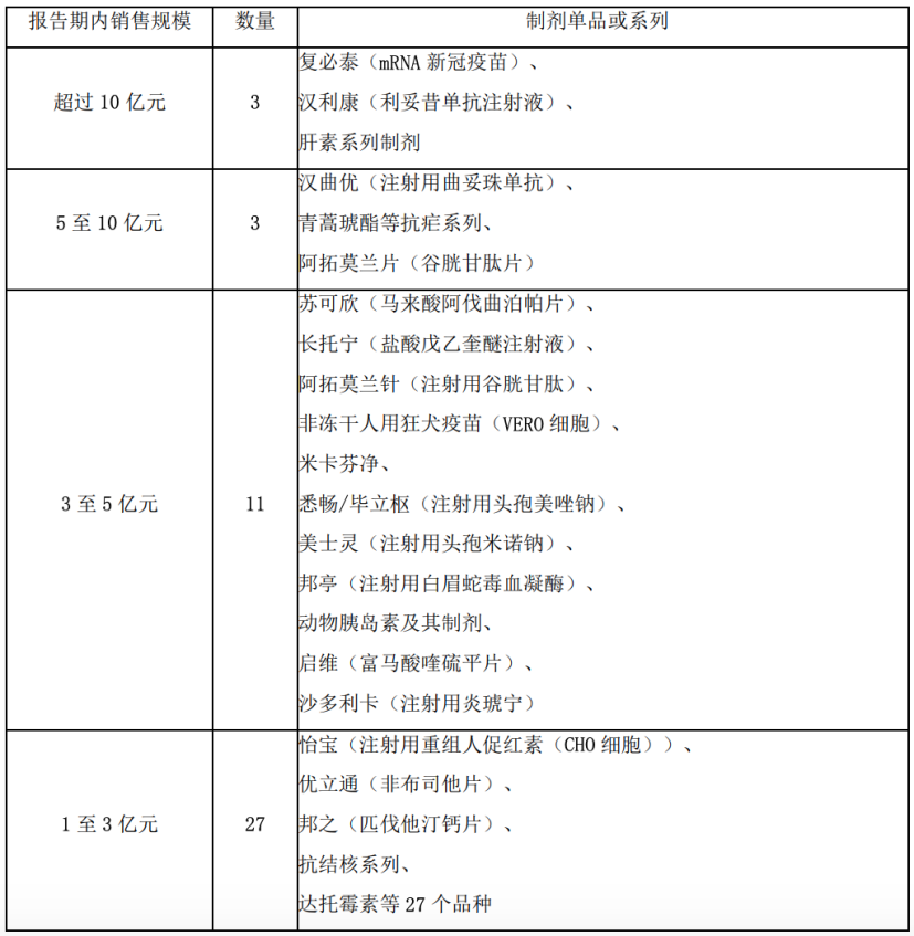
2021 年,公司制药板块销售额过亿的制剂单品或系列共 44 个,较去年净增加 5 个,具体如下:
复星旗下子公司以及重磅药品
上海复星医药集团
复必泰:
报告期内,公司获授权在中国大陆及港澳台地区独家开发、商业化基于 mRNA 技术平台研发的复必泰(mRNA 新冠疫苗),2021 年 3 月纳入港澳地区政府接种计划,2021 年 9 月在中国台湾地区开展接种,截至 2022 年 2 月末,港澳台地区已累计接种超 2,000 万剂。
复必泰疫苗是由上海复星医药集团参与研发和代理的德国生物新技术公司(BioNTech,简称BNT)疫苗研发和生产的新型冠状病毒肺炎(COVID-19)疫苗。BioNTech公司也同时与美国辉瑞公司达成合作,因此,“复必泰疫苗”、“辉瑞疫苗”与“BNT疫苗”指的是同一款mRNA新冠疫苗。
复必泰mRNA新冠疫苗由复星医药和德国BioNTech合作开发,双方于2020年3月16日宣布达成战略合作协议,将共同在中国大陆及港澳台地区开发、商业化基于BioNTech专有的mRNA技术平台研发的、针对新型冠状病毒的疫苗产品,上海复星医药拥有在中国大陆及港澳台地区的独家代理权。
复宏汉霖
汉利康(利妥昔单抗注射液):
自研产品汉利康(利妥昔单抗注射液)是获批上市的第一个国产生物类似药,适应症:1、非霍奇金淋巴瘤 2、慢性淋巴细胞白血病。
2021年,汉利康(利妥昔单抗注射液)报告期内实现收入 16.90 亿元,同比增长 125.33%。
汉曲优(注射用曲妥珠单抗):
2020 年下半年上市,适应症:HER2 阳性早期乳腺癌、HER2 阳性转移性乳腺癌、HER2 阳性转移性胃腺癌或胃食管交界处腺癌。
2021年实现收入 9.30 亿元。
汉斯状(PD-1 抑制剂斯鲁利单抗):
2021 年 4 月,本集团自主研发的创新型 PD-1 抑制剂斯鲁利单抗注射液首个适应症(针对经标准治疗失败的、不可切除或转移性高度微卫星不稳定型(Microsatellite Instability-High,MSI-H)实体瘤)的上市注册申请获得国家药监局受理,并被纳入优先审评程序;2021 年 9 月,第二个适应症(联合化疗一线治疗局部晚期或转移性鳞状非小细胞肺癌(sqNSCLC))的上市注册申请也获得国家药监局受理。2021 年 10 月,斯鲁利单抗的原液(DS)和制剂(DP)线已顺利通过上海市药品监督管理局 GMP 符合性现场检查。
2022年3月25日复星医药公告,近日,上海复星医药股份有限公司控股子公司上海复宏汉霖生物技术股份有限公司及其控股子公司自主研发的创新抗PD-1单抗斯鲁利单抗注射液(即重组抗PD-1人源化单克隆抗体注射液)用于治疗不可切除或转移性微卫星高度不稳定(MSI-H)的成人晚期实体瘤(包括既往经过氟尿嘧啶类、奥沙利铂和伊立替康治疗后出现疾病进展的晚期结直肠癌,既往至少二线治疗后出现疾病进展且无满意替代治疗方案的晚期胃癌,既往至少一线治疗后出现疾病进展且无满意替代治疗方案的其他晚期实体瘤)的上市注册申请获国家药品监督管理局附条件批准。
Gland Pharma
Gland Pharma成立于 1978 年,总部位于印度海德拉巴,是印度领先的注射剂仿制药品生产制造企业。Gland Pharma是印度第一家获得美国FDA批准的注射剂药品生产制造企业,并获得全球各大法规市场的GMP认证,其业务收入主要来自于美国和欧洲。Gland Pharma目前主要通过共同开发、引进许可,为全球各大型制药公司提供注射剂仿制药品的生产制造服务等。
2017年10月,复星医药以10.91亿美元(约72亿人民币)收购印度仿制药企业Gland Pharma74%的股权。
受益于米卡芬净、依诺肝素钠注射液以及上市新产品的贡献,2021年 Gland Pharma 营业收入同比增长 29.48%。
上海复星医药产业
苏可欣
2020年4月16日晚间,复星医药宣布,全资子公司上海复星医药产业发展有限公司引进的小分子创新药马来酸阿伐曲泊帕片(商品名:苏可欣)获得国家药品监督管理局的批准,将用于择期行诊断性操作或者手术的慢性肝病(CLD)相关血小板减少症的成年患者治疗。该药是复星医药引进的首个小分子创新药。
复星医药产业于2018年3月获美国AkaRx关于阿伐曲泊帕片在区域内(即中国大陆及香港特别行政区)的独家销售代理权(包括为实现销售享有的独家注册、开发权)的许可。该药主要适用于CLD相关血小板减少症的成年患者、肿瘤化疗引起的血小板减少症等。
许可引进的苏可欣(马来酸阿伐曲泊帕片),是目前全球首个批准用于治疗慢性肝病相关的血小板减少症的口服药物,填补了国内相关治疗领域的用药空白,为中国慢性肝病相关血小板减少症患者带来了全球领先的临床治疗新方案。
苏可欣(马来酸阿伐曲泊帕片)2021年实现收入4.26亿元。
复星凯特
CAR-T 细胞治疗产品奕凯达(阿基仑赛注射液)
奕凯达于2021年6月获批上市,主要用于治疗既往接受二线或以上系统性治疗后复发或难治性大B细胞淋巴瘤( r/r DLBCL)成人患者。
2021 年 6 月,合营公司复星凯特的奕凯达(阿基仑赛注射液)成为国内首个获批上市的CART 细胞治疗产品,主要用于治疗既往接受二线或以上系统性治疗后复发或难治性大 B 细胞淋巴瘤成人患者。2021 年 8 月,其第二个适应症(用于治疗复发或难治性惰性非霍奇金淋巴瘤包含滤泡性淋巴瘤和边缘区淋巴瘤的成人患者)也被国家药监局纳入突破性治疗药物程序。
截至 2022 年 2 月末,奕凯达已列入 23 个省市的城市惠民保和超过40 项商业保险,备案的治疗中心已达 75 家,并已有约百名患者进入治疗流程。
按照奕凯达120万元/针的销售价格和约百名的治疗患者,从去年6月获批至目前,奕凯达或带来约1亿元左右的累计销售收入。
截止2021年,公司的主要治疗领域核心产品销售收入情况如下表:
分类别来看:
抗肿瘤及免疫调节核心产品的营业收入同比增长 145.23%,主要系汉利康(利妥昔单抗注射液)、汉曲优(注射用曲妥珠单抗)、苏可欣(马来酸阿伐曲泊帕片)的增长贡献所致。
代谢及消化系统核心产品的营业收入同比减少 19.79%,主要系优立通(非布司他片)于集采执行后销售单价下降的影响。
抗感染核心产品的营业收入同比增加 119.54%,主要系报告期内复必泰(mRNA 新冠疫苗)的收入贡献以及米卡芬净和美士灵(注射用头孢米诺钠)的销售收入增长。
中枢神经系统核心产品的营业收入同比减少 24.82%,主要系奥德金(小牛血清去蛋白注射液)的销售数量及单价均下降,启维(富马酸喹硫平片)于集采执行后销售单价下降,以及启程(草酸艾司西酞普兰片)和长托宁(盐酸戊乙奎醚注射液)销售收入增长的综合影响。
心血管系统核心产品的营业收入同比下降 19.50%,主要系邦之(匹伐他汀钙片)于集采执行后销售数量及单价均下降的影响。
原料药和中间体核心产品的营业收入同比上升 9.56%,主要系氨基酸系列的销售收入上升所致。
我们可以看到,在肿瘤领域随着创新药的持续上市,以及抗感染的mRNA疫苗的上市,为这两个板块带来极高的成长性,而消化系统、中枢神经以及心血管领域由于集采,营收水平均呈现不同程度的下降。
这里我发现一个值得探讨的问题,mRNA疫苗只给了10亿以上这个范围,假设mRNA疫苗2021年销售只有10亿规模,那么其他抗感染核心产品的增速超87%,假设mRNA疫苗2021年的销售接近20亿,而其余产品规模在65亿,2021年增速为60%,即便这样,这个增长也非常可观,不太像是仿制药的增长曲线,抗感染的另两款核心产品“米卡芬净”和“美士灵”营收也不过5亿,单靠他们无法撑起60%的增长,而如果是其他产品的增长导致的营收规模大增,那年报中应该会提及mRNA疫苗、米卡芬净”和“美士灵”以外的产品,但是年报中并未提及,那么我的一个推测是mRNA疫苗的销售额应该远不止20亿,毛估估在30-35亿的水平。
下面我们可以简单做一个分类,目前复星以肿瘤和免疫为主的创新药大概是40亿的规模,mRNA疫苗大概30-35亿,其余仿制药大概113-118亿。
总体来看,复星当前的创新药占比(包含mRNA)大概在37%的水平,和恒瑞差不多。
创新药管线
下面我们再来看看复星的管线情况。
2021年报告期末,本集团在研创新药、生物类似药、仿制药、一致性评价等项目超 240 项(主要在研药品项目详见附表 1)。报告期内,本集团制药板块专利申请达 186 项,其中包括美国专利申请 35 项、PCT 申请 26 项;获得发明专利授权 62 项。
目前创新药处于Ⅲ期临床的项目有14个,生物类似药Ⅲ期临床的项目有2个,这个创新药和生物类似药储备还是相当充裕的,能够为公司的创新药、生物类似药的成长性提供较好保障。
2021年,医疗器械与医学诊断业务实现营业收入 59.38 亿元,实现分部业绩 8.26 亿元,分部利润 20.00 亿元。
医疗器械
剔除 2021 年“达芬奇手术机器人”经销权收益转入联营公司直观复星、亚能生物股权转让收益等一次性影响因素后,分部收入同口径增长 21.25%,分部业绩同口径增长12.60%,分部利润同口径增长 15.27%。分部收入及净利润同口径增长主要来自于复锐医疗科技(Sisram)业务在北美及亚太地区两个主要市场的强势增长以及联营公司直观复星的“达芬奇手术机器人”装机量及手术量的显著增长。2021年“达芬奇手术机器人”装机量为 73 台,同比增长 18 台。
本集团医疗器械业务,已初步构建形成以医疗美容、呼吸健康、专业医疗为核心的三大业务分支。
在医疗美容领域,报告期内,复锐医疗科技(Sisram)实现营业收入 2.94 亿美元、净利润3,252 万美元(根据复锐医疗科技(Sisram)本币财务报表),同比均有大幅增长,其驱动因素为北美、亚太地区等核心区域业务的强势攀升,多维度产品线及渠道的拓展与协同,研发能力和基础设施升级,以及积极的人才管理战略。报告期内,复锐医疗科技(Sisram)在积极拓展原有能量源医疗美容设备业务的同时,进行了美容牙科、注射填充、个人护理等战略赛道的业务布局并推动整合。
此外,复锐医疗科技(Sisram)于 2021 年 11 月正式推出首次股权激励计划,用于激励管理层及核心员工,推动企业长期发展。2021 年 7 月,复锐医疗科技(Sisram)完成复星牙科资产的并入,旨在利用现有的全球渠道及资源优势,打造全新的数字化牙科品牌,并向牙科手术器械制造领域拓展;复锐医疗科技(Sisram)与复星医药产业签署长效肉毒素(RT002)美容适应症在大中华区的再许可协议,进一步丰富其注射填充业务管线,同时为未来拓展 C 端市场储备战略品种,该事项待 Siaram 股东大会批准;复锐医疗科技(Sisram)收购控股子公司 Nova 剩余 40%的股权,Nova 成为 Sisram 全资附属公司,Nova 主要在以色列从事医疗及美容产品分销。2022 年1 月,复锐医疗科技(Sisram)投资天津星丝奕,布局丝素蛋白透明质酸钠复合凝胶及面部埋线产品的研发、技术服务及生产。
在呼吸健康领域,Breas 在深耕欧洲市场的同时,持续加大力度拓展美国和中国市场。在美国市场率先上市 Everyware 数字化解决方案,并与全球知名呼吸机公司 Drager Medical 签订战略合作协议;与此同时,结合中国市场需求,启动进口产品的迭代升级及本土化生产。
在专业医疗领域,联营公司直观复星销售的“达芬奇手术机器人”系列产品依然保持强劲的增长趋势,装机量和手术量均显著增长,2021 年装机量达 73 台。专业医疗领域,围绕肿瘤诊疗、骨科、神经科领域的代理产品组合持续丰富。新开拓的院前急救业务中,脑卒中急救车、移动核酸检测实验室、疫苗接种车、可移动智能洗消中心等成为行业特色产品,市场占有率稳居国内前列,并成为本集团介入院前急救以及公共卫生领域的新延展。
医学诊断
2021年,公司医学诊断业务根据各基地和子公司的业务侧重和特点,积极推进战略升级和内部整合。已形成围绕六大疾病领域(肿瘤、感染、消化代谢、大生殖、心脑血管、中枢神经)的跨方法学的产品组合、以及同一方法学拓展到不同疾病领域的矩阵式研发思路。
产品线中生化产品线完整,试剂质量享有较高的市场美誉度,在国内市场处于一线阵营;拥有一批特色产品,比如 MyCare 系列血药浓度监测试剂盒、NG-Test CARBA 5 碳青霉烯酶检测试剂盒、I-SPOT.TB 结核分枝杆菌特异性细胞免疫反应检测试剂盒、全自动荧光药敏检测系统、新冠 3 靶标核酸检测试剂盒、G-Test 寡糖链“糖组学”肝癌早筛检测等。
同时,积极推进新仪器的研发及上市,2021年,F-i3000 全自动化学发光分析仪、F-C800 全自动生化分析仪、微生物质谱仪(ASTA)等新品陆续推出;产品管线中包括有 Glycotest HCC Panel (早期肝癌诊断和筛查方案)、分子 POCT 呼吸道检测等临床价值较高的诊断产品。
2021年,医疗健康服务业务实现营业收入 41.18 亿元,同比增长 29.82%,由于加大数字化团队和线上化业务投入以及新开业医院的前期亏损等因素影响,报告期内分部业绩为-3.67 亿元,同比减少 5.62 亿元,分部利润为-4.33 亿元,同比减少 5.42 亿元。
本集团通过持续推进医疗机构的专科建设布局、内部整合及外延扩张打造区域性医疗模式和健康服务产业链,围绕大湾区、长三角等重点区域,形成专科和综合医院相结合的医疗服务战略布局。通过整合旗下医院的专科资源,形成了妇产科、心血管内科、康复医学、骨科等 12 大专科联盟。
经历新冠疫情后,线上问诊和在线购药成为居民在线医疗的新趋势。报告期内,本集团积极探索线上线下一体化服务模式,推动医疗互联网转型。
报告期末,包括佛山复星禅诚医院在内的 5 家医疗机构(含联营医院)和银川复星互联网医院已获得共计 6 家互联网医院牌照,并正积极拓展其他区域的申办合作。通过互联网医疗平台的建设,打造在线医疗服务、药械电商服务及健康管理服务等核心线上能力,完善用户健康档案。
2021 年,国药控股实现营业收入 5,210.51 亿元,净利润 130.65 亿元,归属于母公司股东的净利润 77.59 亿元,分别较上年同期增长 14.16%、8.00%和 7.95%。
以上,我们对复星的整个业务板块以及产品梯队有了一个相对全面的了解,下面做一个总结:
从业务板块来看,复星的业务分为:制药、医疗器械与医学诊断、医疗健康服务。
①制药板块:
2021年,制药板块营收289亿,同比增长32.1%。
a)创新药方面,汉利康 2021 年实现营收 16.9 亿元,YOY+125.3%,而 2020年三季度和年末进入医保的汉曲优及苏可欣也快速放量,分别实现营收9.3 亿元和 4.3 亿元,创新药大品种不断上量;
b)在米卡芬净、依诺肝素及 13 个新品的推动下,Gland Pharma 2021 年营收同比增长 29.5%;
c)新冠疫苗复必泰(mRNA 疫苗)2021 年陆续在港澳台地区上市,年内共销售 2206 万剂,我们估算销售额在30-35亿。
目前复星的创新药占比大概在37%左右,且创新药成长性良好,目前仍不能判断仿制药集采影响是否出清。
管线方面,处于Ⅲ期临床的项目有14个,生物类似药Ⅲ期临床的项目有2个,后续创新药储备较为充足,有望为公司后续增长继续注入动力。
②医疗器械及医学诊断:
2021 年器械与诊断业务贡献营收 59.4 亿元,录得分部利润 20.0 亿元,同口径下分别增长 21.3%和15.3%,成长性还是相对不错的。
这部分业务主要靠达芬奇机器人和医美产品的增长,目前基本不受集采影响。
③医疗服务:
公司健康服务业务实现营收 41.2 亿元,同比增长29.8%,由于加大数字化团队和线上化业务投入及新开医院前期亏损,该板块分部利润为-4.3 亿元,同比减少 5.4亿元。
这部分业务增长良好,利润亏损主要是加大数字化团队和线上化业务投入以及新开业医院的前期亏损等因素影响。
下面,我们进入到财务分析阶段。
02 财务分析
我们看到公司的毛利水平长期来看是稳步提升的,但是净利率波动比较大,这里我们需要知道的是,公司的投资收益和公允价值变动收益对净利润影响较大,从而也会影响到投资收益。
我们先来看看,公司历年的投资收益和公允价值变动是怎么样一个水平。我们用“投资收益+公允价值变动”作为“投资收益加总”项和净利润做一个类比,我们发现,其实复兴的投资收益加总和净利润其实是同向变化的。
说白了,其实复兴的大部分利润就是由投资收益贡献的,而作为长期股权投资所获得的投资收益,也是作为经常性损益计入扣非的,所以,没有必要对复星的投资收益有偏见,这只是不同的股权架构模式带来的不同利润体现。
从公司的三费水平来看,波动比较大的是销售费率,管理费率、财务费率整体波动可控且呈现下降态势,销售费率经过了一轮快速提升之后,现在回落到20%的水平,相较于恒瑞35%的销售费率,复星这个销售费率算是相当不错了,关键是销售费率低,也并没影响到创新药的增长,可见这个销售费用的使用效率是更好的。
研发费率不到10%的水平,相较于恒瑞20%的水平差了一倍,从2021年的研发投入排行来看,复星排在第三位,妥妥的第一梯队。
如果我们直接用净利润来和现金流作对比,我们发现,净利润水平普遍还是要高于现金流的,那是否说明公司的现金流水平不行呢?答案是否定的。
由于净利润包含了相当一部分的“非流动资产处置损益”和“公允价值变动”,这部分收益不会被计入到经营性现金流中,所以,我们更准确的参照应该用扣非净利润和现金流去做对比。
以扣非净利润和现金流作对比,我们发现公司的现金流水平基本能够覆盖当期扣非净利润,这是现金流优秀的表现,其实大部分创新药企的现金流水平都是不错的,这和医药行业上下游支付相对顺畅有关。
从长期来看,公司的现金流水平也是在持续往好的方向转变的,这也是好的现象。
公司存货周转天数持续走高,这是公司药械数量持续扩大伴随的正常结果,应付账款和应收账款近5-6年的时间有走阔的趋势,对现金流也构成利好。
我们看到公司成长性从一个高速增长阶段,进入到中速增长阶段,再到近期一个增速几乎消失的阶段。
这反映出,公司经历的三个阶段,第一,仿制药持续放量的阶段,第二,仿制药成长性接近尾声,第三,仿制药集采,叠加创新药放量。
2021年,公司的营收增速恢复到了28%的水平,主要得益于mRNA疫苗的放量,这也一定程度上帮助公司度过了仿制药集采的艰难阶段,营收没有出现明显的断崖下跌。
后续随着疫情影响减弱,mRNA销量下降,但是创新药的持续放量,叠加仿制药集采接近尾声,公司营收表现也会较为稳定,而随着后两点因素的持续推进,叠加管线逐步出药,公司的成长性将再度回归。
ROE方面公司的ROE水平常年维持在15%下方,这个回报水平确实不高。与恒瑞对比来看,导致复星ROE偏低的因素在于净利率和总资产周转率偏低。
第一,复星之所以净利率低,我们对比费率来看,复星其实并不高,主要是毛利偏低,毛利偏低的原因主要是公司的制药毛利相对偏低,这个原因一定程度上和公司控股多家制药企业,从而导致原材料成本较高有关,另外,还有医疗器械和医疗服务的毛利也不高,也拉低了整体毛利水平,后续随着毛利较高的肿瘤创新药持续放量,这个问题会有所改观,但是过程会相对缓慢,因为复兴的产品覆盖面确实是比较广。
第二,总资产周转率偏低,同样由于复兴是控股多家制药企业,导致了一定程度上管理和生产类固定资产的重复投入,相比恒瑞这类集权化管理的公司还是有较大差别。
所以,我们基本可以把复兴ROE偏低的问题归结为控股模式,但是,如果明知控股模式会拉低ROE,那复兴为什么还要采取这种发展方式呢?
我的理解是,对于创新药企业来说,规模化和创新药能力并不是一个正相关的关系,分散化、小团队化的更灵活的方式,也许是更适合于创新药企发展的思路,更有利于研发出具备潜力的创新药品。
事实上,我们对比恒瑞和复兴在疫情时期的表现,也使复星更及时地抓住了mRNA疫苗的机会,从而使营收在仿制药集采阶段能够保持增长。
以上,我们对公司的财务状况有了一个全面了解,下面做一个总结:
1)毛利净利方面,公司相较于同类型公司,毛利水平相对偏低,我们认为主要是公司采取控股发展模式,导致原材料采购成本偏高所致,净利率方面主要是受到毛利率的影响同步偏低,费率水平相对正常;
2)费用方面,公司的销售费率为20%的水平,低于同行,但是从销售效果来说也并不差,另外研发费用位列中国创新药企第三,属于第一梯队;
3)现金流方面,公司现金流能够覆盖当期扣非净利率,现金流水平优秀,且净现比持续提升,公司现金流水平也在朝着好的方向发展,应付和应收账款周转天数变化,对现金流也构成利好;
4)成长性方面,公司经历了三个阶段,现在依托mRNA疫苗的放量,有效弥补了仿制药集采的下滑,后续随着创新药持续放量,以及仿制药集采影响的减弱,公司的成长性将再度回复至较好水平。
5)ROE方面,公司ROE低于同行,主要是净利率偏低(毛利率低所致),以及总资产周转率偏低所致,导致这两个问题的核心原因是公司的控股发展模式,导致规模化不足,以及固定资产重复投入;
6)但是,对于制药企业来说,非集权化的控股发展可能又是更具备研发优势的模式,因为创新药研发与规模化不成正比,分散化、灵活化的研发模式更有利于保持研发活力,提高研发质量。
03 其他要点
1、公司 2021 年业绩主要驱动力是什么?2022 年一季度经营如何?
创新产品上市带来的产品结构优化是 2021 年业绩的主要驱动因素。公司专注于以临床需求为导向、疗效确切、符合现代医学发展导向的疾病及技术领域,通过自主研发、合作开发、许可引进、深度孵化等多元化、多层次的合作模式,推动创新技术和产品的开发和转化落地。经过十余年的持续投入,近三年来汉利康、汉曲优、苏可欣、复必泰(港澳台市场)等多个品种获批上市并放量销售,推动业绩可持续增长。
2、复必泰疫苗目前进展情况?
本公司获 BioNTech 授权在中国大陆及港澳台地区独家开发、商业化 mRNA 新冠疫苗,已获得中国香港紧急使用授权和中国澳门的特别许可进口批准。截至 2022 年 3 月末,复必泰于港澳台地区累计接种超 2,400 万剂,于中国境内的临床等相关工作尚在有序推进中。
3、新冠抗原检测试剂商业化计划?
自 2022 年 4 月 13 日本集团自主研发的新冠抗原检测试剂获批上市以来,团队全力保障产品产能、质量以及供应链的稳定。目前集中产能保障上海地区的供应。Omicron 变异毒株传播性强,抗原检测在便利性上较核酸检测有一定优势。
4、目前公司针对新冠病毒的布局?
自疫情爆发,公司敏捷应对疫情窗口,履行医药企业社会责任,通过自身业务布局优势,全链条打造从预防、检测到治疗的产品矩阵:
在预防方面,获 BioNTech 授权在中国大陆及港澳台地区独家开发、商业化 mRNA 新冠疫苗,截至 2022 年 3 月末于港澳台地区累计接种超过 2,400 万剂。在检测方面,快速研发新冠核酸及抗原检测试剂盒,新冠核酸检测试剂盒已助力国内多个地区的疫情防控工作,并出口海外十余个国家,新冠抗原检测试剂盒于 2022 年 4 月 13 日获批于中国境内上市,将服务国内疫情防控需要;此外,2022 年 3 月,公司建设的移动式方舱实验室正式启动检测,是上海第一家三证齐全的移动方舱实验室,控股子公司复星北铃的全自动 P2+核酸检测车也已落地上海,提供即停即检、采检一体自动化的整体解决方案,参与助力上海的抗疫工作。在治疗药物方面,基于国际化的成熟布局和国际接轨的生产质量体系,本集团已获 MPP 授权生产并在全球约定中低收入国家销售默沙东及辉瑞新冠治疗原料药和成品药,目前正有序推进 MPP 授权品种的原料、制剂研发和生产,整体进展符合预期。同时,基于公司开放式的研发生态优势,积极推动多技术平台开展治疗药物的研发。
此外,公司结合自身产业优势,保障了 Breas 呼吸机、负压救护车、移动 CT 等抗疫器械的供应,助力国内疫情防控工作的开展。
5、MPP 两款新冠治疗口服药物授权情况?
2022 年 1 月及 3 月,复星医药产业先后获 MPP(药品专利池组织)许可生产并向全球约定区域的中低收入国家供应默沙东新冠口服药 Molnupiravir 及辉瑞新冠口服药奈玛特韦(Nirmatrelvir)的仿制药和奈玛特韦/利托那韦(Ritonavir)组合,许可生产范围包括原料药及成品药。合作药物将在经 SRA 批准或通过 WHO PQ 认证的生产设施上进行生产。作为一家积极承担社会责任的企业,公司将继续致力于为共同提升新冠治疗药物全球可及性作出贡献。
6、奕凯达的近期进展?
截至 2022 年 2 月末,奕凯达已有约百位患者进入治疗流程,认证治疗中心已达 75 家。较 Yescarta 在美国上市半年的商业化进展快。目前治疗患者数据较注册桥接临床和美国 ZUMA-1 数据高度吻合甚至超出,市场接受度较好。此外,复星凯特积极探索商业保险、城市惠民保等多元化的支付手段,截至 2022 年 2 月末,已纳入超 40 项商业保险,23 个省市惠民保险。
此外,2022 年 4 月,Yescarta 获美国 FDA 批准用于一线化疗免疫疗法难治或一线化疗免疫疗法后 12 个月内复发的大 B 细胞淋巴瘤(LBCL)成年患者,成为全球首款获得美国 FDA 批准作为 LBCL二线疗法的 CAR-T 药物。
7、Gland Pharma 增速非常快,请问在公司内部定位?
Gland Pharma 是公司重要的国际化药品生产制造平台,拥有优秀的研发注册和生产能力,可以与公司其他制药业务协同,并开拓海外市场,促进公司整体业绩稳健增长。2021 年,Gland Pharma在美国、欧洲、加拿大、澳大利亚等市场收入贡献超过 60%。
8、公司器械板块重点进展?
器械核心分为三大业务,医美、呼吸、专业医疗及耗材。2021年,核心医美平台复锐医疗科技收入同比增长 82%,净利润同比增长 122%。复锐医疗科技不断进行战略和业务整合,完成对复星牙科的整合,打造全新的牙科品牌,同时拟引进长效肉毒素 RT002 美容适应症,以进一步丰富注射填充产品管线。2021 年,直观复星的“达芬奇手术机器人”装机量及手术量的显著增长,装机量为 73 台,同比增长 18 台。公司持续推进达芬奇手术机器人国内业务拓展,加速本土化进程。
9、公司诊断板块的布局思路?
公司对诊断板块赛道重新布局,处置亚能部分股权、收购苏州百道,布局病理诊断新赛道。目前医学诊断业务主要包括免疫诊断、生化诊断、微生物诊断、分子诊断、POCT 以及第三方检测服务产品,可为客户提供全面整体解决方案仪器方面化学发光 F-i3000 系列已经投入市场,质量稳定。试剂布局将更完整,仪器向高通量、自动化发展;同时,加大前沿赛
道布局,培养中国/全球领先赛道。目前诊断板块高度一体化,已完成全部子公司的更名和垂直化管理架构的搭建,核心职能施行中心化管理,成立包括研发中心、质量管理中心、国内营销中心、国际营销中心等,推动诊断板块长期可持续发展。
10、如何看待公司医疗健康服务板块业绩压力?
线下存量医院保持收入稳定增长,2021 年业绩整体受到 1)线下新开医院前期投入,2)战略转型前期投入的影响。更名为复星健康之后,医疗健康服务业务从线下转向线下+线上,疫情下线上医疗重要性更加凸显,复星健康希望为患者家庭提供一站式医疗管理和服务。公司定期对业务线进行长期价值评估,我们理解投资者的想法,会力争做好战略、业务转型和利益平衡。
11、公司如何规划未来的研发投入力度?
研发投入方面,2021年制药业务研发投入占制药收入的15.5%。未来公司仍将保持与收入增长匹配的一定强度的创新投入以实现公司收入、利润、现金流稳健增长。
12、公司商誉是否存在减值风险?
基于目前公司的商誉构成以及被投企业的经营情况,公司不存在大额计提商誉减值风险,整体风险相对可控。对于合并收购的企业,本集团持续进行内部业务协同,加强运营质量的管理,提高并购资产的运营效率,确保经营业绩可达预期以降低商誉减值的风险。
根据《企业会计准则》的规定,公司对企业合并所形成的商誉每半年进行复核、每年年度终了进行减值测试,商誉减值测试经由公司聘请的外部评估专家进行复核并出具报告。
13、公司国际化布局进展?
公司在创新研发、许可引进、生产运营及商业化等多维度践行国际化战略,依托美国、非洲、欧洲及印度的药品临床及注册团队,持续加强全球临床和药品注册申报能力;BD 团队通过合作开发&许可引进等方式支持布局前沿领域,触达行业领先产品和技术平台并实现转化;加速国内产线的国际质量体系认证,截至 2021 年末,公司已有十余条原料药产线通过美国FDA、欧盟等主流法规市场GMP认证;深化国际营销能力,截至 2021 年末,公司已在美国、非洲及欧洲搭建营销平台,海外商业化团队超 1,200 人。
14、公司未来三年的发展战略,尤其是创新转型预期目标?
公司以创新研发及国际化为核心驱动因素,通过自主研发、合作开发、许可引进、深度孵化的方式,围绕肿瘤作开发、许可引进、深度孵化的方式,围绕肿瘤及免疫调节、代谢及消化系统、中枢神经系统等重点疾病领域搭建和形成小分子创新药、抗体药物、细胞治疗技术平台,并积极探索 RNA、溶瘤病毒、基因治疗、靶向蛋白降解等前沿技术领域,提升创新能力。2021年,包括复必泰、汉利康、汉曲优、苏可欣等在内的新品和次新品收入在制药业务中收入占比超过 25%。未来将持续推进创新产品落地,进一步改善收入结构。
在创新研发、许可引进、生产运营及商业化等多维度践行国际化战略;持续加强全球临床和药品注册申报能力;BD 团队通过合作开发、许可引进等方式支持布局前沿领域;加速国内产线的国际质量体系认证,深化国际营销能力,持续拓展国际市场。2021 年,公司在中国大陆以外地区和其他国家收入 135.99 亿元,占比达到34.86%。
15、公司在 ESG 方面的进展?
复星医药自上而下重视并推动 ESG 水平的提升,将 ESG 作为战略抓手赋能企业可持续发展。
在管治方面,公司在董事会层面设立 ESG 委员会及下属 ESG 工作小组,联合廉政督察部、审计部等相关部门,识别潜在风险,并制定应对措施;同时,对标同行业领先企业优秀实践,进一步统筹协助利益相关方围绕环境、社会及企业管治进行优化改善;在环境方面,通过 EHS 专项委员会和 EHS 要素小组建立并持续完善 EHS 相关政策,制定 EHS 管理战略目标。2021 年,实现零外部环境污染事件、零重大环保处罚,2021 年,减少碳排放 24,146 吨,电节约量 746.5 万度,天然气节约量 33.9 万立方米;在社会方面,积极履行社会责任,新冠疫情爆发至今,公司积极调配全球资源,多方面积极投入到抗疫工作中:全力保障应急药品、医疗器械供应,积极参与“乡村医生健康扶贫”项目,提升乡村诊疗水平;多年来协助非洲抗击疟疾,截至 2021 年末,青蒿琥酯挽救了全球 4,800 多万重症疟疾患者的生命;持续关注罕见病药物和临床急需药物的研发,以临床价值为导向,截至 2021 年末,已有上市的罕见疾病对症药或孤儿药产品 1 种(马来酸阿伐曲泊帕片 CLDT 适应症)、已开展有关罕见疾病及孤儿药的研发 9 项。
2022年7月26日晚间,复星医药公布《非公开发行A股股票发行情况报告书》,本次定增实际发行数量约为1.07亿股,发行价格42.00元/股,募集资金总额为44.84亿元,扣除发行费用后,募集资金净额为44.56亿元。
复星医药本次定增对象最终确定为10名,包括高毅资产、财通基金、华夏基金、中信证券、华泰证券等知名机构,其中高毅资产以20亿元的获配金额位居首位。
募集资金净额将用于以下项目:
本次发行募集资金投资项目围绕发行人集团发展战略布局展开,与发行人集团主营业务高度相关,包括用于创新药物临床、许可引进及产品上市相关准备项目,原料药及制剂集约化综合性基地项目和补充流动资金。本次非公开发行募集资金投资项目符合国家产业政策和发行人集团未来战略发展规划,有助于发行人集团推进新药研发、产能整合、效率提升,实现制药工业高质高效的发展,进一步提升本集团的盈利能力。从短期来看,原料药和仿制药制剂的产能将得到整合,生产效率将得到显著提升,持续供应客户的能力将得到有效增强;从长期来看,创新药研发的进展将有利于扩充发行人集团的未来产品管线,促进业务结构升级,满足日益提升的精准化、个体化的临床治疗需求。
报告期内,受益于复必泰(mRNA 新冠疫苗)、汉曲优(注射用曲妥珠单抗)、苏可欣(马来酸阿伐曲泊帕片)、肝素系列制剂等产品的增长贡献,本集团营业收入以及归属于上市公司股东的扣除非经常性损益的净利润保持持续增长。2022 年第一季度,本集团实现营业收入 103.82 亿元,同比增长 28.87%;实现归属于上市公司股东的扣除非经常性损益的净利润 8.01 亿元,同比增加1.43 亿元,增长 21.73%。
复星这个一季报可以吊打一众制药企业了。
但由于市场波动等因素,本集团所持有的 BNTX 股票等金融资产于报告期末的股价较 2021 年末下降,该等金融资产的公允价值变动损失致本集团报告期内非经常性损益为-3.38 亿元,上年同期非经常性损益为 1.89 亿元,同比减少 5.27 亿元。由于非经常性损益同比减少的影响,报告期内本集团归属于上市公司股东的净利润为 4.63 亿元,同比减少 45.41%。
利润同比减少主要是公允价值变动所致,这个都能理解,不是太大的问题,二季度市场和融资环境回暖这个问题应该也会减弱。
总的来说,能在集采和疫情期间,取得这样的增长实属不易,主要还是依托于mRNA和创新药的增长,大多数包含新冠业务的公司今年一季度的增长已经不好看了,复星可以说是在新冠和创新药公司里面表现都很不错的制药企业。
报告期内,本集团积极支持抗击疫情。向港澳台地区持续供应复必泰(mRNA 新冠疫苗),截至 2022 年 3 月末,复必泰于港澳台地区累计接种超 2,400 万剂,这个数量相较去年底增长400万剂,我们基本可以判断,虽然复必泰同比增长,但是环比已经开始下降,预计全年大概1200的量。
报告期内,创新产品研发、注册及商业化持续推进。
1)2022 年 3 月,本集团自主研发的汉斯状(斯鲁利单抗注射液)获国家药监局附条件上市批准(用于治疗不可切除或转移性微卫星高度不稳定(MSI-H)的成人晚期实体瘤适应症),并已陆续在江苏、天津、浙江、广东、湖南、北京等地医疗机构进入临床应用。此外,2022 年 4 月,汉斯状(斯鲁利单抗注射液)联合化疗一线治疗广泛性小细胞肺癌(ES-SCLC)在中国境内的药品注册申请获正式受理、汉斯状(斯鲁利单抗注射液)用于治疗小细胞肺癌(SCLC)亦获美国 FDA 孤儿药资格认定。
2)2022 年 3 月,合营公司复星凯特第二款 CAR-T 细胞治疗产品 FKC889(用于治疗既往接受过二线及以上治疗后复发或难治性套细胞淋巴瘤(r/r MCL)成人患者)获批于中国境内开展临床试验。复星凯特的首款 CAR-T 细胞治疗产品奕凯达(阿基仑赛注射液)是基于从 Kite Pharma引进的 CAR-T 细胞治疗产品 Yescarta 进行技术转移并获授权在中国进行本地化生产的细胞治疗产品。2022 年 4 月,Yescarta 获美国 FDA 批准用于一线化疗免疫疗法难治或一线化疗免疫疗法后12 个月内复发的大 B 细胞淋巴瘤(LBCL)成年患者,成为全球首款获得美国 FDA 批准作为 LBCL二线疗法的 CAR-T 药物。
3)2022 年 2 月,控股子公司复宏汉霖与 Getz Pharma 订立许可及供应协议,就汉达远(阿达木单抗注射液)授予 Getz Pharma 在亚非欧 11 个新兴市场的独家商业化权益,进一步拓展海外市场。
04 逻辑梳理&投资策略
以上我们对公司的业务、管线和财务状况有了一个相对全面的了解,下面做一个总结:
公司逻辑:
1)从业务板块来看,复星的业务分为:制药、医疗器械与医学诊断、医疗健康服务。
①制药板块:
2021年,制药板块营收289亿,同比增长32.1%。
a)创新药方面,汉利康 2021 年实现营收 16.9 亿元,YOY+125.3%,而 2020年三季度和年末进入医保的汉曲优及苏可欣也快速放量,分别实现营收9.3 亿元和 4.3 亿元,创新药大品种不断上量;
b)在米卡芬净、依诺肝素及 13 个新品的推动下,Gland Pharma 2021 年营收同比增长 29.5%;
c)新冠疫苗复必泰(mRNA 疫苗)2021 年陆续在港澳台地区上市,年内共销售 2206 万剂,我们估算销售额在30-35亿。
目前复星的创新药占比大概在37%左右,且创新药成长性良好,目前仍不能判断仿制药集采影响是否出清。
管线方面,处于Ⅲ期临床的项目有14个,生物类似药Ⅲ期临床的项目有2个,后续创新药储备较为充足,有望为公司后续增长继续注入动力。
②医疗器械及医学诊断:
2021 年器械与诊断业务贡献营收 59.4 亿元,录得分部利润 20.0 亿元,同口径下分别增长 21.3%和15.3%,成长性还是相对不错的。
这部分业务主要靠达芬奇机器人和医美产品的增长,目前基本不受集采影响。
③医疗服务:
公司健康服务业务实现营收 41.2 亿元,同比增长29.8%,由于加大数字化团队和线上化业务投入及新开医院前期亏损,该板块分部利润为-4.3 亿元,同比减少 5.4亿元。
这部分业务增长良好,利润亏损主要是加大数字化团队和线上化业务投入以及新开业医院的前期亏损等因素影响。
2)毛利净利方面,公司相较于同类型公司,毛利水平相对偏低,我们认为主要是公司采取控股发展模式,导致原材料采购成本偏高所致,净利率方面主要是受到毛利率的影响同步偏低,费率水平相对正常;
3)费用方面,公司的销售费率为20%的水平,低于同行,但是从销售效果来说也并不差,另外研发费用位列中国创新药企第三,属于第一梯队;
4)现金流方面,公司现金流能够覆盖当期扣非净利率,现金流水平优秀,且净现比持续提升,公司现金流水平也在朝着好的方向发展,应付和应收账款周转天数变化,对现金流也构成利好;
5)成长性方面,公司经历了三个阶段,现在依托mRNA疫苗的放量,有效弥补了仿制药集采的下滑,后续随着创新药持续放量,以及仿制药集采影响的减弱,公司的成长性将再度回复至较好水平。
6)ROE方面,公司ROE低于同行,主要是净利率偏低(毛利率低所致),以及总资产周转率偏低所致,导致这两个问题的核心原因是公司的控股发展模式,导致规模化不足,以及固定资产重复投入;
7)但是,对于制药企业来说,非集权化的控股发展可能又是更具备研发优势的模式,因为创新药研发与规模化不成正比,分散化、灵活化的研发模式更有利于保持研发活力,提高研发质量;
8)从今年一季度业绩来看,复必泰的增速已经环比放缓,预计今年接种1200万剂,较去年有较大下滑,剩下的一方面看创新药的放量情况,一方面看仿制药集采能否企稳,这些信息更多要到今年二季报去找答案,而从最近公布半年报的恒瑞来看,仿制药集采的影响仍在持续。
总的来说,我们认为复星是国内研发第一梯队的创新药公司,目前由于mRNA和创新药的放量,使得其业绩能够较为顺畅地度过仿制药集采阶段,和恒瑞形成了鲜明对比,恒瑞一没有新冠相关产品,二是创新药增长还停滞,所以麻烦就更大一些。
对于复星的未来,我们认为随着复星Ⅲ期临床逐步出药,公司的创新药成长性将继续得到保障,且随着创新药的占比持续提升,公司的成长性也会重新回归。
下面我们就看看从估值的角度来说,当前复星是否适合投资。
我们看到,公司过去十年的低估区间在21倍,高估区间在27倍,下一阶段,随着公司的创新药占比持续提升和放量,公司的成长性将逐步回归,我们认为未来增速大概在10-20%的水平,先抑后扬。
我们将20倍PE作为低估水平,25倍PE作为合理估值水平,30倍PE作为高估值水平,这个估值水平相对是比较保守的,后续随着公司的利润增速接近于20%左右,那么估值中枢可上移至30倍PE。
我们得到如下估值表:
我们对今年的业绩是偏保守的,主要是考虑到mRNA的下滑,以及仿制药集采仍未出清。这个只是我们目前的评估水平,半年报出来后,我们也需要动态调整我们的评估,复星最近股价涨不动,其实一方面是目前从估值的角度来说,性价比不算特别高,另一方面还是对mRNA疫苗销售下滑情况、创新药增长情况,仿制药集采影响情况三者的不明朗,所以,资金也不敢轻举妄动,会根据每个季度业绩逐步调整预期,以性价比决定操作。
所以,我们的对复星的看法也是一样,长期看,我们看好复星的长期发展,看好复星的创新药转型,短中期看,目前复星的性比价比优势不算明显,我们要根据业绩情况和估值情况,找到具备性价比的时点介入。
最后回答前文的三个问题:
1)目前复星的研发管线是怎样的,创新药增长情况如何;
答:复星目前研发管线储备较为丰富,处于Ⅲ期临床的项目有14个,生物类似药Ⅲ期临床的项目有2个,当前创新药增速极高,2021年抗肿瘤及免疫调节核心产品超145%。
2)复星前端储备技术如何,未来有哪些新的增长点;
答:公司目前在积极探索 RNA、溶瘤病毒、基因治疗、靶向蛋白降解等前沿技术领域,未来的主要增长点还是已经上市的几款新药,包括汉曲优(注射用曲妥珠单抗)、苏可欣(马来酸阿伐曲泊帕片)、奕凯达以及肝素系列制剂等,另外医美产品、达芬奇机器人也是比较亮眼的增长点。
3)当前的复星医药是否值得挥杆?
答:从长期来说,当前的复星医药是具备挥杆价值的,以2026年的30倍PE估值,具备4-5年翻倍的预期,但是短中期来看,由于今年业绩具备一定的不确定性,所以在布局的时候,可以动态关注性价比,在具备性价比的阶段介入。
以上就是我们对复星医药做的一个深度探讨,希望能够对您的投资有帮助。
Ps:本文仅作日常逻辑训练分析案例,不作为任何买卖依据,也不给任何买卖建议,请大家独立思考,股市有风险,入市需谨慎!
来源:小黑黑小小
展开阅读全文
文章观点仅代表作者观点,或基于大数据智能生产,不构成投资建议。投资者依据此做出的投资决策需自担风险,与通联数据无关。