
大V说
导语
风电、光伏、储能等新能源赛道股活跃,相关概念股有哪些?
昨日A股市场冲高回落,沪指、深成指午后翻绿,创业板指涨幅明显收窄,早盘一度涨超1.5%。光伏、风电等赛道持续活跃,石英股份、金辰股份、川润股份、南网能源等超20股涨停。
消息面上,近日,国家能源局新能源和可再生能源司副司长王大鹏表示,目前正在组织编制“千乡万村驭风行动”方案,争取尽快推动实施。下一步,将创新风电投资建设模式和土地利用机制,重点实施“千乡万村驭风行动”,大力推进乡村风电开发,鼓励村集体通过作价入股、收益共享等机制,参与分散式风电项目开发。
风电概念股分类大盘点
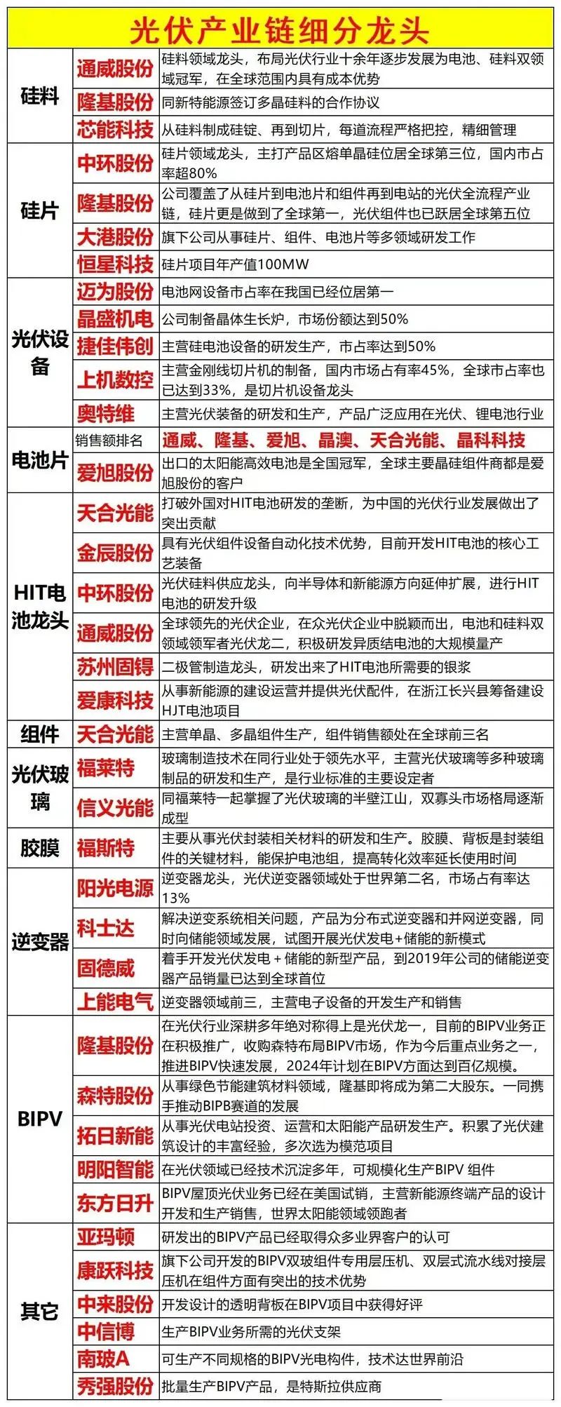
光伏概念股分类大盘点
储能概念股分类大盘
(声明:文章内容仅供参考,不构成投资建议。投资者据此操作,风险自担。)
来源:股助手
展开阅读全文
文章观点仅代表作者观点,或基于大数据智能生产,不构成投资建议。投资者依据此做出的投资决策需自担风险,与通联数据无关。