
投基之道
顶流机构

继中金基金、红土创新基金之后,华夏北京保障房REIT的网下询价结果也新鲜出炉。
8月13日,华夏基金发布公告,华夏北京保障房REIT(场内简称:京保REIT)询价阶段受到网下资金青睐,参与询价的网下拟认购份额是网下发售份额的113倍。同时,与中金厦门安居REIT、红土深圳安居REIT一样,京保REIT正式发售时间定档于8月16日至17日(下周二至周三),一场公募REITs创新产品的发行大战即将上演。
按照记者测算,在网下询价阶段,华夏、中金、红土创新基金拟认购基金份额都超过130亿份,参照产品发售价格,三家基金管理人网下拟认购规模已经超过1200亿元。同时,三家公募旗下产品都出现了超百倍的认购倍数,体现了机构资金对具有保障性质的租赁住房REIT长期投资价值的认可。
113倍!京保REIT网下询价受追捧
有效认购数量157.2亿份
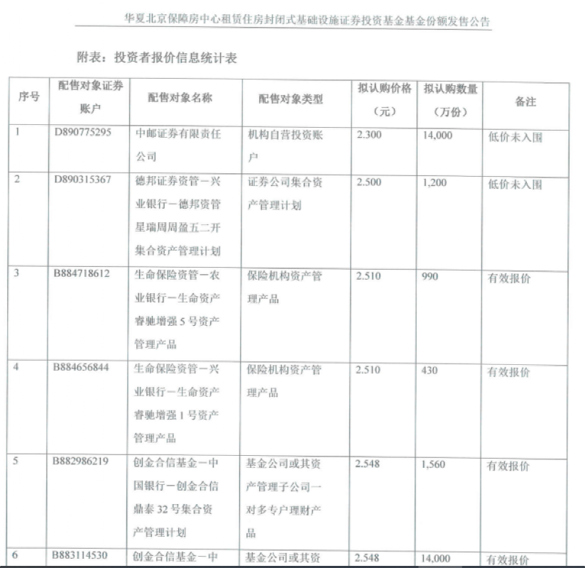
8月13日,京保REIT发布公告显示,在网下询价阶段,华夏基金通过上交所REITs询价与认购系统共收到71家网下投资者管理的211个配售对象的询价报价信息,拟认购数量总和为158.72亿份,为初始网下发售份额(1.4亿份)数量的113.37倍。
剔除无效报价后,71家网下投资者管理的211个配售对象全部符合网下投资者的条件,但有2家网下投资者管理的2个配售对象申报价格低于基金的认购价格,最终本次网下发售有效报价投资者数量为69家,管理的配售对象数量为209个,有效认购数量总和为157.2亿份。
根据公告,京保REIT将于8月16日至17日正式发售,其中公众投资者发售的初始基金份额数量为0.6亿份,按照发售价格计算,拟募集1.506亿元。公众投资者可以通过场内或场外方式认购基金份额。
值得注意的是,投资者场外认购,即通过基金管理人直销机构(包括直销柜台及电子交易平台)及代销机构认购时,每次最低认购金额为1000元。投资者场内认购,即通过具有基金销售资格的上交所会员单位认购时,单笔最低认购金额为1000元,超过1000元的应为1元的整数倍。
根据京保REIT招募说明书中披露的可供分配金额测算,京保REIT2022年9月1日-2022年12月31日期间预测现金分派率为3.95%(年化),2023年预测现金分派率为3.95%。
华夏基金表示,京保REIT在询价阶段受到资金热捧,离不开资金对其投资价值的认可。
据悉,京保REIT底层资产为北京市海淀区文龙家园和朝阳区熙悦尚郡两处公共租赁住房项目。经过近年来的培育与完善管理,两个项目已进入运营稳定期,是北京市具有代表性的公共租赁住房项目。
京保REIT的原始权益人北京保障房中心有限公司是北京最大的住房保障政策实施和落地平台,已运营超过11年,积累了丰富的基础设施运营管理经验;项目ABS管理人中信证券是中国第一家A+H股上市证券公司,各项业务保持市场领先地位;基金管理人华夏基金早在2015年就组建专门REITs团队,开展REITs研究储备,目前已经成功发行2单公募REITs,在管公募REITs规模超百亿元,管理经验丰富。
三只产品认购倍数皆超百倍
网下有效认购总规模超1200亿
随着京保REIT询价结果的发布,华夏、中金、红土创新基金等三家公募旗下具有保障性质的租赁住房REITs,询价结果全部出炉。
从网下询价情况看,华夏、中金、红土创新基金三家基金管理人的有效认购份额分别为157.2亿份、139.5亿份、133.03亿份,参照三家机构的发售价格,网下拟认购规模分别为395亿元、363亿元、463亿元,合计认购总规模已经达到1219.89亿元,超过了1200亿大关。
在机构资金的追逐下,三只产品的网下认购倍数都超过了百倍。所谓认购倍数,是参与询价的网下拟认购份额与网下实际发售份额的比例,比如实际卖100份,但参与认购的资金达到了10000份,认购倍数就是100倍,体现了“僧多粥少”的热销局面。
从三家机构的认购倍数看,华夏、中金、红土创新基金三家机构产品认购倍数分别为113倍、106倍、133倍,都出现了超百倍的认购倍数,体现了机构资金的热捧局面,以及机构投资者对具有保障性质的租赁住房REITs的支持和对该项目的认可。
以华夏北京保障房REIT为例,该只基金公示的投资者报价信息显示,参与报价的机构中,既有券商自营资金、券商资管产品,还有公募专户、保险资管、信托计划、私募基金、期货资管计划等,各类资管机构参与踊跃。
北京一位公募REITs基金经理对此表示,考虑到前期各类公募REITs受到资金的热捧,叠加具有保障性质的租赁住房REITs创新品种的吸引力,目前三家基金管理人的公募REITs产品在询价阶段就受到机构的追捧,预计下周的发行还将保持热销的局面。
“借助公募REITs产品形式,公募基金将为我国保租房、公租房行业证券化提供更多经验,更好直接服务实体经济。”
来源:中国基金报
展开阅读全文
文章观点仅代表作者观点,或基于大数据智能生产,不构成投资建议。投资者依据此做出的投资决策需自担风险,与通联数据无关。