
大V说
今日内容:
Ⅰ
化妆品原料中的黄金赛道!全球性龙头企业竟隐藏在国内?
防晒剂是化妆品原料中的黄金赛道,类型丰富、添加量较大(在防晒品中合计添加量可达20%+),且多种防晒剂往往搭配使用,因此防晒剂的龙头厂商容易形成一定的规模效应和客户壁垒。
目前,市面上的主要防晒剂达30种左右,按作用原理可分为物理防晒剂和化学防晒剂。物理防晒剂刺激性低,不易致敏,安全性较高,但仅添加物理防晒剂容易太厚重、泛白、干燥。化学防晒剂品种更多元,使用肤感较好,但是光稳定性不足、长期使用容易敏感刺激。物化结合的防晒霜好处是减少了刺激性的同时使用感更舒适,面部更自然,是未来防晒剂发展的大势所趋。
吸收波段来看,主要可分为UVA防晒剂、UVB防晒剂和广谱防晒剂。长波紫外线UVA可达到皮肤真皮层造成皮肤晒黑和光老化,中波紫外线UVB可到达皮肤表层造成皮肤晒伤。UVA由于波长范围大,通常分为UVA-1 和UVA-2,UVA-1是地表紫外线主要来源,UVA-2在物理和生物学效应上与UVB相近。
20世纪30年代以来,世界防晒剂快速发展。起初,由于欧美对于美黑的热潮,最初的防晒剂主要是防UVB,用于在美黑的同时防晒伤。后来,随着对于防UVA和物理防晒剂意识的逐步提升以及技术的进步,防晒剂的类型不断丰富。20世纪80年代后,多款具有更高效能的防晒剂相继面世。在巴斯夫、帝斯曼、欧莱雅等龙头原料商引领下,防晒剂技术得到不断突破。
由于防晒剂若添加不规范可能对皮肤健康造成影响,因此世界各国对于防晒剂添加管理均较为严格,采用白名单管理。中国目前获批可使用的防晒剂共27种,数量上处于世界中游水平。
需求端,据统计,2016年至2021年,全球防晒剂消耗量由约44,000吨增长至约52,000吨,年均复合增长率约4%。其中,亚太区域市场为防晒剂消耗量增长的主要驱动力。数据显示,2021年全球和中国防晒品规模分别为794亿元和167亿元,2012-2021年全球和中国防晒品规模增速CAGR分别为0.9%/10.5%,中国防晒品规模增速远超全球,防晒品需求景气度较高。
与英美韩相比,我国防晒品仍处于发展初期,渗透率提升空间较大。由于我国消费者一向重视美白和抗老,机构看好未来我国防晒渗透率不断提升,并带动全球防晒市场步入下一增长阶段。
供应端,防晒剂行业格局较为集中,主要厂商位于中国和欧洲,包括巴斯夫、德之馨、帝斯曼、科思股份和美峰化工。其中科思股份2019年销量市占率为27.88%,国内龙头正处于代工向品牌化转变阶段。受益于防晒剂行业较强的成长性、较好的行业格局以及一定的进入壁垒,机构看好全球防晒剂龙头科思股份未来的表现。
Ⅱ
国内外布局的骨科创新践行者,创新产品布局蓝海赛道!
三友医疗:公司是一家专注于医用骨科植入耗材的研发、生产与销售的医疗器械企业,公司主要产品为脊柱类植入耗材、创伤类植入耗材,是国内脊柱类植入耗材领域少数具备从临床需求出发进行原始创新能力的企业之一。公司已经建立完整的产品研发体系,拥有国际先进的研发装备和项目管理系统,确保了公司产品的先进、有效和可靠。
标签:骨科脊柱植入产品龙头、高研发投入、创新产品、蓝海赛道
看点一:骨科脊柱植入产品龙头
公司是骨科脊柱植入产品领域的龙头企业,坚持聚焦骨科主业,横向不断拓宽产品线,纵向推动渠道不断下沉,坚定执行以疗法创新为先导的销售战略,加强销售渠道的拓展和市场推广力度。丰富线上、线下培训教育工作方式,推广疗法创新产品和技术,巩固并推进全球高端医院的产品入院,同时不断推动渠道下沉,积极将资源投入到地级市、区县级等基层医院的医学教育和产品宣传中,下游渠道不断打开。
研报菌简评:公司的创新疗法市场接受度不断提升,新疗法、新技术惠及的病人范围更加广泛,也带动了销售业绩持续增长。
看点二:高研发投入
公司高度重视原始创新,研发投入和研发团队不断完善,在产品技术开发始终高度重视原始创新,积累了丰富的产品疗法创新经验和技术储备,充分重视市场需求,不断加强与医疗机构的疗法临床研究合作,准确了解临床需求和痛点,进而不断建立新疗法、改善现有疗法,使得公司产品能够持续有效的满足终端市场的多样化需求。
研报菌简评:公司创立的初衷即为推出国产骨科的创新产品,自成立以来便始终坚持真正的产品创新、实际解决临床问题。
看点三:创新产品
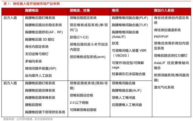
公司在脊柱领域已拥有了齐全的产品线,尤其在脊柱内固定系统、椎间融合器、微创治疗等领域建立起较高的竞争壁垒,同时不断推出一系列受到市场认可的创新产品并对产品疗法不断创新,更加适应临床需求,得到了医生和患者的高度认可。
研报菌简评:创新产品如Adena脊柱内固定系统、Zina脊柱微创内固定系统、HailsPEEK椎间融合器系统等等。
看点四:蓝海赛道
公司除了在传统的骨科植入耗材领域内加强研发创新外,积极拓宽产品线,始终保持创新活力与动力,目前已在超声骨刀等有源设备领域开展布局,也在积极布局运动医学等蓝海成长赛道。与临床医生密切医工合作,解决临床手术痛点,不断拓展临床解决方案的实现边界,获取新的增长动力。
研报菌简评:超声骨刀正在初步替代传统截骨工具,广泛应用到神经外科、整形外科等众多科室,用于开颅手术、牙科坏牙剔除等领域。
看点五:国内外布局
公司坚持疗法创新,巩固国内业务的同时积极布局国际化业务。在国际化业务中,不同于其他国产企业的经销式的间接打法,公司将以专利创新产品为基础真正直接面对市场和客户,将国内经验复制到全球,与海外竞品直接竞争。
研报菌简评:公司将通过与全球高端市场的学术推广和市场开拓,提升公司及相关创新产品在国际主流市场的知名度,促进国际业务实现可持续发展。
参考资料:
1、20220721-东吴证券-颜值经济系列深度报告之六:防晒剂黄金赛道,景气持续向上,国货崛起新阵地
2、20220511-东方证券-三友医疗-688085-年报&一季报点评:业绩符合预期,坚持疗法创新成长可期
3、20220720-东方证券-三友医疗-688085-深度报告:骨科创新践行者,多项因素共振公司迎来发展新机会
【免责声明】以上内容仅供您参考和学习使用,不作为买卖依据,据此操作风险自负!投资有风险,入市需谨慎。
来源:九方智投
展开阅读全文
文章观点仅代表作者观点,或基于大数据智能生产,不构成投资建议。投资者依据此做出的投资决策需自担风险,与通联数据无关。