
大V说
今日内容:
Ⅰ
长时储能的首选!钒电池为何不平凡?
全钒液流电池,是一种以金属钒离子为活性物质的液态氧化还原可再生电池。其工作原理决定了液流电池是目前电化学储能技术路线中安全性较高的技术路线。与锂电池不同的是,全钒液流电池不会发生热失控、过热、燃烧和爆炸。同时,钒电池支持频繁充放电,每天可实现充放电百次,即便在大容量装机规模上依然是安全的。
性能优点上,全钒液流电池安全性高、扩容性强、循环寿命长、全生命周期成本低,能够符合储能快速发展对产品的要求,有效弥补锂电池储能在安全方面的不足。不足之处来看,目前最大的缺点是初装成本较高,几乎是锂电池储能电站投资成本的2倍以上,且在能量转换效率方面低于锂电池。
不过,随着钒电池储能项目目前已经有多个示范项目安全稳定运行多年,产业链配套已经逐步完善,技术进步和国产化材料逐步替代下,未来钒电池成本仍有进一步下降空间。尤其在新型储能迅速增长背景下,钒电池在长时储能应用广泛,市场规模有望迅速提升。
2021年中国储能进入规模化发展元年。国内液流钒电池在新型储能领域渗透率在0.9%左右。其中,长时储能在可再生能源大力发展背景下,在增强储电能力、保障电力系统调峰和稳定运行以及极端情况电力补充方面发挥着重要作用。
目前,国内已有多个钒电池项目在建,保守情况下预计2026年中国钒电池年新增装机量将达到3GW,2021-2026年复合增长率42%。全球来看,麦肯锡预计2025年全球长时储能(8小时以上)累计装机量将达到30-40GW,2040年将达到1.5-2.5TW,是目前全球储能系统装机量的8-15倍,钒电池在长时储能领域未来成长潜力巨大。
倘若未来钒电池高速成长,势必会拉动钒价上涨,钒资源将成为锂、磷之后又一大世界争夺的资源。从现有统计数据来看,截至2021年底,中国钒资源储量占全球39%,产量占全球68%,均处全球第一。不受“卡脖子”,国内钒资源自主可控背景下,业内头部公司将在储能领域大有可为,受益全球新能源革命发展浪潮。
上市公司中,攀钢钒钛是国内重要的产钒企业,钒产品产量全球第一,逐步切入钒电池业务。河钢股份钒产品产能国内第二大,公司的钒电解液已经开始批量生产,与国际顶尖钒电池制造企业建立了战略合作关系。
Ⅱ
专业照明领军企业,产品升级“互联网+”与智能布局!
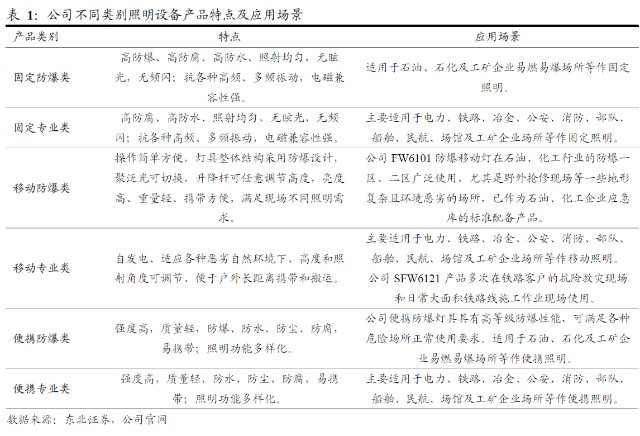
海洋王:公司产品主要定位于照明行业中高端市场,涵盖固定照明设备、移动照明设备和便携照明设备三大系列,广泛应用于多个关系到国计民生的重要基础行业,销售规模处于领先地位,公司参与了国内照明行业标准的制订,是行业中的领军企业。
标签:专业照明龙头、互联网+、产品升级、研发能力
看点一:专业照明龙头
国内专业照明领域的领军企业,主要从事专业照明设备的研发、生产、销售和服务。公司成立于1995年,总部位于深圳市,是国内第一家将专业照明概念引入工业照明领域的公司,服务于电力、冶金、交通、油田、石化、军品、煤炭以及场馆等大中型国有企事业单位。
研报菌简评:公司依托数据传输、智能控制等技术实现产品迭代升级,逐步从照明设备的供应商向提供信息化、数字化、智能化照明服务解决方案的服务型企业转型。
看点二:互联网+
公司产品涉及固定照明设备、移动照明设备和便携照明设备三大系列,满足电力、冶金、铁路、油田、公安等各种特殊环境下的照明需求。近年来,公司持续研发智能照明产品,转型照明+互联网,有效协同,大幅提升公司的业务空间。
研报菌简评:公司特种照明下游应用广泛,预期全年针对智慧照明业务营收达到1.5亿的体量,同比增长约30%。
看点三:产品升级
我国特殊环境照明市场进入纵深化发展和整合阶段,市场竞争激烈化,行业进一步整合,照明行业越来越突出产品质量优势,产品差异化成为特殊环境照明行业的显著特征,公司产品正从低附加值单一场景向高附加值多场景升级。
研报菌简评:公司的照明产品逐渐升级换代,固定照明产品、移动照明产品、便携照明产品应用逐渐差异化。
看点四:研发能力
公司继续加大研发产品投入,研发费用上升,以客户需求为导向,研发管理采用先进的IPD研发管理模式。
研报菌简评:公司拥有3000多项国内专利和300项PCT国外发明专利,有效提高公司议价能力。
看点五:智慧照明
随着光源技术等照明技术的发展,客户现场及工作需求的不断进步,公司将照明技术与互联网技术、4G等数据传输、传感控制、图像识别等技术相结合,为客户制定专业的照明解决方案,推动客户照明系统朝更节能、更智能化的方向发展。
研报菌简评:海洋王“智慧照明”系统降低企业能耗和维护成本,从而创建更加安全节能、高效舒适的工作环境。
参考资料:
1、20220707-光大证券-全钒液流电池行业深度报告:安全稳定、寿命长,钒电池长时储能空间广阔
2、20220320-太平洋证券-海洋王-002724-产品升级与智能布局,市场潜力可观
3、20220707-东北证券-海洋王-002724-专业照明领军企业,转型服务&组织变革驱动成长
【免责声明】以上内容仅供您参考和学习使用,不作为买卖依据,据此操作风险自负!投资有风险,入市需谨慎。
来源:九方智投
展开阅读全文
文章观点仅代表作者观点,或基于大数据智能生产,不构成投资建议。投资者依据此做出的投资决策需自担风险,与通联数据无关。