
大V说
导语
钒电池概念股成为新能源主线又一焦点,背后逻辑是什么?相关概念股有哪些?
钒电池概念股昨日逆市领涨,板块内17只个股全部实现上涨,其中,新天绿能、上海电气、振华股份、金浦钛业、攀钢钒钛、河钢股份等6只个股集体涨停,表现强势。值得一提的是,攀钢钒钛为连续第3个交易日涨停。
钒电池优势
钒电池全称全钒氧化还原液流电池,是一种以钒为活性物质呈循环流液态的氧化还原电池。
钒电池最大的优点是正负极氧化还原电对使用同种元素钒,电解液在长期运行过程中可再生,避免了交叉污染带来的电池容量难以恢复的问题;全钒液流电池正负极氧化还原电对的电化学反应动力学良好,在无外加催化剂的情况下即可达到较高的功率密度。而且该电池在运行过程中无明显析氢、析氧副反应,具有优良的可靠性。
与锂资源不同的是,中国是钒资源大国,储量居世界首位,2020年中国钒矿产量占全球钒矿总产量的61.63%。国家能源安全有保障,定价权掌握在自己手里。
钒电池储能或带动钒需求快速上升。“双碳”背景下,与清洁能源匹配的储能行业将迎来快速发展。钒电池以其自身安全、环保、超长循环次数等特性,在新的政策背景下,将成为电化学储能的重要组成部分。1GW钒电池用五氧化二钒约为1万吨,伴随钒电池需求的上升,钒资源供给或逐渐趋紧。
政策支持
虽然钒电池在过去几年里没受到市场的过多关注,但在整个新能源的各项规划中,都能看到其身影。无论是在2015年和锂电池、燃料电池等新型电池一起被纳入到税收优惠政策中,还是2017年被列入能源技术“十三五”规划中,钒电池一直都是政策优待的对象。
今年在储能领域的定调则让市场真正关注到钒电池。2021年7月,国家发改委和能源局发布《关于加快推动新型储能发展的指导意见》,文件提出要坚持储能技术多元化,推动锂离子电池等相对成熟新型储能技术成本持续下降和商业化规模应用,实现钒电池等液流电池长时储能技术进入商业化发展初期。
6月15日,作为国家能源局批准建设的首个国家级大型化学储能示范项目,目前大连液流电池储能调峰电站正在进行最后的电池单体调试和系统调试阶段,即将在今年8月正式投入商业运行。
政策明确三元锂电池不得用于中大型储能,钒电池需求增长或加速。国家能源局6月29日发布《防止电力生产事故的二十五项重点要求(2022年版)(征求意见稿)》,明确“中大型电化学储能电站不得选用三元锂电池、钠硫电池,不宜选用梯次利用动力电池”。政策端对储能安全性要求的进一步调高,或将使得以钒电池为主的液流电池成为大中型储能的重要方式,钒电池需求或加速增长。
按照《关于加快新型储能发展的指导意见》政策制定目标,2025年要累计实现新型储能30GW装机量,钒电池渗透率达到20%,而当前无论是全球范围内,还是在我国,钒电池的渗透率刚刚达到1%。这意味着未来5年,钒电池将依靠渗透率的提升迎来第一阶段爆发期。
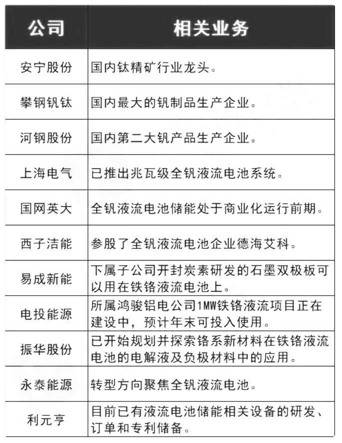
钒电池概念股
(声明:文章内容仅供参考,不构成投资建议。投资者据此操作,风险自担。)
来源:股助手
展开阅读全文
文章观点仅代表作者观点,或基于大数据智能生产,不构成投资建议。投资者依据此做出的投资决策需自担风险,与通联数据无关。