
大V说
导语
受疫情防控政策放松的影响,大消费板块集体大涨,各细分领域龙头股有哪些?
6月A股收官之战,大消费板块高开高走,食品饮料指数大涨4.01%,酿酒板块指数大涨3.93%,仅次于旅游酒店板块。
食品饮料行业股票涨幅榜:
酿酒行业股票涨幅榜:
消息面上,本周疫情防控政策不断调整,防控政策正在朝有利于经济复苏的方向转变,从苏州市民进入公共场所、乘坐公共交通,不再查验核酸结果;然后是进入海南的低风险区游客已不用接受集中隔离;然后是上海迪士尼6月30日恢复运营;前天发布第九版新冠肺炎防控方案,入境从14+7调整为7+3;再到昨天的取消行程卡“星号”标记。
只有人员流动起来,经济才能活起来。疫情影响大的大消费、旅游、酒店、影院、航空、物流等行业将会直接受益。
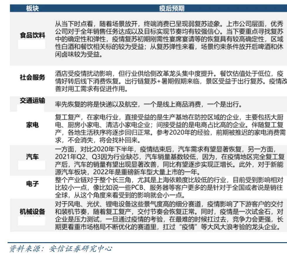
当前稳增长下复工复产/疫后修复链投资机遇梳理:
大消费可以分为必须消费和可选消费。
必须消费:就是刚需需求,主要是大家生活中必不可缺的,比如吃吃喝喝。酱油、醋、榨菜、乳业、化妆品、纸等,都属于必须消费。
可选消费:比如衣服、鞋、首饰、保健品、甚至车子、房子,电子产品,旅游等等。
大消费概念股分类盘点:
1、食品
大米:金健米业、北大荒
面条/面粉:克明食品
牛肉:福成股份
火锅料:天味食品
香菇酱:仲景食品
味精:莲花健康
鸡精:佳隆股份
休闲食品:洽洽食品、良品铺子、三只松鼠、来伊份、桂发祥、青岛食品、劲仔食品
燕麦食品:西麦食品
榨菜:涪陵榨菜
酵母:安琪酵母
奶酪:妙可蓝多
奶粉:贝因美
泡椒凤爪:有友食品
鸡肉食品:春雪食品
蔬菜:宏辉果蔬
芝麻糊:黑芝麻
红枣:好想你
植脂末:佳禾食品
2、酒水饮料
红酒:张裕A
鸡尾酒:百润股份
保健酒:海南椰岛
饮料:养元饮品、承德露露、德利股份、欢乐家、李子园、均瑶健康
奶茶:香飘飘
能量饮料:东鹏饮料
矿泉水:泉阳泉
3、家电
投影仪:极米科技
按摩器:倍轻松
4、美妆&日用品
功能性护肤:贝泰妮
化妆品代工:青松股份
牙膏:两面针
洗衣:广州浪奇
生活用纸:中顺洁柔
5、家具
志邦家居、曲美家居、索菲亚、江山欧派、我乐家居、欧派家居、匠心家居、喜临门、美克家居、顾家家居、尚品宅配、金牌厨柜、皮阿诺、顶固集创
6、家装
涂料&油漆:三棵树、渝三峡A
五金:坚朗五金
家居照明:欧普照明
墙纸:华旺科技
卫浴:帝欧家居、海鸥住工、惠达卫浴、松霖科技、瑞尔特、建霖家居
精装修服务:中天精装
食品消费概念股一览表
1、白酒
一线白酒
贵州茅台:高端白酒第一品牌, A股"股王"。
五粮液:浓香型白酒第一品牌,将受益于改革红利的释放。
泸州老窖:高端白酒龙头之一,国窖1573是国内唯一的浓香型有机白酒。
二线白酒
山西汾酒:清香型白酒龙头,山西省内白酒龙头,市占率超50%,省外市场基本实现全国化。
洋河股份:江苏省内白酒龙头,省内市占率第一,布局全国化。
2、啤酒
青岛啤酒:全国份额第二的啤酒厂商(占比15%),旗下青岛啤酒品牌价值多年保持中国啤酒行业品牌价值第一。
重庆啤酒:控股股东嘉士伯注入品牌及资产后成为全国份额第五的啤酒厂商(占比6%),在西部地区为强势品牌。
珠江啤酒:全国份额第六的啤酒厂商(占比4%),在南方为强势品牌。
3、乳制品
伊利股份:国内最大的乳制品企业,在各类型乳制品赛道均为市场龙头,拥有“金典”等高端品牌。
光明乳业:全国乳制品龙头,各类乳制品销售收入居全国第三位。
4、调味品
海天味业:全国最大的调味品龙头企业,产品涵盖酱油、蚝油、食醋等多种调味品,酱油产销量22年稳居第一。
恒顺醋业:国内食醋第一品牌,四大名醋香醋的代表拳头产品食醋连续20年销量全国领先。
5、榨菜卤制品面包
涪陵榨莱:主导产品为乌江牌系列榨菜,为中国最大的榨菜加工企业,榨莱腌菜制品全国市场占有率第一。
绝味食品:卤制品行业内的龙头,门店数量、收入规模均为行业第一。
桃李面包:短保面包行业寡头,在短保面包行业的市占率约37%。
6、休闲食品
良品铺子:高端零食品牌,主营休闲食品的研发、采购、销售和运营,通过数字化技术优化了供应链管理及全渠道销。
洽洽食品:炒货行业龙头,葵花子市占率第一。
三只松鼠:休闲零食电商龙头品牌。
7、速冻食品
安井食品:专注于火锅料制品、速冻米面制品的相关业务,并在人造肉、植物蛋白领域有相关投入。
三全食品:专注于速冻米面领域,产品包括速冻汤园、速冻水饺、速冻粽子等,2019年10月进行股票回购。
8、肉制品
双汇发展:双汇是中国最大的肉类加工基地,养殖到运输全产业链覆盖,品牌价值连续20多年居中国肉类行业第一。
金字火腿:金华火腿行业龙头企业,旗下食品城是浙江冷冻食品的集散中心,人造肉产品已经在售。
双塔食品:全球最大的豌豆蛋白生产商之一,是全球最大的人造肉生产商Beyond Meat的供应商。
9、面条麦片
克明面业:中高端挂面龙头,有300多个品种的挂面产品,品牌在超市渠道市占靠前。
西麦食品:国产燕麦龙头,市占率第二名。
10、保健品
汤臣倍健:国内营养保健品龙头企业,产品涵盖蛋白质粉、液体钙等,拥有“汤臣倍健"、"健力多"等品牌。
(资料来源:安信证券、一股君的小酒馆。声明:文章内容仅供参考,不构成投资建议。投资者据此操作,风险自担。)
来源:股助手
展开阅读全文
文章观点仅代表作者观点,或基于大数据智能生产,不构成投资建议。投资者依据此做出的投资决策需自担风险,与通联数据无关。